Operation CHARM: Car repair manuals for everyone.
Manuals through 2025 now available!

Our trusted friends have launched a new website named LEMON, which has newer manuals. It also contains all the CHARM manuals.

LEMON is the spiritual successor to CHARM, I recommend you try it!

Link: lemon-manuals.la or lemon-manuals.org.ua

(Some people have issue connecting. LEMON is investigating. For now, use Firefox or change your DNS server)

Or, hide this message: temporarily or permanently

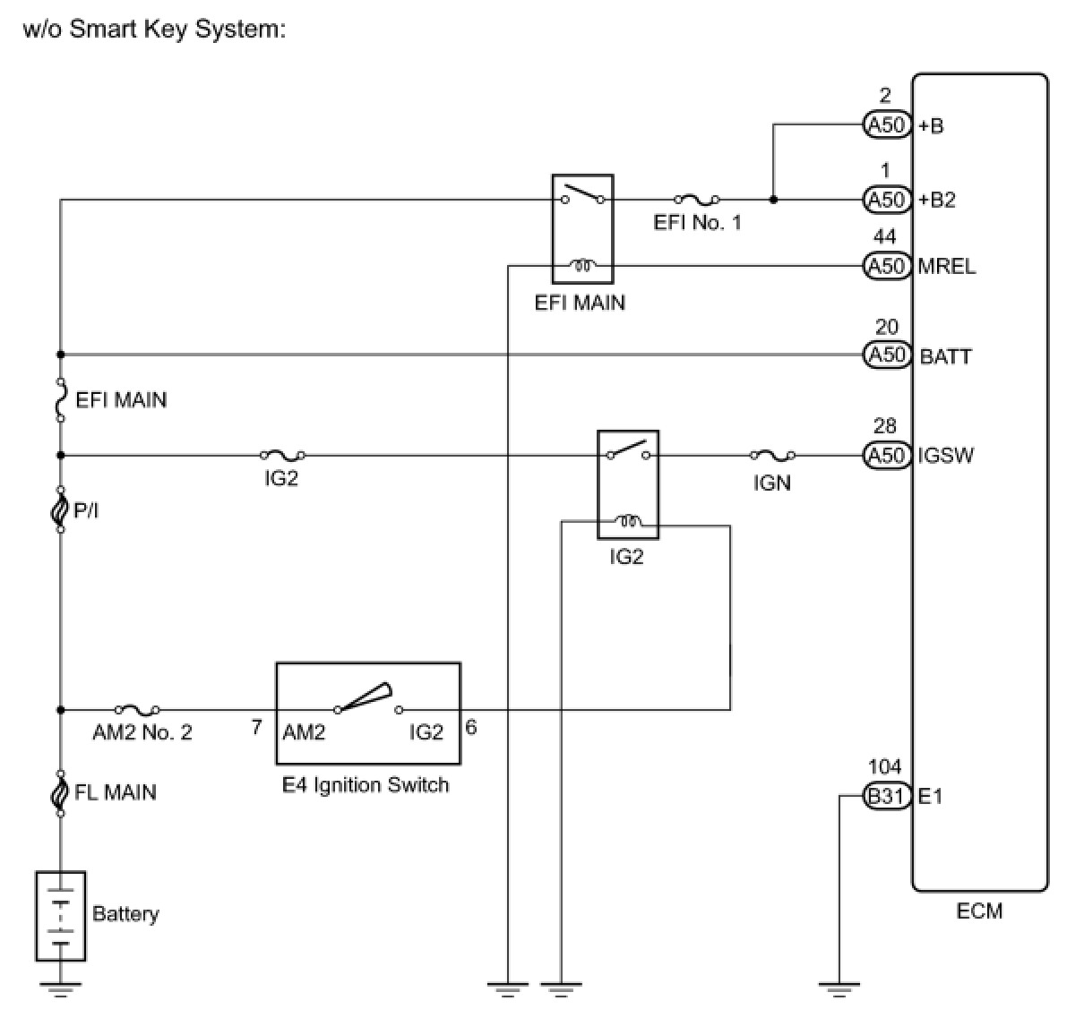
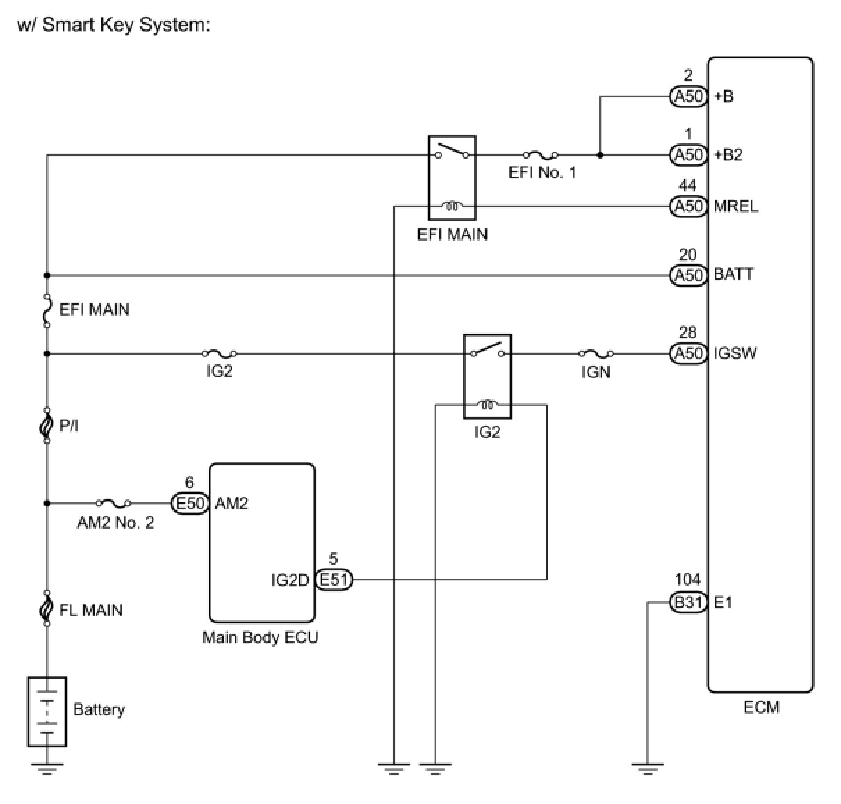
ECM Power Source Circuit








2ZR-FE ENGINE CONTROL: SFI SYSTEM: ECM Power Source Circuit

ECM Power Source Circuit

DESCRIPTION

When the ignition switch is turned to the ON, battery voltage is applied to IGSW of the ECM. The output signal from the MREL terminal of the ECM causes a current to flow to the coil, closing the contacts of the integration relay (EFI MAIN relay) and supplying power to either terminal +B and +B2 of the ECM.

WIRING DIAGRAM









INSPECTION PROCEDURE

PROCEDURE

1. CHECK HARNESS AND CONNECTOR (ECM - BODY GROUND)




(a) Disconnect the ECM connector.
(b) Measure the resistance according to the value(s) in the table below.
Standard Resistance:





(c) Reconnect the ECM connector.
NG -- REPAIR OR REPLACE HARNESS OR CONNECTOR (ECM - BODY GROUND)
OK -- Continue to next step.
2. INSPECT ECM (IGSW VOLTAGE)




(a) Disconnect the ECM connector.
(b) Turn the ignition switch to ON.
(c) Measure the voltage according to the value(s) in the table below.
Standard Voltage:





(d) Reconnect the ECM connector.
NG -- INSPECT FUSE (IGN FUSE)
OK -- Continue to next step.
3. INSPECT FUSE (EFI MAIN FUSE)




(a) Remove the EFI MAIN fuse from the engine room relay block.
(b) Measure the resistance according to the value(s) in the table below.
Standard Resistance:





(c) Reinstall the EFI MAIN fuse.
NG -- CHECK FOR SHORTS IN ALL HARNESSES AND CONNECTORS CONNECTED TO FUSE AND REPLACE FUSE
OK -- Continue to next step.
4. INSPECT FUSE (EFI NO. 1 FUSE)




(a) Remove the EFI No. 1 fuse from the engine room relay block.
(b) Measure the resistance according to the value(s) in the table below.
Standard Resistance:





(c) Reinstall the EFI No. 1 fuse.
NG -- CHECK FOR SHORTS IN ALL HARNESSES AND CONNECTORS CONNECTED TO FUSE AND REPLACE FUSE
OK -- Continue to next step.
5. INSPECT INTEGRATION RELAY (EFI MAIN RELAY)




(a) Remove the integration relay from the engine room relay block.
(b) Disconnect the integration relay connector.
(c) Measure the resistance according to the value(s) in the table below.
Standard Resistance:





(d) Reconnect the integration relay connector.
(e) Reinstall the integration relay.
NG -- REPLACE INTEGRATION RELAY
OK -- Continue to next step.
6. CHECK HARNESS AND CONNECTOR (INTEGRATION RELAY (EFI MAIN RELAY) - ECM)




(a) Remove the integration relay from the engine room relay block.
(b) Disconnect the integration relay connector.
(c) Disconnect the ECM connector.
(d) Measure the resistance according to the value(s) in the table below.
Standard Resistance (Check for Open):






Standard Resistance (Check for Short):





(e) Reconnect the ECM connector.
(f) Reconnect the integration relay connector.
(g) Reinstall the integration relay.
NG -- REPAIR OR REPLACE HARNESS OR CONNECTOR (INTEGRATION RELAY (EFI MAIN RELAY) - ECM)
OK -- Continue to next step.
7. CHECK HARNESS AND CONNECTOR (INTEGRATION RELAY (EFI MAIN RELAY) - BATTERY)




(a) Remove the integration relay from the engine room relay block.
(b) Disconnect the integration relay connector.
(c) Disconnect the negative battery terminal.
(d) Disconnect the positive battery terminal.
(e) Measure the resistance according to the value(s) in the table below.
Standard Resistance (Check for Open):






Standard Resistance (Check for Short):





(f) Reconnect the integration relay connector.
(g) Reinstall the integration relay.
(h) Reconnect the positive battery terminal.
(i) Reconnect the negative battery terminal.
NG -- REPAIR OR REPLACE HARNESS OR CONNECTOR (INTEGRATION RELAY (EFI MAIN RELAY) - BATTERY)
OK -- Continue to next step.
8. CHECK HARNESS AND CONNECTOR (INTEGRATION RELAY (EFI MAIN RELAY) - BODY GROUND)




(a) Remove the integration relay from the engine room relay block.
(b) Disconnect the integration relay connector.
(c) Measure the resistance according to the value(s) in the table below.
Standard Resistance:





(d) Reconnect the integration relay connector.
(e) Reinstall the integration relay.
NG -- REPAIR OR REPLACE HARNESS OR CONNECTOR (INTEGRATION RELAY (EFI MAIN RELAY) - BODY GROUND)
OK -- PROCEED TO NEXT INSPECTION PROCEDURE SHOWN IN PROBLEM SYMPTOMS TABLE
9. INSPECT FUSE (IGN FUSE)




(a) Remove the IGN fuse from the instrument panel junction block.
(b) Measure the resistance according to the value(s) in the table below.
Standard Resistance:





(c) Reinstall the IGN fuse.
NG -- CHECK FOR SHORTS IN ALL HARNESSES AND CONNECTORS CONNECTED TO FUSE AND REPLACE FUSE
OK -- Continue to next step.
10. INSPECT FUSE (IG2 FUSE)




(a) Remove the IG2 fuse from the engine room relay block.
(b) Measure the resistance according to the value(s) in the table below.
Standard Resistance:





(c) Reinstall the IG2 fuse.
NG -- CHECK FOR SHORTS IN ALL HARNESSES AND CONNECTORS CONNECTED TO FUSE AND REPLACE FUSE
OK -- Continue to next step.
11. INSPECT INTEGRATION RELAY (IG2 RELAY)




(a) Remove the integration relay from the engine room relay block.
(b) Disconnect the integration relay connector.
(c) Measure the resistance according to the value(s) in the table below.
Standard Resistance:





(d) Reconnect the integration relay connector.
(e) Reinstall the integration relay.
NG -- REPLACE INTEGRATION RELAY (IG2 RELAY)
OK -- Continue to next step.
12. CHECK HARNESS AND CONNECTOR (INTEGRATION RELAY (IG2 RELAY) - ECM)




(a) Disconnect the ECM connector.
(b) Remove the integration relay from the engine room relay block.
(c) Disconnect the integration relay connector.
(d) Measure the resistance according to the value(s) in the table below.
Standard Resistance (Check for Open):






Standard Resistance (Check for Short):





(e) Reconnect the ECM connector.
(f) Reconnect the integration relay connector.
(g) Reinstall the integration relay.
NG -- REPAIR OR REPLACE HARNESS OR CONNECTOR (INTEGRATION RELAY (IG2 RELAY) - ECM)
OK -- Continue to next step.
13. CHECK HARNESS AND CONNECTOR (INTEGRATION RELAY (IG2 RELAY) - BATTERY)




(a) Remove the integration relay from the engine room relay block.
(b) Disconnect the integration relay connector.
(c) Disconnect the negative battery terminal.
(d) Disconnect the positive battery terminal.
(e) Measure the resistance according to the value(s) in the table below.
Standard Resistance (Check for Open):






Standard Resistance (Check for Short):





(f) Reconnect the integration relay connector.
(g) Reinstall the integration relay.
(h) Reconnect the positive battery terminal.
(i) Reconnect the negative battery terminal.
NG -- REPAIR OR REPLACE HARNESS OR CONNECTOR (INTEGRATION RELAY (IG2 RELAY) - BATTERY)
OK -- Continue to next step.
14. CHECK HARNESS AND CONNECTOR (INTEGRATION RELAY (IG2 RELAY) - BODY GROUND)




(a) Remove the integration relay from the engine room relay block.
(b) Disconnect the integration relay connector.
(c) Measure the resistance according to the value(s) in the table below.
Standard Resistance:






Result:





(d) Reconnect the integration relay connector.
(e) Reinstall the integration relay.
C -- REPAIR OR REPLACE HARNESS OR CONNECTOR (INTEGRATION RELAY (IG2 RELAY) - BODY GROUND)
B -- CHECK HARNESS AND CONNECTOR (MAIN BODY ECU - INTEGRATION RELAY (IG2 RELAY))
A -- Continue to next step.
15. CHECK HARNESS AND CONNECTOR (INTEGRATION RELAY (IG2 RELAY) - IGNITION SWITCH ASSEMBLY)




(a) Remove the integration relay from the engine room relay block.
(b) Disconnect the integration relay connector.
(c) Disconnect the ignition switch assembly connector.
(d) Measure the resistance according to the value(s) in the table below.
Standard Resistance (Check for Open):






Standard Resistance (Check for Short):





(e) Reconnect the integration relay connector.
(f) Reinstall the integration relay.
(g) Reconnect the ignition switch assembly connector.
NG -- REPAIR OR REPLACE HARNESS OR CONNECTOR (INTEGRATION RELAY (IG2 RELAY) - IGNITION SWITCH ASSEMBLY)
OK -- Continue to next step.
16. INSPECT IGNITION SWITCH ASSEMBLY
(a) Inspect the ignition switch assembly Ignition Switch.
NG -- REPLACE IGNITION SWITCH ASSEMBLY
OK -- Continue to next step.
17. INSPECT FUSE (AM2 FUSE)




(a) Remove the AM2 fuse from the engine room relay block.
(b) Measure the resistance according to the value(s) in the table below.
Standard Resistance:





(c) Reinstall the AM2 fuse.
NG -- CHECK FOR SHORTS IN ALL HARNESSES AND CONNECTORS CONNECTED TO FUSE AND REPLACE FUSE
OK -- REPAIR OR REPLACE HARNESS OR CONNECTOR (BATTERY - IGNITION SWITCH ASSEMBLY)
18. CHECK HARNESS AND CONNECTOR (MAIN BODY ECU - INTEGRATION RELAY (IG2 RELAY))




(a) Remove the integration relay from the engine room relay block.
(b) Disconnect the integration relay connector.
(c) Disconnect the main body ECU connector.
(d) Measure the resistance according to the value(s) in the table below.
Standard Resistance:





(e) Reconnect the integration relay connector.
(f) Reinstall the integration relay.
(g) Reconnect the main body ECU connector.
NG -- REPAIR OR REPLACE HARNESS OR CONNECTOR (MAIN BODY ECU - INTEGRATION RELAY (IG2 RELAY))
OK -- Continue to next step.
19. INSPECT FUSE (AM2 NO. 2 FUSE)




(a) Remove the AM2 No. 2 fuse from the engine room relay block.
(b) Measure the resistance according to the value(s) in the table below.
Standard Resistance:





(c) Reinstall the AM2 No. 2 fuse.
NG -- CHECK FOR SHORTS IN ALL HARNESSES AND CONNECTORS CONNECTED TO FUSE AND REPLACE FUSE
OK -- Continue to next step.
20. CHECK HARNESS AND CONNECTOR (AM2 VOLTAGE)




(a) Disconnect the main body ECU connector.
(b) Measure the voltage according to the value(s) in the table below.
Standard Voltage:





(c) Reconnect the main body ECU connector.
NG -- REPAIR OR REPLACE HARNESS OR CONNECTOR (MAIN BODY ECU - BATTERY)
OK -- CHECK SMART KEY SYSTEM