Operation CHARM: Car repair manuals for everyone.
Manuals through 2025 now available!

Our trusted friends have launched a new website named LEMON, which has newer manuals. It also contains all the CHARM manuals.

LEMON is the spiritual successor to CHARM, I recommend you try it!

Link: lemon-manuals.la or lemon-manuals.org.ua

(Some people have issue connecting. LEMON is investigating. For now, use Firefox or change your DNS server)

Or, hide this message: temporarily or permanently

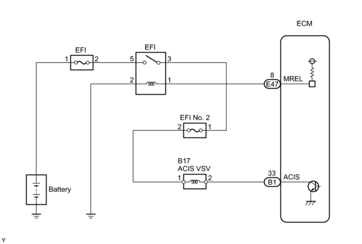
ACIS Control Circuit








1GR-FE ENGINE CONTROL SYSTEM: SFI SYSTEM: ACIS Control Circuit

ACIS Control Circuit

DESCRIPTION

This circuit opens and closes the Intake Air Control Valve (IACV) in response to changes in the engine load in order to increase the intake efficiency (ACIS: Acoustic Control Induction System).
When the engine speed is between 2,200 rpm and 4,100 rpm and the throttle valve opening angle is 60° or more, the ECM supplies current to the VSV (ON status), to close the IACV. Under other conditions, the VSV is usually OFF and the IACV is open.





WIRING DIAGRAM





INSPECTION PROCEDURE

PROCEDURE

1. PERFORM ACTIVE TEST USING TECHSTREAM (OPERATE VSV FOR ACIS)




(a) Disconnect the vacuum hose.
(b) Connect a Techstream to the DLC3.
(c) Turn the ignition switch ON and turn the tester ON.
(d) Select the following menu items: Powertrain / Engine and ECT / Active Test / Control the VSV for Intake Control. Operate the VSV for ACIS.
(e) Check the VSV operation when it is operated using a Techstream.
OK:





(f) Reconnect the vacuum hose.
OK -- CHECK VACUUM HOSES (INTAKE MANIFOLD - IACV, IACV - VSV FOR ACIS)
NG -- Continue to next step.
2. CHECK VSV FOR ACIS (OPERATION)




(a) Check that air flows from port E to the air filter.
OK:
Air from port E flows out through the air filter.




(b) Apply the battery positive voltage across the terminals.
(c) Check that air flows from port E to port F.
OK:
Air from port E flows out through port F.
NG -- REPLACE VSV FOR ACIS
OK -- Continue to next step.
3. CHECK HARNESS AND CONNECTOR (VSV FOR ACIS - ECM, VSV FOR ACIS - EFI RELAY)




(a) Check the wire harness and connectors between the VSV for ACIS and ECM.
(1) Disconnect the B17 VSV for ACIS connector.
(2) Disconnect the B1 ECM connector.
(3) Measure the resistance according to the value(s) in the table below.
Standard Resistance (Check for open):






Standard Resistance (Check for short):






(4) Reconnect the VSV for ACIS connector.
(5) Reconnect the ECM connector.
(b) Check the wire harness between the VSV for ACIS and EFI relay.
(1) Disconnect the B17 VSV for ACIS connector.
(2) Remove the EFI relay from the engine room relay block.
(3) Measure the resistance according to the value(s) in the table below.
Standard Resistance (Check for open):






(4) Reconnect the VSV for ACIS connector.
(5) Reinstall the EFI relay.
NG -- REPAIR OR REPLACE HARNESS OR CONNECTOR
OK -- Continue to next step.
4. CHECK VACUUM HOSES (INTAKE MANIFOLD - IACV, IACV - VSV FOR ACIS)
(a) Check that the vacuum hose is connected correctly.
(b) Check the vacuum hose for looseness and disconnection.
(c) Check the vacuum hose for cracks, holes and damage.
NG -- REPAIR OR REPLACE VACUUM HOSES
OK -- Continue to next step.
5. INSPECT INTAKE AIR CONTROL VALVE (INTAKE AIR SURGE TANK)




(a) Check that the lever moves when a vacuum of 26.6 kPa (200 mmHg) is applied with the vacuum gauge on.
OK:
Lever moves
(b) Check that the vacuum of 26.6 kPa (200 mmHg) is sustained for 1 minute in the above state.
OK:
Vacuum is sustained
NG -- REPLACE INTAKE AIR CONTROL VALVE (INTAKE AIR SURGE TANK)
OK -- REPLACE ECM