Operation CHARM: Car repair manuals for everyone.
Manuals through 2025 now available!

Our trusted friends have launched a new website named LEMON, which has newer manuals. It also contains all the CHARM manuals.

LEMON is the spiritual successor to CHARM, I recommend you try it!

Link: lemon-manuals.la or lemon-manuals.org.ua

(Some people have issue connecting. LEMON is investigating. For now, use Firefox or change your DNS server)

Or, hide this message: temporarily or permanently

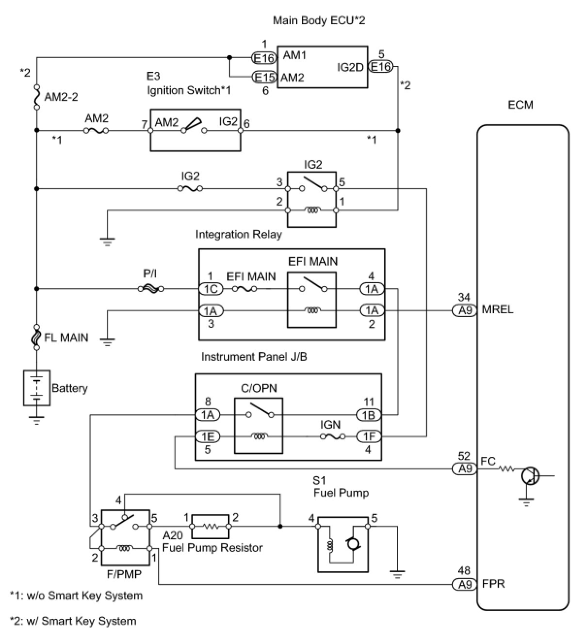
Fuel Pump Control Circuit








2GR-FE ENGINE CONTROL SYSTEM: SFI SYSTEM: Fuel Pump Control Circuit

Fuel Pump Control Circuit

DESCRIPTION

The F/PMP relay switches the fuel pump speed according to the engine conditions. The fuel pump operates when the ECM receives the starter-operating signal (STA) and crankshaft-rotating signal (NE). The F/PMP relay is turned ON while the engine is idling or operating at low load. This causes current to flow through the fuel pump resistor to the fuel pump. The fuel pump then operates at low speed. The F/PMP relay is turned OFF while the engine is cranking or operating at high load. The fuel pump then operates at normal speed.

WIRING DIAGRAM





INSPECTION PROCEDURE

PROCEDURE

1. PERFORM ACTIVE TEST USING TECHSTREAM (FUEL PUMP/SPD)
(a) Connect Techstream to the DLC3.
(b) Turn the ignition switch to ON and turn the tester ON.
(c) Select the following menu items: Powertrain / Engine and ECT / Active Test / Control the Fuel Pump / Speed.
(d) Check whether the fuel pump operating sound occurs when performing the Active Test on the tester.
OK:
Fuel pump operating sound occurs.
OK -- READ VALUE USING TECHSTREAM (STARTER SIG)
NG -- Continue to next step.

2. INSPECT INSTRUMENT PANEL JUNCTION BLOCK ASSEMBLY (C/OPN RELAY INPUT VOLTAGE)




(a) Measure the voltage between the terminal of the instrument panel junction block and the body ground when the ignition switch is turned to ON and off.
Standard voltage:






OK -- INSPECT INSTRUMENT PANEL JUNCTION BLOCK ASSEMBLY (C/OPN RELAY)
NG -- Continue to next step.

3. CHECK WIRE HARNESS (INSTRUMENT PANEL JUNCTION BLOCK - INTEGRATION RELAY AND IG2 RELAY)
(a) Remove the integration relay and IG2 relay from the engine room No. 1 relay block.




(b) Disconnect the instrument panel junction block connectors.
(c) Measure the resistance.
Standard resistance:





(d) Reinstall the integration relay and IG2 relay.
(e) Reconnect the instrument panel junction block connectors.
NG -- REPAIR OR REPLACE HARNESS OR CONNECTOR
OK -- GO TO ECM POWER SOURCE CIRCUIT
4. INSPECT INSTRUMENT PANEL JUNCTION BLOCK ASSEMBLY (C/OPN RELAY)




(a) Remove the instrument panel junction block.
(b) Measure the C/OPN relay resistance.
Standard resistance:





HINT: The relay coil circuit between IF-4 and IE-5 is through the IGN fuse.
(c) Reinstall the instrument panel junction block.
NG -- REPLACE INSTRUMENT PANEL JUNCTION BLOCK ASSEMBLY
OK -- Continue to next step.

5. CHECK WIRE HARNESS (INSTRUMENT PANEL JUNCTION BLOCK - ECM)




(a) Disconnect the A9 ECM connector.
(b) Disconnect the IE connector from the instrument panel junction block.
(c) Measure the resistance.
Standard resistance:





(d) Reconnect the instrument panel junction block and ECM connectors.
NG -- REPAIR OR REPLACE HARNESS OR CONNECTOR
OK -- Continue to next step.

6. PERFORM ACTIVE TEST USING TECHSTREAM (FUEL PUMP/SPD)
(a) Connect Techstream to the DLC3.
(b) Turn the ignition switch to ON and turn the tester ON.
(c) Select the following menu items: Powertrain / Engine and ECT / Active Test / Control the Fuel Pump / Speed.
(d) Check the operating noise of the relay while operating it using Techstream.
OK:
Operating noise can be heard from the relay.
OK -- CHECK WIRE HARNESS (F/PMP - FUEL PUMP AND PUMP RESISTOR)
NG -- Continue to next step.

7. INSPECT F/PMP RELAY P0230
NG -- REPLACE F/PMP RELAY
OK -- Continue to next step.

8. CHECK WIRE HARNESS (F/PMP RELAY - ECM AND INSTRUMENT PANEL JUNCTION BLOCK)
(a) Remove the F/PMP relay from the engine room No. 1 relay block.




(b) Disconnect the A9 ECM connector.
(c) Disconnect the IA instrument panel junction block connector.
(d) Measure the resistance.
Standard resistance:





(e) Reconnect the ECM connector.
(f) Reconnect the instrument panel junction block connector.
(g) Reinstall the F/PMP relay.
NG -- REPAIR OR REPLACE HARNESS OR CONNECTOR
OK -- Continue to next step.

9. CHECK WIRE HARNESS (F/PMP - FUEL PUMP AND PUMP RESISTOR)
(a) Remove the F/PMP relay from the engine room No. 1 relay block.




(b) Disconnect the S1 fuel pump connector.
(c) Disconnect the A20 fuel pump resistor connector.
(d) Measure the resistance.
Standard resistance:





(e) Reconnect the fuel pump resistor connector.
(f) Reconnect the fuel pump connector.
(g) Reinstall the F/PMP relay.
NG -- REPAIR OR REPLACE HARNESS OR CONNECTOR
OK -- Continue to next step.

10. INSPECT FUEL PUMP




(a) Inspect the fuel pump resistance.
(1) Measure the resistance between the terminals.
Standard resistance:
0.2 to 3.0 Ohms at 20°C (68°F)
(b) Inspect the fuel pump operation.
(1) Apply battery voltage to the terminals. Check that the pump operates.
NOTICE:
- This test must be done quickly (within 10 seconds) to prevent the coil from burning out.
- Keep the fuel pump as far away from the battery as possible.
- Always turn the voltage on and off on the battery side, not the fuel pump side.

NG -- REPLACE FUEL PUMP
OK -- Continue to next step.

11. INSPECT FUEL PUMP RESISTOR
(a) Measure the resistance of the fuel pump resistor.
Standard resistance:
0.30 to 0.34 Ohms at 20°C (68°F)
NG -- REPLACE FUEL PUMP RESISTOR
OK -- REPLACE ECM
12. READ VALUE USING TECHSTREAM (STARTER SIG)
(a) Connect Techstream to the DLC3.
(b) Turn the ignition switch to ON and turn the tester ON.
(c) Select the following menu items: Powertrain / Engine and ECT / Data List / Starter Signal.
(d) Check the result when the ignition switch is turned to ON and START.
OK:






NG -- REPAIR OR REPLACE STARTING SYSTEM
OK -- Continue to next step.

13. READ VALUE USING TECHSTREAM (ENGINE SPD)
(a) Connect Techstream to the DLC3.
(b) Turn the ignition switch to ON and turn the tester ON.
(c) Select the following menu items: Powertrain / Engine and ECT / Data List / Engine Speed.
(d) Read the values displayed on the tester while cranking.
Standard:
Values are displayed continuously.
NG -- REPAIR OR REPLACE CRANKSHAFT POSITION SENSOR CIRCUIT
OK -- REPLACE ECM