Operation CHARM: Car repair manuals for everyone.
Manuals through 2025 now available!

Our trusted friends have launched a new website named LEMON, which has newer manuals. It also contains all the CHARM manuals.

LEMON is the spiritual successor to CHARM, I recommend you try it!

Link: lemon-manuals.la or lemon-manuals.org.ua

(Some people have issue connecting. LEMON is investigating. For now, use Firefox or change your DNS server)

Or, hide this message: temporarily or permanently

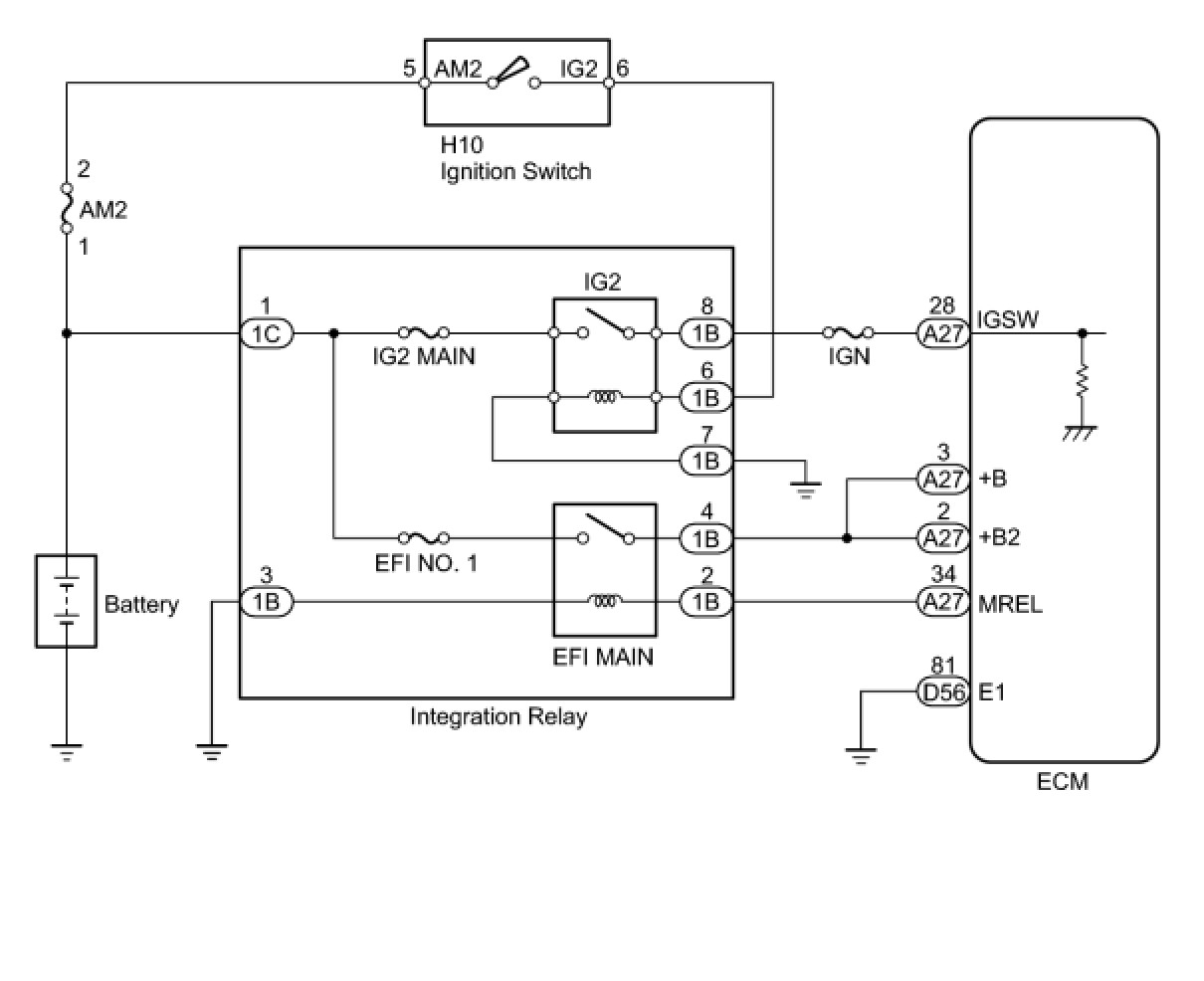
ECM Power Source Circuit








2UZ-FE ENGINE CONTROL: SFI SYSTEM: ECM Power Source Circuit

ECM Power Source Circuit

DESCRIPTION

When the ignition switch is turned ON, the battery voltage is applied to the IGSW of the ECM. The output signal from the MREL terminal of the ECM causes a current to flow to the coil, closing the contacts of the integration relay (EFI MAIN relay) and supplying power to either terminal +B or +B2 of the ECM.

WIRING DIAGRAM





INSPECTION PROCEDURE

PROCEDURE

1. INSPECT FUSES (AM2, IG2 MAIN, EFI NO. 1 AND IGN)





(a) Remove the AM2 fuse, IG2 MAIN fuse, EFI NO. 1 fuse and IGN fuse from the engine room relay block.
(b) Measure the resistance according to the value(s) in the table below.

Standard Resistance:





NG -- CHECK FOR SHORT IN ALL HARNESSES AND CONNECTORS CONNECTED TO FUSE AND REPLACE FUSE
OK -- Continue to next step.

2. INSPECT INTEGRATION RELAY (IG2, EFI MAIN)





(a) Remove the integration relay from the engine room relay block.
(b) Measure the resistance according to the value(s) in the table below.

Standard Resistance:





NG -- REPLACE INTEGRATION RELAY
OK -- Continue to next step.

3. CHECK HARNESS AND CONNECTOR (ECM - BODY GROUND)





(a) Disconnect the ECM connector.
(b) Measure the resistance according to the value(s) in the table below.

Standard Resistance:





NG -- REPAIR OR REPLACE HARNESS OR CONNECTOR
OK -- Continue to next step.

4. INSPECT ECM (IGSW VOLTAGE)





(a) Disconnect the ECM connectors.
(b) Turn the ignition switch to ON.
(c) Measure the voltage according to the value(s) in the table below.

Standard Voltage:





Result





B -- REPLACE ECM
A -- Continue to next step.

5. CHECK HARNESS AND CONNECTOR (INTEGRATION RELAY - ECM, IGNITION SWITCH, BATTERY)





(a) Disconnect the ECM connector.
(b) Disconnect the ignition switch connector.
(c) Disconnect the cable from the battery positive (+) terminal.
(d) Remove the AM2 fuse and integration relay.
(e) Measure the resistance according to the value(s) in the table below.

Standard Resistance:





NG -- REPAIR OR REPLACE HARNESS OR CONNECTOR
OK -- Continue to next step.

6. INSPECT IGNITION SWITCH P0617

NG -- REPLACE IGNITION SWITCH
OK -- Continue to next step.

7. CHECK HARNESS AND CONNECTOR (INTEGRATION RELAY - ECM, BATTERY AND BODY GROUND)





(a) Disconnect the ECM connector.
(b) Disconnect the cable from the battery positive terminal.
(c) Remove the integration relay from the engine room relay block.
(d) Disconnect the integration relay connector.
(e) Measure the resistance according to the value(s) in the table below.

Standard Resistance:





NG -- REPAIR OR REPLACE HARNESS OR CONNECTOR
OK -- REPAIR OR REPLACE ENGINE ROOM RELAY BLOCK