Operation CHARM: Car repair manuals for everyone.
Manuals through 2025 now available!

Our trusted friends have launched a new website named LEMON, which has newer manuals. It also contains all the CHARM manuals.

LEMON is the spiritual successor to CHARM, I recommend you try it!

Link: lemon-manuals.la or lemon-manuals.org.ua

(Some people have issue connecting. LEMON is investigating. For now, use Firefox or change your DNS server)

Or, hide this message: temporarily or permanently

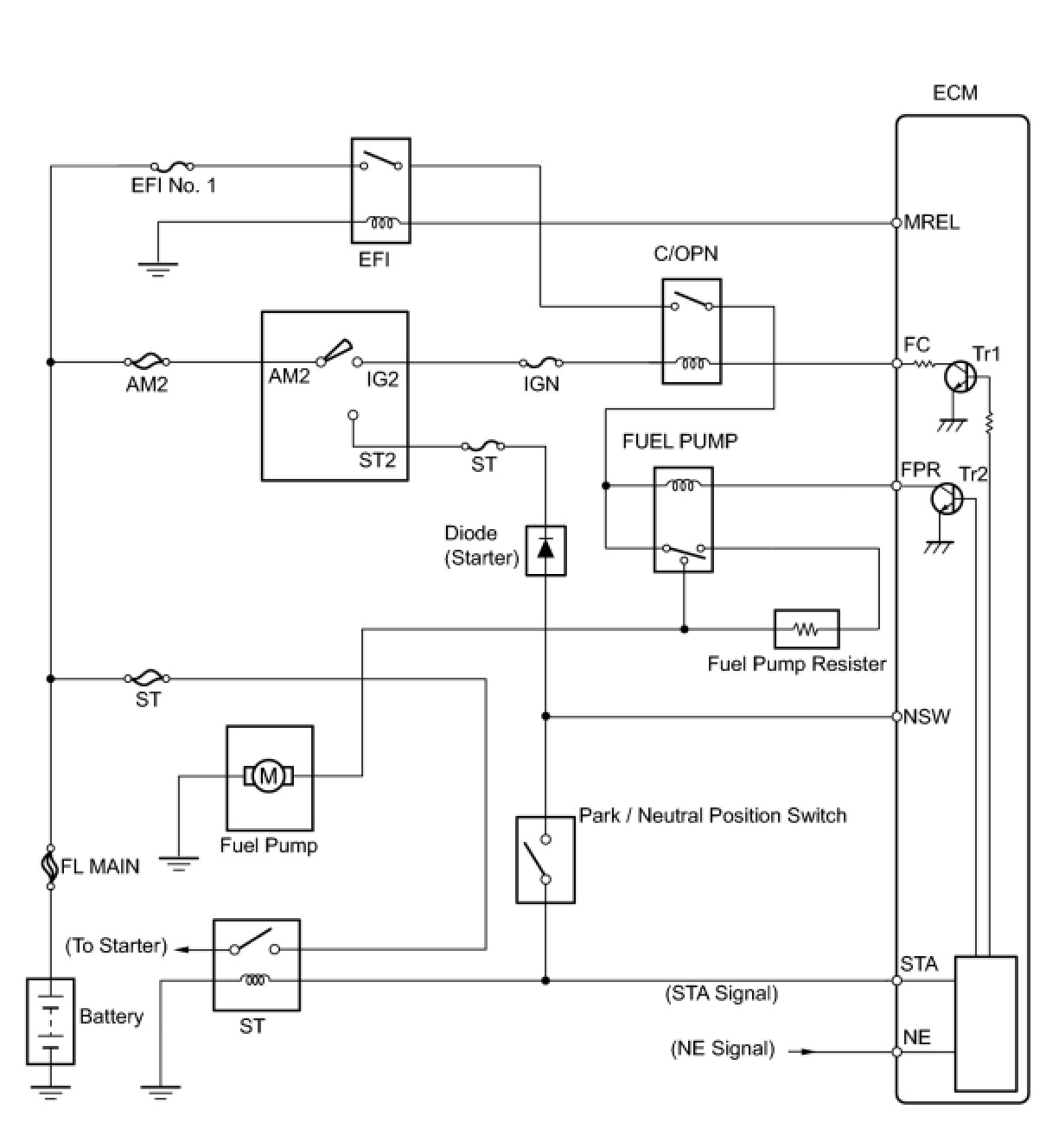
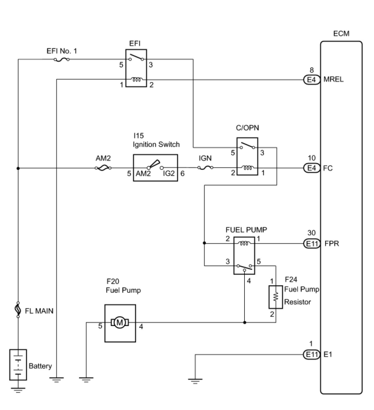
Fuel Pump Control Circuit








2GR-FE ENGINE CONTROL SYSTEM: SFI SYSTEM: Fuel Pump Control Circuit

Fuel Pump Control Circuit

DESCRIPTION

The FUEL PUMP relay switches the fuel pump speed according to the engine conditions. The fuel pump operates when the ECM receives the starter-operating signal (STA) and crankshaft-rotating signal (NE).
The FUEL PUMP relay is turned ON while the engine is idling or operating at low load. This causes current to flow through the fuel pump resistor to the fuel pump. The fuel pump then operates at low speed. The FUEL PUMP relay is turned OFF while the engine is cranking or operating at high load. The fuel pump then operates at normal speed.





WIRING DIAGRAM





INSPECTION PROCEDURE

PROCEDURE

1. CHECK FUEL PUMP
(a) Check if there is pressure in the fuel inlet hose.
HINT: If there is fuel pressure, the sound of fuel flowing will be heard.

OK -- INSPECT FUEL PUMP RESISTOR
NG -- Continue to next step.

2. PERFORM ACTIVE TEST USING TECHSTREAM (OPERATE C/OPN RELAY)
(a) Connect the Techstream to the DLC3.
(b) Turn the ignition switch to the ON position and turn the Techstream or the OBD II scan tool main switch on.
(c) Enter the following menus: Powertrain / Engine and ECT / Active Test / Control the Fuel Pump / Speed.
(d) Check the relay operation while operating it using the Techstream.
Standard:
Operating noise can be heard from the relay.
OK -- PROCEED TO NEXT CIRCUIT INSPECTION SHOWN IN PROBLEM SYMPTOMS TABLE
NG -- Continue to next step.

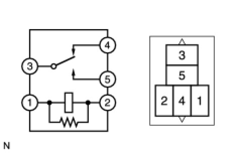
3. INSPECT RELAY (C/OPN RELAY)




(a) Remove the C/OPN relay from the engine room junction block.
(b) Measure the resistance according to the value(s) in the table below.
Standard resistance:





(c) Reinstall the C/OPN relay.
NG -- REPLACE RELAY (C/OPN RELAY)
OK -- Continue to next step.

4. INSPECT ECM (FC VOLTAGE)




(a) Turn the ignition switch to the ON position.
(b) Measure the voltage according to the value(s) in the table below.
Standard voltage:






OK -- CHECK ECM POWER SOURCE CIRCUIT
NG -- Continue to next step.

5. CHECK HARNESS AND CONNECTOR (ECM - C/OPN RELAY)




(a) Disconnect the E4 ECM connector.
(b) Remove the C/OPN relay from the engine room junction block.
(c) Measure the resistance according to the value(s) in the table below.
Standard resistance:
Check for open






Check for short






(d) Reconnect the ECM connector.
(e) Reinstall the C/OPN relay.
NG -- REPAIR OR REPLACE HARNESS OR CONNECTOR (ECM - C/OPN RELAY)
OK -- Continue to next step.

6. CHECK FUSE (IGN FUSE)




(a) Remove the IGN fuse from the driver side junction block.
(b) Measure the resistance according to the value(s) in the table below.
Standard resistance:
Below 1 Ohms
(c) Reinstall the IGN fuse.
NG -- REPLACE FUSE (IGN FUSE)
OK -- Continue to next step.

7. CHECK HARNESS AND CONNECTOR (C/OPN RELAY - IGNITION SWITCH)




(a) Reconnect the I15 ignition switch connector.
(b) Remove the C/OPN relay from the engine room junction block.
(c) Measure the resistance according to the value(s) in the table below.
Standard resistance:
Check for open






Standard resistance:
Check for short





(d) Reconnect the ignition switch connector.
(e) Reinstall the C/OPN relay.
NG -- REPAIR OR REPLACE HARNESS OR CONNECTOR (C/OPN RELAY - IGNITION SWITCH)
OK -- Continue to next step.

8. CHECK ECM POWER SOURCE CIRCUIT
NG -- REPAIR OR REPLACE ECM POWER SOURCE CIRCUIT
OK -- Continue to next step.

9. INSPECT RELAY (FUEL PUMP RELAY)




(a) Remove the fuel pump relay from the engine room junction block.
(b) Measure the resistance according to the value(s) in the table below.
Standard resistance:





(c) Reinstall the fuel pump relay.
NG -- REPLACE RELAY (FUEL PUMP RELAY)
OK -- Continue to next step.

10. INSPECT FUEL PUMP




(a) Measure the resistance of the fuel pump.
(1) Measure the resistance according to the value(s) in the table below.
Standard resistance:





(b) Check operation of the fuel pump.
(1) Apply battery voltage to both terminals. Check that the pump operates.
NOTICE:
- These tests must be done quickly (within 10 seconds) to prevent the coil from burning out.
- Keep the fuel pump as far away from the battery as possible.
- Always turn ON and OFF the voltage on the battery side, not on the fuel pump side.

NG -- REPLACE FUEL PUMP ASSEMBLY
OK -- Continue to next step.

11. CHECK HARNESS AND CONNECTOR (FUEL PUMP - FUEL PUMP RELAY)




(a) Check the wire harness between the FUEL PUMP relay and fuel pump.
(1) Remove the FUEL PUMP relay from the engine room junction block.
(2) Disconnect the F20 fuel pump connector.
(3) Measure the resistance according to the value(s) in the table below.
Standard resistance:






NG -- REPAIR OR REPLACE HARNESS OR CONNECTOR (FUEL PUMP - FUEL PUMP RELAY)
OK -- Continue to next step.

12. CHECK HARNESS AND CONNECTOR (FUEL PUMP - BODY GROUND)




(a) Check the wire harness between the fuel pump and body ground.
(1) Disconnect the F20 fuel pump connector.
(2) Measure the resistance between the terminal of the wire harness side connector and body ground.
Standard resistance:





(b) Reinstall the FUEL PUMP relay.
(c) Reconnect the fuel pump connector.
NG -- REPAIR OR REPLACE HARNESS OR CONNECTOR (FUEL PUMP - BODY GROUND)
OK -- Continue to next step.

13. CHECK HARNESS AND CONNECTOR (C/OPN RELAY - FUEL PUMP RELAY)




(a) Remove the C/OPN relay from the engine room junction block.
(b) Remove the FUEL PUMP relay from the engine room junction block.
(c) Measure the resistance according to the value(s) in the table below.
Standard resistance:
Check for open





Check for short






(d) Reinstall the C/OPN relay.
(e) Reinstall the FUEL PUMP relay.
NG -- REPAIR OR REPLACE HARNESS OR CONNECTOR (C/OPN RELAY - FUEL PUMP RELAY)
OK -- Continue to next step.

14. INSPECT FUEL PUMP RESISTOR




(a) Disconnect the F24 fuel pump resistor connector.
(b) Measure the resistance according to the value(s) in the table below.
Standard resistance:





(c) Reconnect the fuel pump resistor connector.
NG -- REPLACE FUEL PUMP RESISTOR
OK -- Continue to next step.

15. CHECK HARNESS AND CONNECTOR (FUEL PUMP RELAY - FUEL PUMP RESISTOR)




(a) Disconnect the F24 fuel pump resistor connector.
(b) Remove the FUEL PUMP relay from the engine room junction block.
(c) Measure the resistance according to the value(s) in the table below.
Standard resistance:
Check for open






Check for short






(d) Reconnect the fuel pump resistor connector.
(e) Reinstall the FUEL PUMP relay.
NG -- REPAIR OR REPLACE HARNESS OR CONNECTOR (FUEL PUMP RELAY - FUEL PUMP RESISTOR)
OK -- Continue to next step.

16. CHECK HARNESS AND CONNECTOR (FUEL PUMP RESISTOR - FUEL PUMP)




(a) Disconnect the F24 fuel pump resistor connector.
(b) Disconnect the F20 fuel pump connector.
(c) Measure the resistance according to the value(s) in the table below.
Standard resistance:
Check for open






Check for short






(d) Reconnect the fuel pump resistor connector.
(e) Reconnect the fuel pump connector.
NG -- REPAIR OR REPLACE HARNESS OR CONNECTOR (FUEL PUMP RESISTOR - FUEL PUMP)
OK -- PROCEED TO NEXT CIRCUIT INSPECTION SHOWN IN PROBLEM SYMPTOMS TABLE