Power Windows Do Not Operate At All
WINDSHIELD / WINDOWGLASS: POWER WINDOW CONTROL SYSTEM (w/ Jam Protection Function): Power Windows do not Operate at All
Power Windows do not Operate at All
DESCRIPTION
If all of the door windows do not operate, no power may be supplied to the power window master switch or the power window master switch itself may have a malfunction.
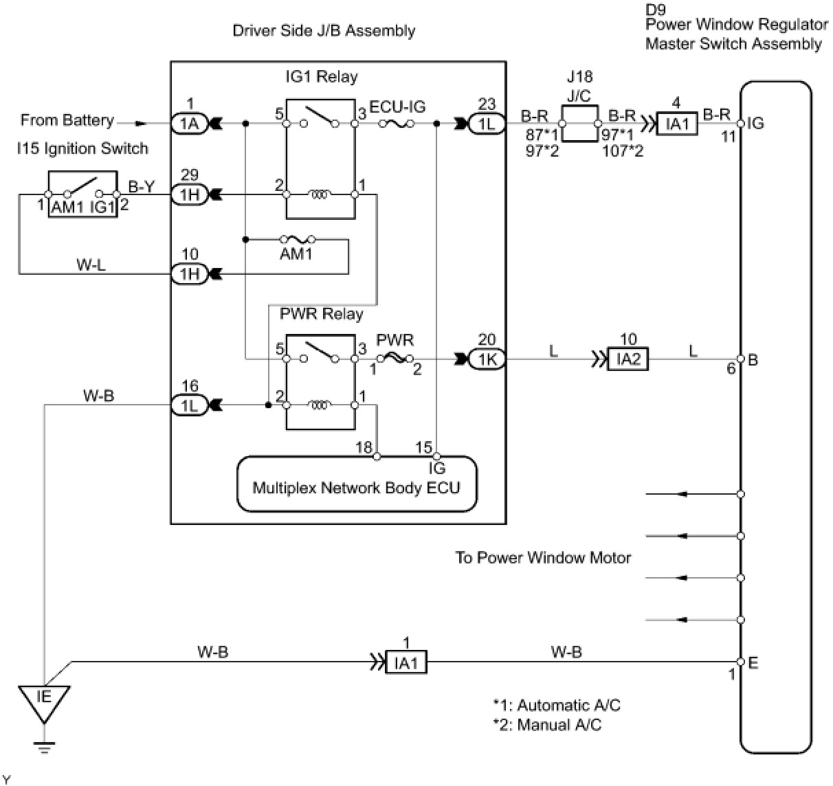
WIRING DIAGRAM
INSPECTION PROCEDURE
PROCEDURE
1. INSPECT FUSE (PWR, ECU-IG, AM1)
(a) Remove the fuses from the driver side J/B.
(b) Check the resistance.
Standard resistance:
Below 1 Ohms
NG -- REPLACE FUSE
OK -- Continue to next step.
2. INSPECT RELAY (IG1, PWR)
(a) Remove the relay from the driver side J/B.
(b) Check the resistance of the relay.
Standard resistance:
NG -- REPLACE RELAY
OK -- Continue to next step.
3. CHECK WIRE HARNESS (TO DRIVER SIDE JUNCTION BLOCK ASSEMBLY)
(a) Disconnect the 1A, 1H and 1L J/B connectors.
(b) Check the voltage and resistance between each terminal of the wire harness side connector and the body ground.
Standard voltage:
Standard resistance:
NG -- REPAIR OR REPLACE HARNESS AND CONNECTOR
OK -- Continue to next step.
4. CHECK WIRE HARNESS (TO POWER WINDOW REGULATOR MASTER SWITCH)
(a) Disconnect the D9 master switch connector.
(b) Check the voltage or resistance between each terminal of the wire harness side connector and the body ground.
Standard voltage:
Standard resistance:
OK -- REPLACE POWER WINDOW MASTER SWITCH
NG -- Continue to next step.
5. CHECK WIRE HARNESS (DRIVER SIDE JUNCTION BLOCK - POWER WINDOW MASTER SWITCH)
(a) Disconnect the 1L and 1K J/B connectors.
(b) Disconnect the D9 master switch connector.
(c) Check the resistance between the wire harness side connectors.
Standard resistance:
NG -- REPAIR OR REPLACE HARNESS AND CONNECTOR
OK -- REPLACE DRIVER SIDE JUNCTION BLOCK ASSEMBLY