Operation CHARM: Car repair manuals for everyone.
Manuals through 2025 now available!

Our trusted friends have launched a new website named LEMON, which has newer manuals. It also contains all the CHARM manuals.

LEMON is the spiritual successor to CHARM, I recommend you try it!

Link: lemon-manuals.la or lemon-manuals.org.ua

(Some people have issue connecting. LEMON is investigating. For now, use Firefox or change your DNS server)

Or, hide this message: temporarily or permanently

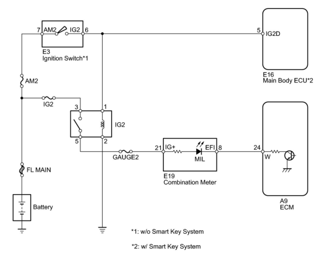
Malfunction Indicator Lamp: Testing and Inspection





2GR-FE ENGINE CONTROL SYSTEM: SFI SYSTEM: MIL Circuit
- MIL Circuit

DESCRIPTION

The MIL (Malfunction Indicator Lamp) is used to indicate the detection of vehicle malfunctions by the ECM. When the ignition switch is turned to ON, power is supplied to the MIL circuit and the ECM provides the circuit ground which illuminates the MIL.

The MIL operation can be checked visually; when the ignition switch is first turned to ON, the MIL should be illuminated and should then turn off. If the MIL remains illuminated or is not illuminated, conduct the following troubleshooting procedure using the Techstream.

WIRING DIAGRAM





INSPECTION PROCEDURE

PROCEDURE

1. CHECK THAT MIL IS ILLUMINATED

(a) Perform troubleshooting in accordance with the table below.

Result





B -- CHECK THAT MIL IS ILLUMINATED
A -- Continue to next step.

2. CHECK WHETHER MIL TURNS OFF

(a) Connect the Techstream to the DLC3.

(b) Turn the ignition switch to ON and turn the tester ON.

(c) Select the following menu items: Powertrain / Engine and ECT / Trouble Code.

(d) Check if any DTCs have been stored. Note down any DTCs.

(e) Clear DTCs DTC Check / Clear.

(f) Check if the MIL goes off.

OK:

MIL should go off.

OK -- REPAIR CIRCUITS INDICATED BY OUTPUT DTCS
NG -- Continue to next step.

3. CHECK WIRE HARNESS (CHECK FOR SHORT IN WIRE HARNESS)





(a) Disconnect the A9 ECM connector.

(b) Turn the ignition switch to ON.

(c) Check that the MIL is not illuminated.

OK:

MIL is not illuminated.

(d) Reconnect the ECM connector.

OK -- REPLACE ECM Removal
NG -- Continue to next step.

4. CHECK WIRE HARNESS (COMBINATION METER - ECM)





(a) Disconnect the A9 ECM connector.

(b) Disconnect the E19 combination meter connector.

(c) Measure the resistance.

Standard resistance:





(d) Reconnect the ECM connector.

(e) Reconnect the combination meter connector.

OK -- REPAIR OR REPLACE COMBINATION METER ASSEMBLY

NG -- REPAIR OR REPLACE HARNESS OR CONNECTOR

5. CHECK THAT MIL IS ILLUMINATED

(a) Check if the MIL is illuminated when the ignition switch is turned to ON.

OK:

MIL is illuminated.

OK -- SYSTEM OK
NG -- Continue to next step.

6. CHECK THAT ENGINE STARTS

(a) Turn the ignition switch to ON.

(b) Check that the engine starts.

Result:





HINT
*: The Techstream cannot communicate with the ECM.

B -- GO TO VC OUTPUT CIRCUIT VC Output Circuit
A -- Continue to next step.

7. INSPECT COMBINATION METER ASSEMBLY (MIL CIRCUIT)

(a) Check the MIL circuit Problem Symptoms Table.

NG -- REPAIR OR REPLACE COMBINATION METER ASSEMBLY

OK -- CHECK AND REPLACE HARNESS AND CONNECTOR (COMBINATION METER - ECM)