Operation CHARM: Car repair manuals for everyone.
Manuals through 2025 now available!

Our trusted friends have launched a new website named LEMON, which has newer manuals. It also contains all the CHARM manuals.

LEMON is the spiritual successor to CHARM, I recommend you try it!

Link: lemon-manuals.la or lemon-manuals.org.ua

(Some people have issue connecting. LEMON is investigating. For now, use Firefox or change your DNS server)

Or, hide this message: temporarily or permanently

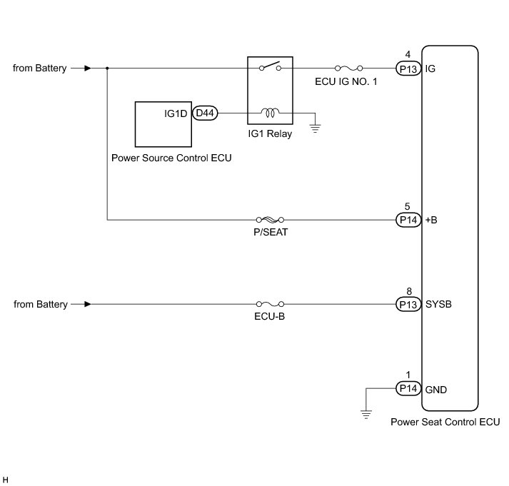
ECU Power Source Circuit





SEAT: FRONT POWER SEAT CONTROL SYSTEM (w/ Memory): ECU Power Source Circuit
- ECU Power Source Circuit

DESCRIPTION

The position control ECU & switch assembly (front power seat switch) is contained in the switch assembly.

During manual operation, only one switch signal is accepted. If signals are input from 2 or more switches simultaneously, all of them are ignored, except when signals are input from the front vertical switch and lifter switch simultaneously. In this case, the signal from the lifter will operate.

During automatic operation, a manual switch input will override any other operations, i.e. automatic operations will stop and the manual input operation only will be accepted. For example, if a manual switch input is activated during a seat store/restore operation, the previous operation will cease and manual operation will be performed. After the manual operation is performed, the previous automatic operation will not resume.

The power mirror store/restore operation is unaffected by manual switch inputs.

The front power seat switch disallows the restore operation of the power seat when the system detects that the voltage of terminal SYSB is less than 8.0 +- 0.5 V for 30 ms. or is more than 10 +- 0.5 V for 30 ms.

This circuit is the power source circuit for the front power seat switch.

HINT
Manual adjustment of the slide, reclining, or lumbar can be performed even when the front power seat switch is not functional if current is allowed to flow into terminals +B and SYSB.

Lumbar support operation can be performed at all times.

WIRING DIAGRAM





INSPECTION PROCEDURE

PROCEDURE

1. INSPECT POSITION CONTROL ECU AND WIRING ASSEMBLY (FRONT POWER SEAT SWITCH POWER SOURCE CIRCUIT)

(a) Disconnect the front power seat switch connectors.





(b) Measure the voltage according to the value(s) in the table below.

Voltage:





NG -- REPAIR OR REPLACE HARNESS OR CONNECTOR (POWER SOURCE CIRCUIT)
OK -- Continue to next step.

2. INSPECT POSITION CONTROL ECU AND WIRING ASSEMBLY (FRONT POWER SEAT SWITCH GROUND CIRCUIT)

(a) Measure the resistance according to the value(s) in the table below.





Resistance:





NG -- REPAIR OR REPLACE HARNESS OR CONNECTOR (GROUND CIRCUIT)

OK -- PROCEED TO NEXT CIRCUIT INSPECTION SHOWN IN PROBLEM SYMPTOMS TABLE