Operation CHARM: Car repair manuals for everyone.
Manuals through 2025 now available!

Our trusted friends have launched a new website named LEMON, which has newer manuals. It also contains all the CHARM manuals.

LEMON is the spiritual successor to CHARM, I recommend you try it!

Link: lemon-manuals.la or lemon-manuals.org.ua

(Some people have issue connecting. LEMON is investigating. For now, use Firefox or change your DNS server)

Or, hide this message: temporarily or permanently

Component Tests and General Diagnostics





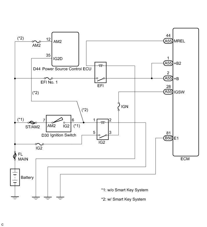
2GR-FE ENGINE CONTROL SYSTEM: SFI SYSTEM: ECM Power Source Circuit
- ECM Power Source Circuit

DESCRIPTION

When the ignition switch is turned to ON, the battery voltage is applied to terminal IGSW of the ECM. The ECM MREL output signal causes a current to flow to the coil, closing the contacts of the EFI relay and supplying power to terminal +B and +B2 of the ECM.

If the ignition switch is turned off, the ECM holds the EFI relay ON for a maximum of 2 seconds to allow for the initial setting of the throttle valve.

When the ignition switch is turned to ON, voltage from the ECM's MREL terminal applies to the engine room junction block (EFI relay). This causes the contacts of the engine room junction block (EFI relay) to close, which supplies power to terminal +B or +B2 of the ECM.

WIRING DIAGRAM





INSPECTION PROCEDURE

NOTICE:
Inspect the fuses for circuits related to this system before performing the following inspection procedure.

PROCEDURE

1. CHECK HARNESS AND CONNECTOR (ECM - BODY GROUND)

(a) Disconnect the ECM connector.

(b) Measure the resistance between the terminals.

Standard Resistance:





(c) Reconnect the ECM connector.

NG -- REPAIR OR REPLACE HARNESS OR CONNECTOR (ECM - BODY GROUND)
OK -- Continue to next step.

2. INSPECT ECM (IGSW VOLTAGE)

(a) Disconnect the ECM connector.





(b) Turn the ignition switch to ON.

(c) Measure the voltage between the terminals.

Standard Voltage:





(d) Reconnect the ECM connector.

NG -- INSPECT RELAY (IG2 RELAY)
OK -- Continue to next step.

3. INSPECT ENGINE ROOM JUNCTION BLOCK (EFI RELAY)

(a) Remove the engine room junction block from the engine room R/B.





(b) Disconnect the engine room junction block connector.

(c) Measure the resistance between the terminals.

Standard Resistance:





(d) Reconnect the engine room junction block connector.

(e) Reinstall the engine room junction block.

NG -- REPLACE ENGINE ROOM JUNCTION BLOCK
OK -- Continue to next step.

4. CHECK HARNESS AND CONNECTOR (ECM - ENGINE ROOM JUNCTION BLOCK)

(a) Disconnect the ECM connector.

(b) Remove the engine room junction block from the engine room R/B.

(c) Disconnect the engine room junction block connector.

(d) Measure the resistance between the terminals.

Standard Resistance (Check for Open):





Standard Resistance (Check for Short):





(e) Reconnect the engine room junction block connector.

(f) Reinstall the engine room junction block.

(g) Reconnect the ECM connector.

NG -- REPAIR OR REPLACE HARNESS OR CONNECTOR
OK -- Continue to next step.

5. CHECK HARNESS AND CONNECTOR (ENGINE ROOM JUNCTION BLOCK - BODY GROUND)

(a) Remove the engine room junction block from the engine room R/B.

(b) Disconnect the engine room junction block connector.

(c) Measure the resistance between the terminals.

Standard Resistance:





(d) Reconnect the engine room junction block connector.

(e) Reinstall the engine room junction block.

NG -- REPAIR OR REPLACE HARNESS OR CONNECTOR (ENGINE ROOM JUNCTION BLOCK - BODY GROUND)

OK -- REPAIR OR REPLACE HARNESS OR CONNECTOR (ENGINE ROOM JUNCTION BLOCK - BATTERY)

6. INSPECT RELAY (IG2 RELAY)

(a) Remove the IG2 relay from the engine room R/B.





(b) Measure the resistance the terminals.

Standard Resistance:





(c) Reinstall the IG2 relay.

NG -- REPLACE RELAY (IG2 RELAY)
OK -- Continue to next step.

7. CHECK HARNESS AND CONNECTOR (IG2 RELAY - ECM)

(a) Remove the IG2 relay from the engine room R/B.

(b) Disconnect the ECM connector.

(c) Measure the resistance between the terminals.

Standard Resistance (Check for Open):





Standard Resistance (Check for Short):





(d) Reinstall the IG2 relay.

(e) Reconnect the ECM connector.

NG -- REPAIR OR REPLACE HARNESS OR CONNECTOR (IG2 RELAY - ECM)
OK -- Continue to next step.

8. CHECK HARNESS AND CONNECTOR (IG2 RELAY POWER SOURCE)

(a) Remove the IG2 relay from the engine room R/B.

(b) Measure the voltage between the terminals.

Standard Voltage:





(c) Reinstall the IG2 relay.

NG -- REPAIR OR REPLACE HARNESS OR CONNECTOR (IG2 RELAY - BATTERY)
OK -- Continue to next step.

9. CHECK HARNESS AND CONNECTOR (IG2 RELAY - BODY GROUND)

(a) Remove the IG2 relay from the engine room R/B.

(b) Measure the resistance between the terminals.

Standard Resistance:





(c) Reinstall the IG2 relay.

Result:





C -- REPAIR OR REPLACE HARNESS OR CONNECTOR (IG2 RELAY - BODY GROUND)

B -- CHECK HARNESS AND CONNECTOR (IG2 RELAY - POWER SOURCE CONTROL ECU)
A -- Continue to next step.

10. CHECK HARNESS AND CONNECTOR (IG2 RELAY - IGNITION SWITCH ASSEMBLY)

(a) Remove the IG2 relay from the engine room R/B.

(b) Disconnect the ignition switch assembly connector.

(c) Measure the resistance between the terminals.

Standard Resistance (Check for Open):





Standard Resistance (Check for Short):





(d) Reinstall the IG2 relay.

(e) Reconnect the ignition switch assembly connector.

NG -- REPAIR OR REPLACE HARNESS OR CONNECTOR (IG2 RELAY - IGNITION SWITCH ASSEMBLY)
OK -- Continue to next step.

11. INSPECT IGNITION SWITCH ASSEMBLY

(a) Disconnect the ignition switch connector.





(b) Measure the resistance between the terminals.

Standard Resistance:





(c) Reconnect the ignition switch connector.

NG -- REPLACE IGNITION SWITCH ASSEMBLY

OK -- REPAIR OR REPLACE HARNESS OR CONNECTOR (IGNITION SWITCH ASSEMBLY - BATTERY)

12. CHECK HARNESS AND CONNECTOR (IG2 RELAY - POWER SOURCE CONTROL ECU)

(a) Disconnect the power source control ECU connector.

(b) Remove the IG2 relay from the engine room R/B.

(c) Measure the resistance between the terminals.

Standard Resistance (Check for Open):





Standard Resistance (Check for Short):





(d) Reconnect the power source control ECU connector.

(e) Reinstall the IG2 relay.

NG -- REPAIR OR REPLACE HARNESS OR CONNECTOR (IG2 RELAY - POWER SOURCE CONTROL ECU)

OK -- GO TO SMART KEY SYSTEM How To Proceed With Troubleshooting