Operation CHARM: Car repair manuals for everyone.
Manuals through 2025 now available!

Our trusted friends have launched a new website named LEMON, which has newer manuals. It also contains all the CHARM manuals.

LEMON is the spiritual successor to CHARM, I recommend you try it!

Link: lemon-manuals.la or lemon-manuals.org.ua

(Some people have issue connecting. LEMON is investigating. For now, use Firefox or change your DNS server)

Or, hide this message: temporarily or permanently

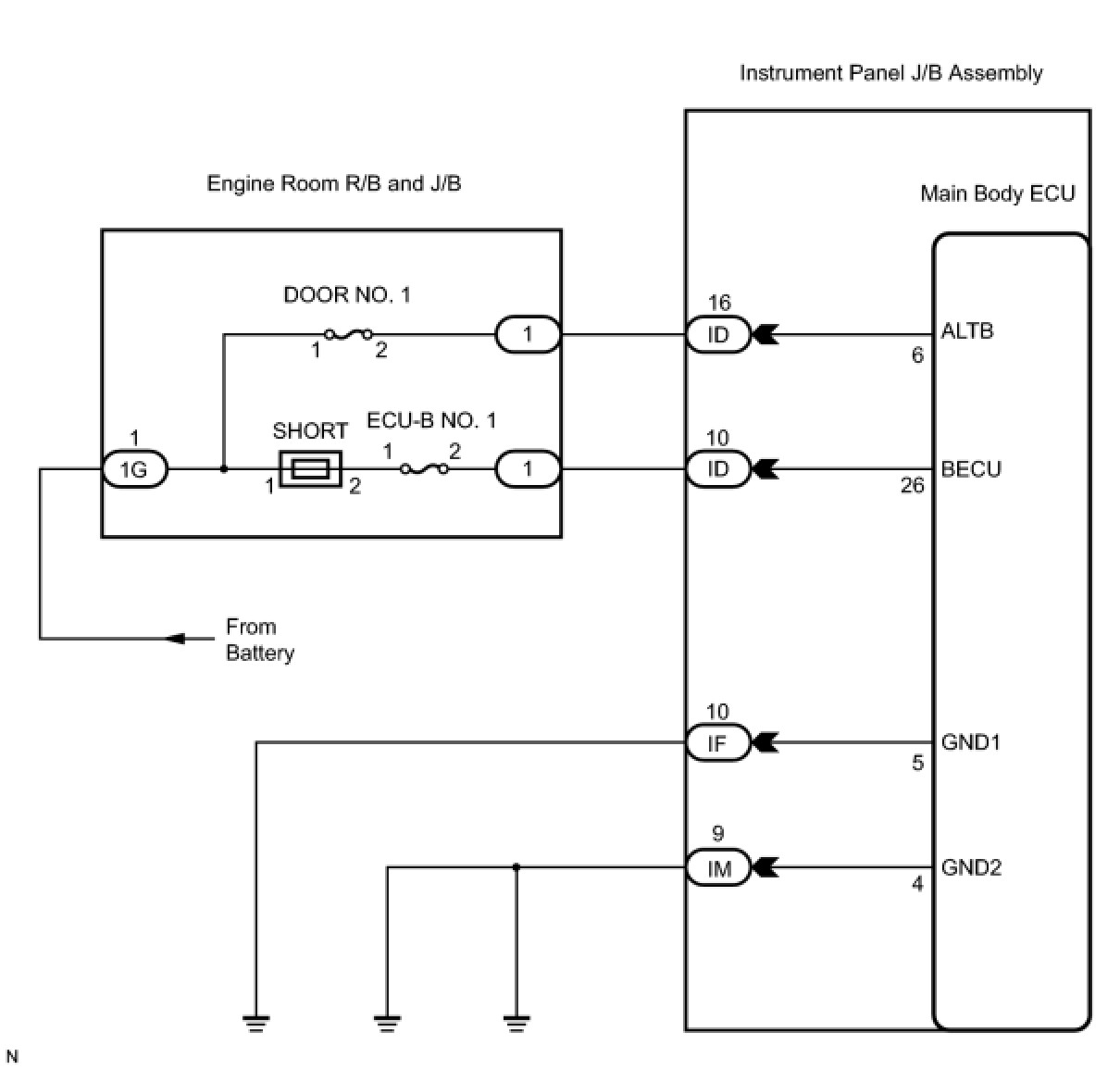
ECU Power Source Circuit





THEFT DETERRENT: THEFT DETERRENT SYSTEM (w/o Smart Key System): ECU Power Source Circuit
- ECU Power Source Circuit

DESCRIPTION

This circuit provides power for main body ECU operation.

WIRING DIAGRAM





INSPECTION PROCEDURE

PROCEDURE

1. CHECK INSTRUMENT PANEL JUNCTION BLOCK ASSEMBLY (MAIN BODY ECU) (POWER SOURCE)

(a) Disconnect the ID J/B connector.





(b) Measure the voltage according to the value(s) in the table below.

Standard voltage:





NG -- REPAIR OR REPLACE HARNESS OR CONNECTOR
OK -- Continue to next step.

2. CHECK HARNESS AND CONNECTOR (INSTRUMENT PANEL J/B - BODY GROUND)

(a) Disconnect the IF and IM J/B connectors.





(b) Measure the resistance according to the value(s) in the table below.

Standard resistance:





NG -- REPAIR OR REPLACE HARNESS OR CONNECTOR

OK -- PROCEED TO NEXT CIRCUIT INSPECTION SHOWN IN PROBLEM SYMPTOMS TABLE