Operation CHARM: Car repair manuals for everyone.
Manuals through 2025 now available!

Our trusted friends have launched a new website named LEMON, which has newer manuals. It also contains all the CHARM manuals.

LEMON is the spiritual successor to CHARM, I recommend you try it!

Link: lemon-manuals.la or lemon-manuals.org.ua

(Some people have issue connecting. LEMON is investigating. For now, use Firefox or change your DNS server)

Or, hide this message: temporarily or permanently

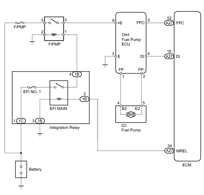
Fuel Pump Control Circuit





3UR-FE ENGINE CONTROL: SFI SYSTEM: Fuel Pump Control Circuit
- Fuel Pump Control Circuit

DESCRIPTION

The fuel pump circuit consists of the ECM, fuel pump and fuel pump ECU (which operates the fuel pump). Based on the engine output, the ECM determines the fuel pump speed. The speed is then converted to a duty signal and sent to the fuel pump ECU. Based on the signal sent from the ECM, the fuel pump ECU adjusts the fuel pump operation speed.

WIRING DIAGRAM





INSPECTION PROCEDURE

NOTICE:
Inspect the fuses for circuits related to this system before performing the following inspection procedure.

PROCEDURE

1. PERFORM ACTIVE TEST USING TECHSTREAM (CONTROL THE FUEL PUMP/SPEED)

(a) Connect the Techstream to the DLC3.

(b) Turn the ignition switch to ON.

(c) Turn the Techstream on.

(d) Enter the following menus: Powertrain / Engine and ECT / Active Test / Control the Fuel Pump/Speed.

(e) Check whether operating sounds can be heard while operating the fuel pump using the Techstream.

OK:

Operating sounds can be heard from fuel pump.

Result





B -- PERFORM ACTIVE TEST USING TECHSTREAM (CONTROL THE FUEL PUMP DUTY)
A -- Continue to next step.

2. INSPECT FUEL PUMP ECU (POWER SOURCE VOLTAGE)





(a) Disconnect the fuel pump ECU connector.

(b) Turn the ignition switch to ON.

(c) Measure the voltage according to the value(s) in the table below.

Standard Voltage:





Text in Illustration





NG -- INSPECT FUEL PUMP RELAY (F/PMP)
OK -- Continue to next step.

3. CHECK HARNESS AND CONNECTOR (FUEL PUMP ECU - BODY GROUND)

(a) Disconnect the fuel pump ECU connector.

(b) Measure the resistance according to the value(s) in the table below.

Standard Resistance:





NG -- REPAIR OR REPLACE HARNESS OR CONNECTOR
OK -- Continue to next step.

4. CHECK HARNESS AND CONNECTOR (FUEL PUMP - FUEL PUMP ECU)

(a) Disconnect the fuel pump connector.

(b) Disconnect the fuel pump ECU connector.

(c) Measure the resistance according to the value(s) in the table below.

Standard Resistance:





NG -- REPAIR OR REPLACE HARNESS OR CONNECTOR
OK -- Continue to next step.

5. INSPECT FUEL PUMP

(a) Inspect the fuel pump Fuel Pump.

NG -- REPLACE FUEL PUMP Removal
OK -- Continue to next step.

6. CHECK HARNESS AND CONNECTOR (FUEL PUMP ECU - ECM)

(a) Disconnect the fuel pump ECU connector.

(b) Disconnect the ECM connector.

(c) Measure the resistance according to the value(s) in the table below.

Standard Resistance:





NG -- REPAIR OR REPLACE HARNESS OR CONNECTOR
OK -- Continue to next step.

7. REPLACE FUEL PUMP ECU

(a) Replace the fuel pump ECU Removal.

NEXT -- Continue to next step.

8. CONFIRM WHETHER MALFUNCTION HAS BEEN SUCCESSFULLY REPAIRED

(a) Check the fuel pump operation.

OK:

Malfunction has been repaired successfully.

NG -- REPLACE ECM Removal

OK -- END

9. INSPECT FUEL PUMP RELAY (F/PMP)

(a) Inspect the fuel pump relay (F/PMP) Testing and Inspection.

NG -- REPLACE FUEL PUMP RELAY (F/PMP)
OK -- Continue to next step.

10. CHECK FUEL PUMP RELAY (F/PMP) (POWER SOURCE VOLTAGE)





(a) Remove the fuel pump relay (F/PMP) from the engine room relay block.

(b) Turn the ignition switch to ON.

(c) Measure the voltage according to the value(s) in the table below.

Standard Voltage:





Text in Illustration





NG -- CHECK HARNESS AND CONNECTOR (FUEL PUMP RELAY - INTEGRATION RELAY, BATTERY AND BODY GROUND)
OK -- Continue to next step.

11. CHECK HARNESS AND CONNECTOR (FUEL PUMP RELAY - FUEL PUMP ECU)

(a) Remove the fuel pump relay (F/PMP) from the engine room relay block.

(b) Disconnect the fuel pump ECU connector.

(c) Measure the resistance according to the value(s) in the table below.

Standard Resistance:





NG -- REPAIR OR REPLACE HARNESS OR CONNECTOR

OK -- REPAIR OR REPLACE HARNESS OR CONNECTOR (FUEL PUMP RELAY - BODY GROUND)

12. CHECK HARNESS AND CONNECTOR (FUEL PUMP RELAY - INTEGRATION RELAY, BATTERY AND BODY GROUND)

(a) Disconnect the cable from the battery negative (-) terminal.

(b) Disconnect the cable from the battery positive (+) terminal.

(c) Remove the fuel pump relay (F/PMP) from the engine room relay block.

(d) Remove the integration relay from the engine room relay block.

(e) Measure the resistance according to the value(s) in the table below.

Standard Resistance:





NG -- REPAIR OR REPLACE HARNESS OR CONNECTOR

OK -- GO TO ECM POWER SOURCE CIRCUIT Component Tests and General Diagnostics

13. PERFORM ACTIVE TEST USING TECHSTREAM (CONTROL THE FUEL PUMP DUTY)





(a) Remove the fuel tank assembly Removal.

(b) Remove the fuel pump from the fuel tank assembly.

(c) Clean the fuel pump to completely remove any remaining fuel.

(d) Connect the fuel pump connector.

CAUTION:
Confirm that no fuel remains inside or on the outside of the fuel pump.

(e) Connect the Techstream to the DLC3.

(f) Turn the ignition switch to ON.

(g) Turn the Techstream on.

(h) Enter the following menus: Powertrain / Engine and ECT / Active Test / Control the Fuel Pump Duty.

(i) Operate the fuel pump using the active test function and measure the voltage according to the value(s) in the table below.

Standard Voltage:





(j) Enter the following menus: Powertrain / Engine and ECT / Active Test / Control the Fuel Pump/Speed.

(k) Operate the fuel pump using the active test function and measure the voltage according to the value(s) in the table below.

Standard Voltage:





Text in Illustration





HINT
* Be sure to measure the voltage with the all connectors connected.
* Before performing this inspection, check that the battery voltage is between 11 and 14 V (not depleted).

NG -- REPLACE FUEL PUMP ECU
OK -- Continue to next step.

14. CHECK HARNESS AND CONNECTOR (FUEL PUMP ECU - ECM)

(a) Disconnect the fuel pump ECU connector.

(b) Disconnect the ECM connector.

(c) Measure the resistance according to the value(s) in the table below.

Standard Resistance:





NG -- REPAIR OR REPLACE HARNESS OR CONNECTOR
OK -- Continue to next step.

15. REPLACE FUEL PUMP

(a) Replace the fuel pump Removal.

NEXT -- CONFIRM WHETHER MALFUNCTION HAS BEEN SUCCESSFULLY REPAIRED

16. REPLACE FUEL PUMP ECU

(a) Replace the fuel pump ECU Removal.

NEXT -- Continue to next step.

17. CONFIRM WHETHER MALFUNCTION HAS BEEN SUCCESSFULLY REPAIRED

(a) Check the fuel pump operation.

OK:

Malfunction has been repaired successfully.

NG -- REPLACE ECM Removal

OK -- END