Operation CHARM: Car repair manuals for everyone.
Manuals through 2025 now available!

Our trusted friends have launched a new website named LEMON, which has newer manuals. It also contains all the CHARM manuals.

LEMON is the spiritual successor to CHARM, I recommend you try it!

Link: lemon-manuals.la or lemon-manuals.org.ua

(Some people have issue connecting. LEMON is investigating. For now, use Firefox or change your DNS server)

Or, hide this message: temporarily or permanently

Component Tests and General Diagnostics





1UR-FE ENGINE CONTROL: SFI SYSTEM: ECM Power Source Circuit
- ECM Power Source Circuit

DESCRIPTION

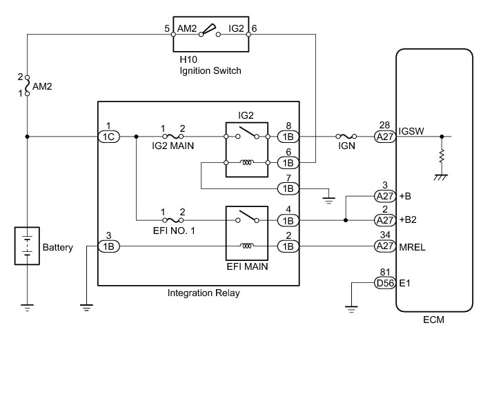
When the ignition switch is turned to ON, the battery voltage is applied to the IGSW terminal of the ECM. The output signal from the MREL terminal of the ECM causes a current to flow to the coil, closing the contacts of the integration relay (EFI MAIN relay) and supplying power to terminals +B and +B2 of the ECM.

WIRING DIAGRAM





INSPECTION PROCEDURE

PROCEDURE

1. INSPECT FUSES (AM2, IG2 MAIN, EFI NO. 1, IGN)





(a) Remove the AM2 fuse, IG2 MAIN fuse, EFI NO. 1 fuse and IGN fuse from the engine room relay block.

(b) Measure the resistance according to the value(s) in the table below.

Standard Resistance:





NG -- CHECK FOR SHORT IN ALL HARNESSES AND CONNECTORS CONNECTED TO FUSE AND REPLACE FUSE
OK -- Continue to next step.

2. INSPECT RELAY (IG2, EFI MAIN)





(a) Remove the integration relay from the engine room relay block.

(b) Measure the resistance according to the value(s) in the table below.

Standard Resistance:





NG -- REPLACE RELAY
OK -- Continue to next step.

3. CHECK HARNESS AND CONNECTOR (ECM - BODY GROUND)





(a) Disconnect the ECM connector.

(b) Measure the resistance according to the value(s) in the table below.

Standard Resistance:





NG -- REPAIR OR REPLACE HARNESS OR CONNECTOR
OK -- Continue to next step.

4. INSPECT ECM (IGSW VOLTAGE)





(a) Disconnect the ECM connectors.

(b) Turn the ignition switch to ON.

(c) Measure the voltage according to the value(s) in the table below.

Standard Voltage:





NG -- CHECK HARNESS AND CONNECTOR (RELAY BLOCK - ECM, IGNITION SWITCH, BATTERY AND BODY GROUND)

OK -- REPLACE ECM Removal

5. CHECK HARNESS AND CONNECTOR (RELAY BLOCK - ECM, IGNITION SWITCH, BATTERY AND BODY GROUND)





(a) Disconnect the ECM connector.

(b) Disconnect the ignition switch connector.

(c) Disconnect the cable from the battery positive (+) terminal.

(d) Remove the AM2 fuse and integration relay.

(e) Measure the resistance according to the value(s) in the table below.

Standard Resistance:





NG -- REPAIR OR REPLACE HARNESS OR CONNECTOR
OK -- Continue to next step.

6. INSPECT IGNITION SWITCH P0617

NG -- REPLACE IGNITION SWITCH Removal
OK -- Continue to next step.

7. CHECK HARNESS AND CONNECTOR (INTEGRATION RELAY - ECM, BATTERY AND BODY GROUND)





(a) Disconnect the ECM connector.

(b) Disconnect the cable from the battery positive terminal.

(c) Remove the integration relay from the engine room relay block.

(d) Disconnect the integration relay connectors.

(e) Measure the resistance according to the value(s) in the table below.

Standard Resistance:





NG -- REPAIR OR REPLACE HARNESS OR CONNECTOR

OK -- REPAIR OR REPLACE ENGINE ROOM RELAY BLOCK