Operation CHARM: Car repair manuals for everyone.
Manuals through 2025 now available!

Our trusted friends have launched a new website named LEMON, which has newer manuals. It also contains all the CHARM manuals.

LEMON is the spiritual successor to CHARM, I recommend you try it!

Link: lemon-manuals.la or lemon-manuals.org.ua

(Some people have issue connecting. LEMON is investigating. For now, use Firefox or change your DNS server)

Or, hide this message: temporarily or permanently

Power Source Mode does not Change to ON (IG and ACC)





THEFT DETERRENT / KEYLESS ENTRY: SMART KEY SYSTEM (for Start Function): Power Source Mode does not Change to ON (IG and ACC)
- Power Source Mode does not Change to ON (IG and ACC)

DESCRIPTION

When the key is in the vehicle and the engine switch is pressed, the power management control ECU receives a signal and changes the power source mode.

HINT
* When the power management control ECU is replaced with a new one and the cable is connected to the negative (-) battery terminal, the power source mode changes to on (IG).
* When the battery cable is disconnected and reconnected, the power source mode returns to the mode it was in before the battery cable was disconnected.

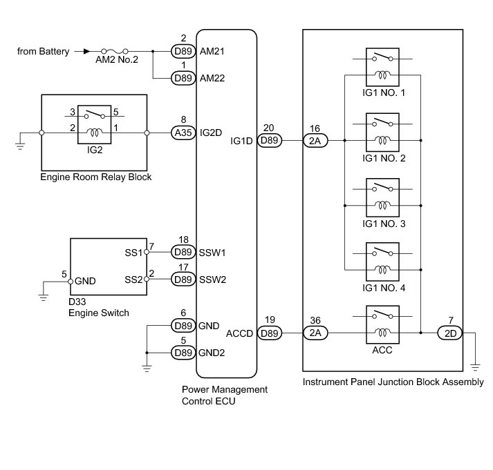
WIRING DIAGRAM





INSPECTION PROCEDURE

NOTICE:
* When using the Techstream with the engine switch off, perform either of the following: 1) Turn a courtesy light switch on and off at intervals of 1.5 seconds or less until communication between the Techstream and vehicle begins, or 2) connect the Techstream to the vehicle, select the vehicle type under manual mode, and then enter the following menus: Body Electrical / Smart Key / Trouble Codes.
* Make sure that no DTCs are output. If any DTCs are output, proceed to the Diagnostic Trouble Code Chart Smart Key System (for Start Function).
* The smart key system uses multiplex communication. First perform the inspections in "How to Proceed with Troubleshooting" to confirm that there are no communication malfunctions before proceeding with troubleshooting How to Proceed With Troubleshooting.
* If the smart key system is disabled through the customize function, enable the system before performing troubleshooting Smart Key System (for Start Function).
* Inspect the fuses of circuits related to this system before performing the following inspection procedure.
* After completing repairs, confirm that the problem does not occur.

HINT

Related Data List and Active Test Items










PROCEDURE

1. CHECK DTC (ALL)

(a) Using the Techstream, confirm the output of DTCs for all systems.

OK:

No DTCs are output.

NOTICE:
* When using the Techstream with the engine switch off, perform either of the following: 1) Turn a courtesy light switch on and off at intervals of 1.5 seconds or less until communication between the Techstream and vehicle begins, or 2) connect the Techstream to the vehicle, select the vehicle type under manual mode, and then enter the following menus: Body Electrical / Smart Key / Trouble Codes.
* Make sure that no DTCs are output. If any DTCs are output, proceed to the Diagnostic Trouble Code Chart.

NG -- GO TO DTC CHART Smart Key System (for Start Function)
OK -- Continue to next step.

2. CHECK WIRELESS DOOR LOCK CONTROL SYSTEM

(a) Check that the wireless lock and unlock functions operate normally.

OK:

Wireless lock and unlock functions operate normally.

HINT
If the wireless lock and unlock functions operate normally, it can be determined that some functions of the key and certification ECU operate normally.

NG -- SMART KEY SYSTEM (for Entry Function) (PROBLEM SYMPTOMS TABLE) Problem Symptoms Table
OK -- Continue to next step.

3. CHECK SMART KEY SYSTEM

(a) Remove the battery of the electrical key transmitter.





(b) With the brake pedal depressed, touch the key to the engine switch.

(c) Depress and hold the engine switch for a maximum of 15 seconds and check if the engine can be started.

OK:

The engine can be started.

HINT
* If the engine can be started, it is clear that the key is not being detected properly inside the vehicle. There may be a problem with the formation of the interior detection area, a problem with the indoor electrical key antenna (reception problem), or wave interference.
* If the engine cannot be started, there is a problem with the engine switch, power management control ECU or a related wire harness.

NG -- READ VALUE USING TECHSTREAM (START SWITCH 1, 2)

OK -- GO TO SMART KEY SYSTEM (for Entry Function) (ROOM OSCILLATOR DOES NOT RECOGNIZE KEY) Testing and Inspection

4. READ VALUE USING TECHSTREAM (START SWITCH 1, 2)

(a) Connect the Techstream to the DLC3.

(b) Turn the Techstream on.

NOTICE:
When using the Techstream with the engine switch off, perform the following: Turn a courtesy light switch on and off at intervals of 1.5 seconds or less until communication between the Techstream and vehicle begins.

(c) Enter the following menus: Body Electrical / Power Source Control / Data List.

(d) According to the display on the Techstream, read the Data List.

Power Source Control





OK:

The display changes in response to the operation of the engine switch.

NG -- INSPECT ENGINE SWITCH
OK -- Continue to next step.

5. CHECK HARNESS AND CONNECTOR (BATTERY - POWER MANAGEMENT CONTROL ECU) B2271

NG -- REPAIR OR REPLACE HARNESS OR CONNECTOR IN CIRCUIT CONNECTED TO POWER SOURCE
OK -- Continue to next step.

6. CHECK HARNESS AND CONNECTOR (POWER MANAGEMENT CONTROL ECU - BODY GROUND) B2271

NG -- REPAIR OR REPLACE HARNESS OR CONNECTOR
OK -- Continue to next step.

7. INSPECT POWER MANAGEMENT CONTROL ECU

(a) Connect the Techstream to the DLC3.

(b) Turn the Techstream on.

NOTICE:
When using the Techstream with the engine switch off, perform the following: Turn a courtesy light switch on and off at intervals of 1.5 seconds or less until communication between the Techstream and vehicle begins.

(c) Enter the following menus: Body Electrical / Power Source Control / Data List.

(d) Read the Data List and check that the display changes according to the changes in the power source mode when the engine switch is pushed.

Power Source Control





OK:

Display changes according to the changes in the power source mode when the engine switch is pushed.

(e) Measure the voltage according to the value(s) in the table below.





Text in Illustration





Standard Voltage:





HINT
* *1: To turn the engine switch on (ACC), carry the key and press the engine switch with the shift lever in P and the brake pedal released.
* *2: To turn the engine switch on (IG), carry the key and press the engine switch twice with the shift lever in P and the brake pedal released.

NG -- REPLACE POWER MANAGEMENT CONTROL ECU Removal
OK -- Continue to next step.

8. CONFIRMATION TEST

(a) Check that the power source mode changes to on (ACC) and on (IG) when operating the engine switch.

OK:

The power source mode changes to on (ACC) and on (IG) in response to the operation of the engine switch.

NG -- CHECK RELAY CONTACT CIRCUIT

OK -- SYSTEM RETURNED TO NORMAL (PROBLEM OCCURRED DUE TO BAD CONNECTION, BUT RETURNED TO NORMAL BY RECONNECTING CONNECTOR) How To Proceed With Troubleshooting

9. INSPECT ENGINE SWITCH

(a) Remove the engine switch.





(b) Measure the resistance according to the value(s) in the table below.

Standard Resistance:





Text in Illustration





NG -- REPLACE ENGINE SWITCH Removal
OK -- Continue to next step.

10. CHECK HARNESS AND CONNECTOR (POWER MANAGEMENT CONTROL ECU - ENGINE SWITCH)

(a) Disconnect the D89 power management control ECU connector.

(b) Disconnect the D33 engine switch connector.

(c) Measure the resistance according to the value(s) in the table below.

Standard Resistance:





NG -- REPAIR OR REPLACE HARNESS OR CONNECTOR

OK -- REPLACE POWER MANAGEMENT CONTROL ECU Removal