Operation CHARM: Car repair manuals for everyone.
Manuals through 2025 now available!

Our trusted friends have launched a new website named LEMON, which has newer manuals. It also contains all the CHARM manuals.

LEMON is the spiritual successor to CHARM, I recommend you try it!

Link: lemon-manuals.la or lemon-manuals.org.ua

(Some people have issue connecting. LEMON is investigating. For now, use Firefox or change your DNS server)

Or, hide this message: temporarily or permanently

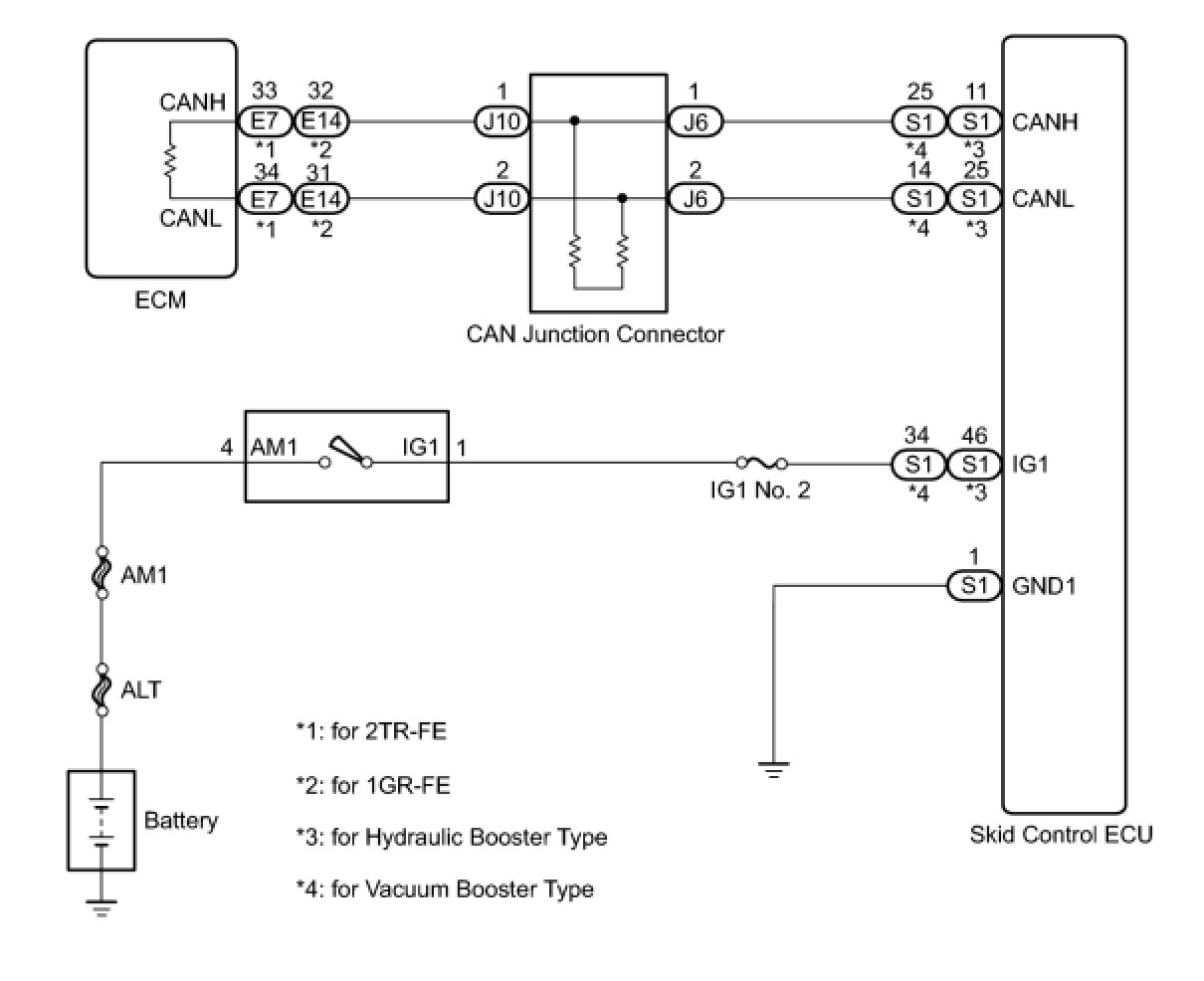
Brake Actuator (Skid Control ECU) Communication Stop Mode





CAN COMMUNICATION: CAN COMMUNICATION SYSTEM: Brake Actuator (Skid Control ECU) Communication Stop Mode
- Brake Actuator (Skid Control ECU) Communication Stop Mode

DESCRIPTION





WIRING DIAGRAM





INSPECTION PROCEDURE

PROCEDURE

1. CHECK CAN BUS LINE FOR DISCONNECTION (SKID CONTROL ECU BRANCH WIRE)

(a) Disconnect the S1 skid control ECU connector.

(b) Measure the resistance according to the value(s) in the table below.





Standard Resistance:





*1: for Hydraulic Booster Type

*2: for Vacuum Booster Type

NG -- REPAIR OR REPLACE SKID CONTROL ECU BRANCH WIRE OR CONNECTOR (CANH, CANL)
OK -- Continue to next step.

2. CHECK WIRE HARNESS (IG1, GND1)

(a) Measure the resistance according to the value(s) in the table below.





Standard Resistance:





(b) Measure the voltage according to the value(s) in the table below.

Standard Voltage:





*1: for Hydraulic Booster Type

*2: for Vacuum Booster Type

Result





C -- REPLACE BRAKE ACTUATOR ASSEMBLY (SKID CONTROL ECU) Removal

B -- REPLACE MASTER CYLINDER SOLENOID (SKID CONTROL ECU) Removal

A -- REPAIR OR REPLACE HARNESS OR CONNECTOR