Steering Angle Sensor Communication Stop Mode
CAN COMMUNICATION: CAN COMMUNICATION SYSTEM: Steering Angle Sensor Communication Stop Mode
- Steering Angle Sensor Communication Stop Mode
DESCRIPTION
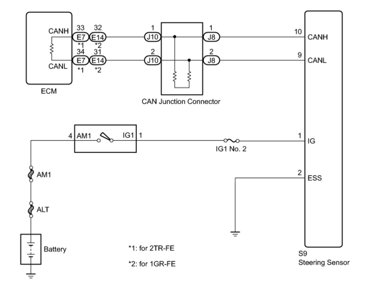
WIRING DIAGRAM
INSPECTION PROCEDURE
PROCEDURE
1. CHECK CAN BUS LINE FOR DISCONNECTION (STEERING ANGLE SENSOR BRANCH WIRE)
(a) Disconnect the S9 steering angle sensor connector.
(b) Measure the resistance according to the value(s) in the table below.
Standard Resistance:
NG -- REPAIR OR REPLACE STEERING ANGLE SENSOR BRANCH WIRE OR CONNECTOR (CANH, CANL)
OK -- Continue to next step.
2. CHECK WIRE HARNESS (IG, ESS)
(a) Measure the resistance according to the value(s) in the table below.
Standard Resistance:
(b) Measure the voltage according to the value(s) in the table below.
Standard Voltage:
NG -- REPAIR OR REPLACE WIRE HARNESS OR CONNECTOR
OK -- REPLACE STEERING ANGLE SENSOR