Cruise Control Switch Circuit
CRUISE CONTROL: CRUISE CONTROL SYSTEM: Cruise Control Switch Circuit
- Cruise Control Switch Circuit
DESCRIPTION
The cruise control main switch operates 7 functions: SET, -, TAP-DOWN, RES, +, TAP-UP, and CANCEL. The SET, TAP-DOWN, and - functions, and the RES, TAP-UP, and + functions are operated with the same switch. The cruise control main switch is an automatic return type switch which turns on only while it is being operated in the direction of each arrow and turns off after being released. The internal contact point of the cruise control main switch is turned on with the switch operation. Then the ECM reads the voltage value that has been changed by the switch operation to control SET, -, RES, +, and CANCEL.
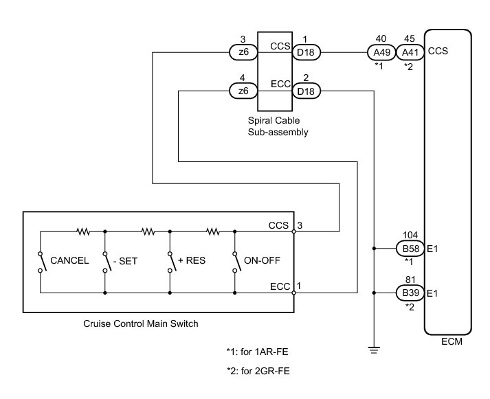
WIRING DIAGRAM
INSPECTION PROCEDURE
PROCEDURE
1. READ VALUE USING TECHSTREAM (CRUISE CONTROL MAIN SWITCH OPERATION)
(a) Connect the Techstream to the DLC3.
(b) Turn the ignition switch to ON.
(c) Turn the Techstream on.
(d) Enter the following menus: Powertrain / Cruise Control / Data List.
(e) Check the Data List for proper functioning of the cruise control main switch.
Cruise Control (ECM)
OK:
The display changes as shown above according to cruise control main switch operation.
Result
Text in Illustration
C -- REPLACE CRUISE CONTROL MAIN SWITCH Removal
B -- INSPECT CRUISE CONTROL MAIN SWITCH
A -- PROCEED TO NEXT SUSPECTED AREA SHOWN IN PROBLEM SYMPTOMS TABLE Symptom Related Diagnostic Procedures
2. INSPECT CRUISE CONTROL MAIN SWITCH
(a) Remove the cruise control main switch Removal.
(b) Measure the resistance according to the value(s) in the table below.
Text in Illustration
Standard Resistance:
(c) Reinstall the cruise control main switch Installation.
NG -- REPLACE CRUISE CONTROL MAIN SWITCH Removal
OK -- Continue to next step.
3. CHECK HARNESS AND CONNECTOR (CRUISE CONTROL MAIN SWITCH - SPIRAL CABLE SUB-ASSEMBLY)
(a) Remove the steering pad Removal.
(b) Disconnect the cruise control main switch connector.
(c) Disconnect the spiral cable sub-assembly connector.
(d) Measure the resistance according to the value(s) in the table below.
Standard Resistance:
Text in Illustration
(e) Reconnect the spiral cable sub-assembly connector.
(f) Reconnect the cruise control main switch connector.
(g) Reinstall the steering pad Installation.
NG -- REPAIR OR REPLACE HARNESS OR CONNECTOR (CRUISE CONTROL MAIN SWITCH - SPIRAL CABLE SUB-ASSEMBLY)
OK -- Continue to next step.
4. INSPECT SPIRAL CABLE SUB-ASSEMBLY
NOTICE:
The spiral cable sub-assembly is an important part of the SRS airbag system. Incorrect removal or installation of the spiral cable sub-assembly may cause airbag deployment. Be sure to read the page shown in the brackets.
HINT
* Removal Removal
* Installation Installation
(a) Remove the spiral cable sub-assembly.
(b) Measure the resistance according to the value(s) in the table below.
Standard Resistance:
HINT
The spiral cable makes a maximum of approximately 5 rotations.
Text in Illustration
(c) Reinstall the spiral cable sub-assembly.
NG -- REPLACE SPIRAL CABLE SUB-ASSEMBLY Components
OK -- Continue to next step.
5. CHECK HARNESS AND CONNECTOR (SPIRAL CABLE SUB-ASSEMBLY - ECM)
(a) Disconnect the ECM connector.
(b) Disconnect the spiral cable sub-assembly connector.
(c) Measure the resistance according to the value(s) in the table below.
Standard Resistance (Check for Open):
For 1AR-FE
For 2GR-FE
Standard Resistance (Check for Short):
For 1AR-FE
For 2GR-FE
Text in Illustration
(d) Reconnect the spiral cable sub-assembly connector.
(e) Reconnect the ECM connector.
NG -- REPAIR OR REPLACE HARNESS OR CONNECTOR (SPIRAL CABLE SUB-ASSEMBLY - ECM)
OK -- Continue to next step.
6. CHECK HARNESS AND CONNECTOR (SPIRAL CABLE SUB-ASSEMBLY - BODY GROUND)
(a) Disconnect the spiral cable sub-assembly connector.
Text in Illustration
(b) Measure the resistance according to the value(s) in the table below.
Standard Resistance:
Result:
(c) Reconnect the spiral cable sub-assembly connector.
C -- REPLACE ECM Removal
B -- REPLACE ECM Removal
A -- REPAIR OR REPLACE HARNESS OR CONNECTOR (SPIRAL CABLE SUB-ASSEMBLY - BODY GROUND)