Operation CHARM: Car repair manuals for everyone.
Manuals through 2025 now available!

Our trusted friends have launched a new website named LEMON, which has newer manuals. It also contains all the CHARM manuals.

LEMON is the spiritual successor to CHARM, I recommend you try it!

Link: lemon-manuals.la or lemon-manuals.org.ua

(Some people have issue connecting. LEMON is investigating. For now, use Firefox or change your DNS server)

Or, hide this message: temporarily or permanently

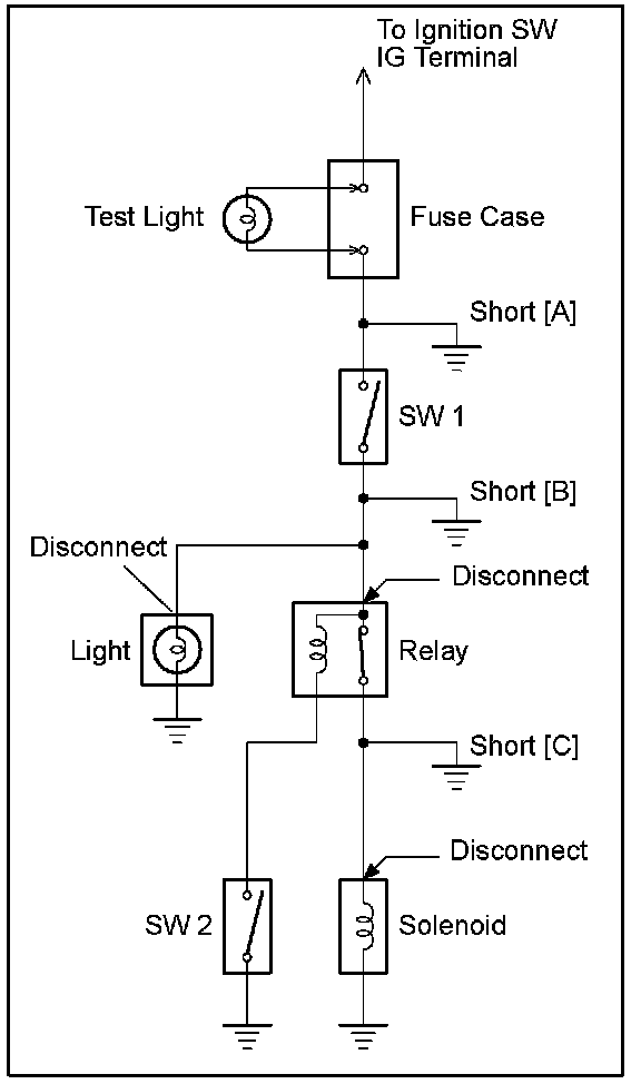
Finding A Short Circuit

FINDING A SHORT CIRCUIT






a. Remove the blown fuse and disconnect all loads of the fuse.
b. Connect a test light in place of the fuse.
c. Establish conditions in which the test light comes on.

Example:
- [A] - Ignition SW on
- [B] - Ignition SW and SW 1 on
- [C] - Ignition SW, SW 1 and Relay on (Connect the Relay) and SW 2 off (or Disconnect SW 2)

d. Disconnect and reconnect the connectors while watching the test light.
The short lies between the connector where the test light stays lit and the connector where the light goes out.
e. Find the exact location of the short by lightly shaking the problem wire along the body.

CAUTION:
a. Do not open the cover or the case of the ECU unless absolutely necessary. (If the IC terminals are touched, the IC may be destroyed by static electricity.)
b. When replacing the internal mechanism (ECU part) of the digital meter, be careful that no part of your body or clothing comes in contact with the terminals of leads from the IC, etc. of the replacement part (spare part).