Operation CHARM: Car repair manuals for everyone.
Manuals through 2025 now available!

Our trusted friends have launched a new website named LEMON, which has newer manuals. It also contains all the CHARM manuals.

LEMON is the spiritual successor to CHARM, I recommend you try it!

Link: lemon-manuals.la or lemon-manuals.org.ua

(Some people have issue connecting. LEMON is investigating. For now, use Firefox or change your DNS server)

Or, hide this message: temporarily or permanently

Malfunction Indicator Lamp: Testing and Inspection





1NZ-FE ENGINE CONTROL SYSTEM: SFI SYSTEM: MIL Circuit
- MIL Circuit

DESCRIPTION

The MIL (Malfunction Indicator Lamp) is used to indicate vehicle malfunction detections by the ECM. When the ignition switch is turned to ON, power is supplied to the MIL circuit, and the ECM provides the circuit ground which illuminates the MIL.

The MIL operation can be checked visually: When the ignition switch is first turned to ON, the MIL should be illuminated and should then turn off. If the MIL remains illuminated or is not illuminated, conduct the following troubleshooting procedure using a Techstream.

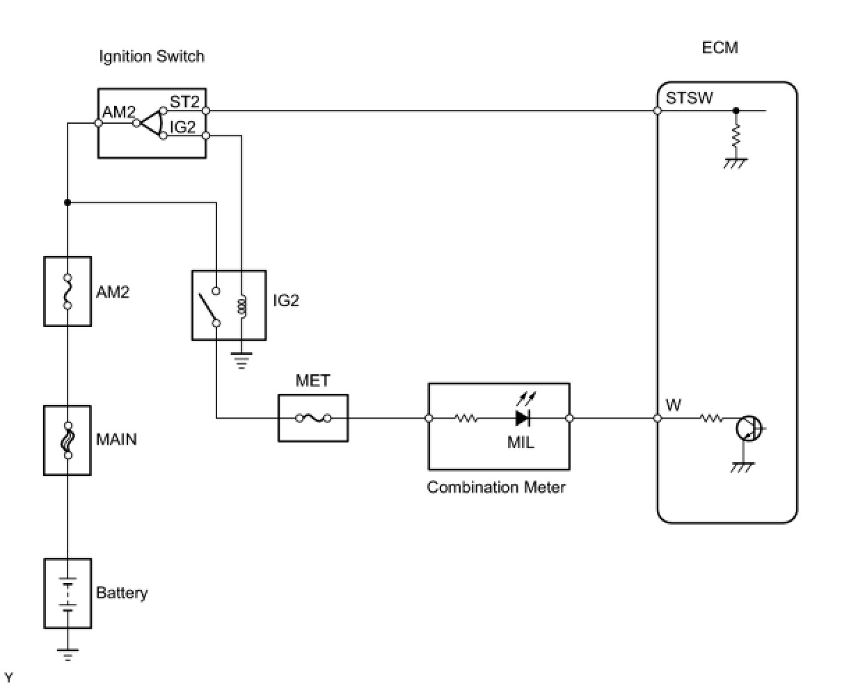
WIRING DIAGRAM





INSPECTION PROCEDURE

PROCEDURE

1. CHECK THAT MIL IS ILLUMINATED

(a) Perform troubleshooting in accordance with the table below.

Result





B -- CHECK THAT MIL IS ILLUMINATED
A -- Continue to next step.

2. CHECK WHETHER MIL TURNS OFF

(a) Connect the Techstream to the DLC3.

(b) Turn the ignition switch to ON.

(c) Turn the Techstream on.

(d) Enter the following menus: Powertrain / Engine and ECT / Trouble Codes.

(e) Check if any DTCs have been stored. Note down any DTCs.

Result





B -- REPAIR CIRCUITS INDICATED BY OUTPUT DTCS SFI System
A -- Continue to next step.

3. CHECK HARNESS AND CONNECTOR (CHECK FOR SHORT IN WIRE HARNESS)





(a) Disconnect the A21 ECM connector.

(b) Turn the ignition switch to ON.

(c) Check that the MIL is not illuminated.

OK:

MIL is not illuminated.

(d) Reconnect the ECM connector.

NG -- CHECK HARNESS AND CONNECTOR (COMBINATION METER - ECM)

OK -- REPLACE ECM Removal

4. CHECK HARNESS AND CONNECTOR (COMBINATION METER - ECM)

(a) Disconnect the A21 ECM connector.





(b) Disconnect the D2 combination meter connector (for Hatchback).

(c) Disconnect the D76 combination meter connector (for Sedan).

(d) Check the resistance.

Standard resistance (Check for short):





(e) Reconnect the ECM connector.

(f) Reconnect the combination meter connector.

NG -- REPAIR OR REPLACE HARNESS OR CONNECTOR

OK -- REPAIR OR REPLACE COMBINATION METER ASSEMBLY

5. CHECK THAT MIL IS ILLUMINATED

(a) Check if the MIL is illuminated when the ignition switch is turned to ON.

OK:

MIL should be illuminated.

NG -- CHECK THAT ENGINE STARTS

OK -- CHECK FOR INTERMITTENT PROBLEMS Check for Intermittent Problems

6. CHECK THAT ENGINE STARTS

(a) Turn the ignition switch to ON.

(b) Start the engine.





HINT
*: A Techstream cannot communicate with the ECM.

B -- GO TO VC OUTPUT CIRCUIT Component Tests and General Diagnostics
A -- Continue to next step.

7. INSPECT COMBINATION METER ASSEMBLY (MIL CIRCUIT)

Check the MIL circuit for Hatchback Meter / Gauge System (for Hatchback).

Check the MIL circuit for Sedan Meter / Gauge System (for Sedan).

NG -- REPAIR OR REPLACE COMBINATION METER ASSEMBLY

OK -- CHECK AND REPLACE HARNESS OR CONNECTOR (COMBINATION METER - ECM)