Operation CHARM: Car repair manuals for everyone.
Manuals through 2025 now available!

Our trusted friends have launched a new website named LEMON, which has newer manuals. It also contains all the CHARM manuals.

LEMON is the spiritual successor to CHARM, I recommend you try it!

Link: lemon-manuals.la or lemon-manuals.org.ua

(Some people have issue connecting. LEMON is investigating. For now, use Firefox or change your DNS server)

Or, hide this message: temporarily or permanently

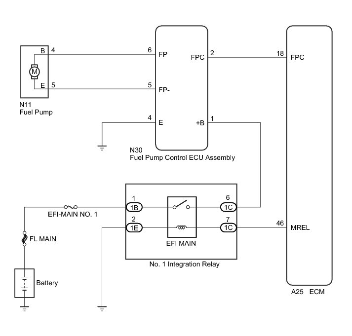
Fuel Pump Control Circuit





2GR-FE ENGINE CONTROL: SFI SYSTEM: Fuel Pump Control Circuit
- Fuel Pump Control Circuit

DESCRIPTION

The fuel pump circuit consists of the ECM, fuel pump and fuel pump control ECU assembly (which operates the fuel pump). Based on the engine output, the ECM determines the fuel pump speed. The speed is then converted to a duty signal and sent to the fuel pump control ECU assembly. Based on the signal sent from the ECM, the fuel pump ECU adjust the fuel pump operation speed.

WIRING DIAGRAM





INSPECTION PROCEDURE

NOTICE:
Inspect the fuses for circuits related to this system before performing the following inspection procedure.

PROCEDURE

1. PERFORM ACTIVE TEST USING TECHSTREAM (CONTROL THE FUEL PUMP / SPEED)

(a) Connect the Techstream to the DLC3.

(b) Turn the engine switch on (IG).

(c) Turn the Techstream on.

(d) Enter the following menus: Powertrain / Engine / Active Test / Control the Fuel Pump / Speed.

(e) Check whether fuel pump operating sounds can be heard while operating the fuel pump using the Techstream.

OK:

Operating sounds can be heard from fuel pump.

Result





B -- PERFORM ACTIVE TEST USING TECHSTREAM (CONTROL THE FUEL PUMP DUTY)
A -- Continue to next step.

2. CHECK TERMINAL VOLTAGE (POWER SOURCE OF FUEL PUMP CONTROL ECU)

(a) Disconnect the fuel pump control ECU assembly connector.





(b) Turn the engine switch on (IG).

(c) Measure the voltage according to the value(s) in the table below.

Standard Voltage:





Text in Illustration





NG -- CHECK HARNESS AND CONNECTOR (FUEL PUMP CONTROL ECU ASSEMBLY - NO. 1 INTEGRATION RELAY)
OK -- Continue to next step.

3. CHECK HARNESS AND CONNECTOR (FUEL PUMP CONTROL ECU ASSEMBLY - BODY GROUND)

(a) Disconnect the fuel pump control ECU assembly connector.

(b) Measure the resistance according to the value(s) in the table below.

Standard Resistance:





NG -- REPAIR OR REPLACE HARNESS OR CONNECTOR
OK -- Continue to next step.

4. CHECK HARNESS AND CONNECTOR (FUEL PUMP CONTROL ECU ASSEMBLY - FUEL PUMP)

(a) Disconnect the fuel pump control ECU assembly connector.

(b) Disconnect the fuel pump connector.

(c) Measure the resistance according to the value(s) in the table below.

Standard Resistance:





NG -- REPAIR OR REPLACE HARNESS OR CONNECTOR
OK -- Continue to next step.

5. INSPECT FUEL PUMP

(a) Inspect the fuel pump Inspection.

HINT
Perform "Inspection After Repair" after replacing the fuel pump Programming and Relearning.

NG -- REPLACE FUEL PUMP Removal
OK -- Continue to next step.

6. CHECK HARNESS AND CONNECTOR (FUEL PUMP CONTROL ECU ASSEMBLY - ECM)

(a) Disconnect the fuel pump control ECU assembly connector.

(b) Disconnect the ECM connector.

(c) Measure the resistance according to the value(s) in the table below.

Standard Resistance:





NG -- REPAIR OR REPLACE HARNESS OR CONNECTOR
OK -- Continue to next step.

7. REPLACE FUEL PUMP CONTROL ECU ASSEMBLY

(a) Replace the fuel pump control ECU assembly Removal.

NEXT -- Continue to next step.

8. CONFIRM WHETHER MALFUNCTION HAS BEEN SUCCESSFULLY REPAIRED

(a) Check the fuel pump operation.

OK:

Malfunction has been repaired successfully.

NG -- REPLACE ECM Removal

OK -- END

9. CHECK HARNESS AND CONNECTOR (FUEL PUMP CONTROL ECU ASSEMBLY - NO. 1 INTEGRATION RELAY)

(a) Disconnect the fuel pump control ECU assembly connector.

(b) Remove the No. 1 integration relay from the engine room relay block and junction block assembly.

(c) Measure the resistance according to the value(s) in the table below.

Standard Resistance:





NG -- REPAIR OR REPLACE HARNESS OR CONNECTOR
OK -- Continue to next step.

10. INSPECT NO. 1 INTEGRATION RELAY (EFI MAIN RELAY)

(a) Inspect the No. 1 integration relay (EFI MAIN relay) Inspection.

NG -- REPLACE NO. 1 INTEGRATION RELAY (EFI MAIN RELAY)

OK -- GO TO ECM POWER SOURCE CIRCUIT ECM Power Source Circuit

11. PERFORM ACTIVE TEST USING TECHSTREAM (CONTROL THE FUEL PUMP DUTY)

(a) Remove the fuel pump Removal.





(b) Clean the fuel pump to completely remove any remaining fuel.

(c) Connect the fuel pump connector.

CAUTION:
Confirm that no fuel remains inside or on the outside of the fuel pump.

(d) Connect the Techstream to the DLC3.

(e) Turn the engine switch on (IG).

(f) Turn the Techstream on.

(g) Enter the following menus: Powertrain / Engine / Active Test / Control the Fuel Pump Duty.

(h) Operate the fuel pump using the active test function and measure the voltage according to the value(s) in the table below.

Standard Voltage:





Text in Illustration





(i) Enter the following menus: Powertrain / Engine / Active Test / Control the Fuel Pump / Speed.

(j) Operate the fuel pump using the active test function and measure the voltage according to the value(s) in the table below.

Standard Voltage:





HINT
* Be sure to measure the voltage with the all connectors connected.
* Before performing this inspection, check that the battery voltage is between 11 and 14 V (not depleted).

NG -- REPLACE FUEL PUMP CONTROL ECU ASSEMBLY
OK -- Continue to next step.

12. CHECK HARNESS AND CONNECTOR (FUEL PUMP CONTROL ECU ASSEMBLY - ECM)

(a) Disconnect the fuel pump control ECU assembly connector.

(b) Disconnect the ECM connector.

(c) Measure the resistance according to the value(s) in the table below.

Standard Resistance:





NG -- REPAIR OR REPLACE HARNESS OR CONNECTOR
OK -- Continue to next step.

13. REPLACE FUEL PUMP

(a) Replace the fuel pump Removal.

NEXT -- CONFIRM WHETHER MALFUNCTION HAS BEEN SUCCESSFULLY REPAIRED

14. REPLACE FUEL PUMP CONTROL ECU ASSEMBLY

(a) Replace the fuel pump control ECU assembly Removal.

NEXT -- Continue to next step.

15. CONFIRM WHETHER MALFUNCTION HAS BEEN SUCCESSFULLY REPAIRED

(a) Check the fuel pump operation.

OK:

Malfunction has been repaired successfully.

NG -- REPLACE ECM Removal

OK -- END