Inspection
2GR-FE ENGINE CONTROL: INTEGRATION RELAY: INSPECTION
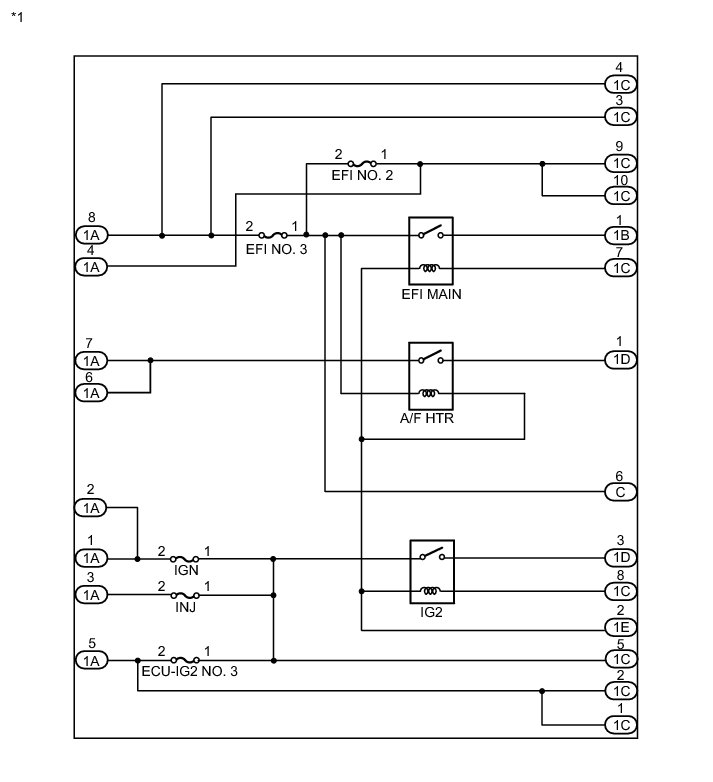
1. INSPECT NO. 1 INTEGRATION RELAY
Text in Illustration
(a) EFI MAIN RELAY:
(1) Measure the resistance according to the value(s) in the table below.
Standard Resistance:
Text in Illustration
If the resistance is not as specified, replace the No. 1 integration relay.
(b) A/F HTR RELAY:
(1) Measure the resistance according to the value(s) in the table below.
Standard Resistance:
Text in Illustration
If the resistance is not as specified, replace the No. 1 integration relay.
(c) IG2 RELAY:
(1) Measure the resistance according to the value(s) in the table below.
Standard Resistance:
Text in Illustration
If the resistance is not as specified, replace the No. 1 integration relay.