Operation CHARM: Car repair manuals for everyone.
Manuals through 2025 now available!

Our trusted friends have launched a new website named LEMON, which has newer manuals. It also contains all the CHARM manuals.

LEMON is the spiritual successor to CHARM, I recommend you try it!

Link: lemon-manuals.la or lemon-manuals.org.ua

(Some people have issue connecting. LEMON is investigating. For now, use Firefox or change your DNS server)

Or, hide this message: temporarily or permanently

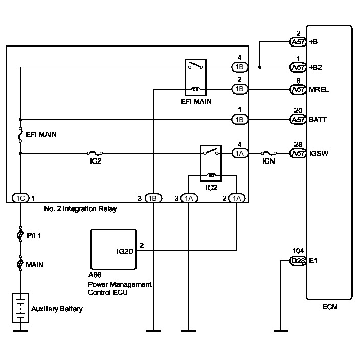
ECM Power Source Circuit





2ZR-FXE ENGINE CONTROL: SFI SYSTEM: ECM Power Source Circuit
- ECM Power Source Circuit

DESCRIPTION

When the power switch is turned on (IG), auxiliary battery voltage is applied to IGSW of the ECM. The output signal from the MREL terminal of the ECM causes a current to flow to the coil, closing the contacts of the No. 2 integration relay (EFI MAIN relay) and supplying power to either terminal +B and +B2 of the ECM.

WIRING DIAGRAM





INSPECTION PROCEDURE

NOTICE:
* After turning power switch off, waiting time may be required before disconnecting the cable from the negative (-) auxiliary battery terminal. Therefore, make sure to read the disconnecting the cable from the negative (-) auxiliary battery terminal notices before proceeding with work Service Precautions.
* Inspect the fuses for circuits related to this system before performing the following inspection procedure.

PROCEDURE

1. CHECK HARNESS AND CONNECTOR (ECM - BODY GROUND)

(a) Disconnect the ECM connector.

(b) Measure the resistance according to the value(s) in the table below.

Standard Resistance:





NG -- REPAIR OR REPLACE HARNESS OR CONNECTOR
OK -- Continue to next step.

2. INSPECT ECM (IGSW VOLTAGE)

(a) Disconnect the ECM connector.





(b) Turn the power switch on (IG).

(c) Measure the voltage according to the value(s) in the table below.

Standard Voltage:





Text in Illustration





NG -- INSPECT NO. 2 INTEGRATION RELAY (IG2 RELAY)
OK -- Continue to next step.

3. INSPECT NO. 2 INTEGRATION RELAY (EFI MAIN RELAY)

(a) Inspect the No. 2 integration relay (EFI MAIN relay) Inspection.

NG -- REPLACE NO. 2 INTEGRATION RELAY (EFI MAIN RELAY) Removal
OK -- Continue to next step.

4. CHECK HARNESS AND CONNECTOR (NO. 2 INTEGRATION RELAY (EFI MAIN RELAY) - ECM)

(a) Remove the No. 2 integration relay (EFI MAIN relay) from the engine room relay block and junction block assembly.

(b) Disconnect the ECM connector.

(c) Measure the resistance according to the value(s) in the table below.

Standard Resistance:





NG -- REPAIR OR REPLACE HARNESS OR CONNECTOR
OK -- Continue to next step.

5. CHECK HARNESS AND CONNECTOR (NO. 2 INTEGRATION RELAY (EFI MAIN RELAY) - BODY GROUND)

(a) Remove the No. 2 integration relay (EFI MAIN relay) from the engine room relay block and junction block assembly.

(b) Measure the resistance according to the value(s) in the table below.

Standard Resistance:





NG -- REPAIR OR REPLACE HARNESS OR CONNECTOR

OK -- PROCEED TO NEXT SUSPECTED AREA SHOWN IN PROBLEM SYMPTOMS TABLE Symptom Related Diagnostic Procedures

6. INSPECT NO. 2 INTEGRATION RELAY (IG2 RELAY)

(a) Inspect the No. 2 integration relay (IG2 relay) Inspection.

NG -- REPLACE NO. 2 INTEGRATION RELAY (IG2 RELAY) Removal
OK -- Continue to next step.

7. CHECK HARNESS AND CONNECTOR (NO. 2 INTEGRATION RELAY (IG2 RELAY) - ECM)

(a) Disconnect the ECM connector.

(b) Remove the No. 2 integration relay (IG2 relay) from the engine room relay block and junction block assembly.

(c) Measure the resistance according to the value(s) in the table below.

Standard Resistance:





NG -- REPAIR OR REPLACE HARNESS OR CONNECTOR
OK -- Continue to next step.

8. CHECK HARNESS AND CONNECTOR (NO. 2 INTEGRATION RELAY (IG2 RELAY) - AUXILIARY BATTERY)

(a) Remove the No. 2 integration relay (IG2 relay) from the engine room relay block and junction block assembly.

(b) Disconnect the negative (-) auxiliary battery terminal.

(c) Disconnect the positive (+) auxiliary battery terminal.

(d) Measure the resistance according to the value(s) in the table below.

Standard Resistance:





NG -- REPAIR OR REPLACE HARNESS OR CONNECTOR
OK -- Continue to next step.

9. CHECK HARNESS AND CONNECTOR (NO. 2 INTEGRATION RELAY (IG2 RELAY) - BODY GROUND)

(a) Remove the No. 2 integration relay (IG2 relay) from the engine room relay block and junction block assembly.

(b) Measure the resistance according to the value(s) in the table below.

Standard Resistance:





NG -- REPAIR OR REPLACE HARNESS OR CONNECTOR
OK -- Continue to next step.

10. CHECK HARNESS AND CONNECTOR (POWER MANAGEMENT CONTROL ECU - NO. 2 INTEGRATION RELAY)

(a) Remove the No. 2 integration relay (IG2 relay) from the engine room relay block and junction block assembly.

(b) Disconnect the power management control ECU connector.

(c) Measure the resistance according to the value(s) in the table below.

Standard Resistance:





NG -- REPAIR OR REPLACE HARNESS OR CONNECTOR

OK -- CHECK SMART KEY SYSTEM (FOR ENTRY FUNCTION) How To Proceed With Troubleshooting