Operation CHARM: Car repair manuals for everyone.
Manuals through 2025 now available!

Our trusted friends have launched a new website named LEMON, which has newer manuals. It also contains all the CHARM manuals.

LEMON is the spiritual successor to CHARM, I recommend you try it!

Link: lemon-manuals.la or lemon-manuals.org.ua

(Some people have issue connecting. LEMON is investigating. For now, use Firefox or change your DNS server)

Or, hide this message: temporarily or permanently

System Description





P410 HYBRID TRANSMISSION / TRANSAXLE: ELECTRONIC SHIFT LEVER SYSTEM: SYSTEM DESCRIPTION

1. SYSTEM DESCRIPTION

The electronic shift lever system electrically controls the parking lock mechanism using an actuator.

The transmission control ECU assembly locks/unlocks gearshift control based on lock/unlock request signals from the certification ECU (smart key ECU assembly).

The transmission control ECU assembly receives the theft deterrent status (lock or unlock) from the certification ECU (smart key ECU assembly).

Based on this signal, and other information received from the power management control ECU, the transmission control ECU assembly controls the shift control actuator assembly and other parts of the system.

The transmission control ECU assembly detects DTCs when there are any malfunctions in the system, and informs the driver of selected malfunctions by illuminating the master warning light, and indicating an error message on the multi-information display.

HINT
Depending on the DTC that is stored, the master warning light may not illuminate and an error message may not be displayed on the multi-information display.

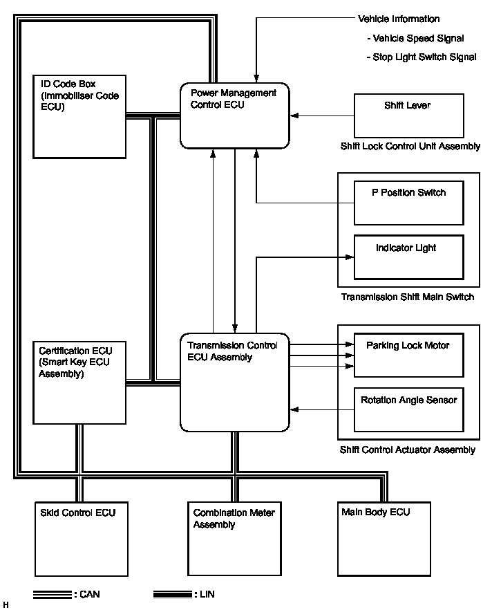
2. SYSTEM DIAGRAM





Input and Output Signals of Each ECU





3. FUNCTION OF EACH COMPONENT





4. OPERATION DESCRIPTION

(a) Operation when switching to park (P):





(1) When the P position switch (transmission shift main switch) is pushed to activate the parking lock, a signal is sent to the power management control ECU.

(2) The power management control ECU determines whether "P lock" is possible or not based on this signal and other vehicle information.

(3) If the power management control ECU determines that "P lock" is possible, it sends a "P lock" operation demand signal to the transmission control ECU assembly.

(4) After receiving the signal, the transmission control ECU assembly activates the shift control actuator assembly in order to lock the parking lock mechanism.





(5) The transmission control ECU assembly controls motor rotation angle based on signals from the rotation angle sensor in the shift control actuator assembly.

HINT





In the cycloid reduction mechanism, the output shaft is linked to the external gear. Together, they rotate only a single tooth when the eccentric adapter, which is linked to the motor, rotates once. Driving force is increased in this way so that the parking lock mechanism can be switched even when high output is required for parking on a hill, etc.

(6) The P position switch indicator light is illuminated.

(b) Operation to switch from park (P) to a shift state other than park (P):





(1) When the hybrid system is started (the vehicle is ready to be driven) and the shift lever is moved to R, N, or D with the brake pedal depressed, a signal is sent to the power management control ECU.

(2) This signal is then sent from the power management control ECU to the transmission control ECU assembly as a "P lock release" operation demand signal.

(3) After receiving the signal, the transmission control ECU assembly activates the shift control actuator assembly in order to unlock the parking lock mechanism.





(4) The transmission control ECU assembly controls motor rotation angle based on signals from the rotation angle sensor in the shift control actuator assembly.

(5) The P position switch indicator light is turned off.

5. SHIFT STATE CHANGE FUNCTION

(a) The electronic shift lever system comprehensively determines vehicle conditions and changes the shift state, as shown in the following chart, by cooperating with the shift control function of the hybrid system (except when the reject function described later is in operation).

(b) Other than indicated in the following chart, when the power switch is turned off with the vehicle stopped, the shift state is automatically changed to park (P) and all power is turned off.





6. REJECT FUNCTION

(a) In the electronic shift lever system, there may be a situation in which a shift state change cannot be done for safety reasons. When attempting to move the shift lever in such a situation, the system sounds a reject buzzer inside the meter and changes the shift state as shown in the following table.





7. P POSITION SWITCH INDICATOR LIGHT CONTROL

(a) The P position switch indicator light comes on when park (P) is selected, goes off when a shift state other than park (P) is selected and goes off when a system malfunction occurs and an error message is displayed on the multi-information display.

P Position Switch Indicator Light





NOTICE:
Even if the system has returned to normal, with park (P) selected, the P position switch indicator light does not return to normal without selecting a shift state other than park (P). (Normal refers to the P position switch indicator light coming on when park (P) is selected and going off when another shift state is selected.)

HINT
* When the system is normal and plug-in battery charging is performed, the P position switch indicator light will go off when the power switch is turned off and come on when the power switch is turned on (IG).
* When there is a malfunction in the system, the malfunction will be detected after the vehicle is plugged-in and shown by the operation of the P position switch indicator light as described in the table above.