Operation CHARM: Car repair manuals for everyone.
Manuals through 2025 now available!

Our trusted friends have launched a new website named LEMON, which has newer manuals. It also contains all the CHARM manuals.

LEMON is the spiritual successor to CHARM, I recommend you try it!

Link: lemon-manuals.la or lemon-manuals.org.ua

(Some people have issue connecting. LEMON is investigating. For now, use Firefox or change your DNS server)

Or, hide this message: temporarily or permanently

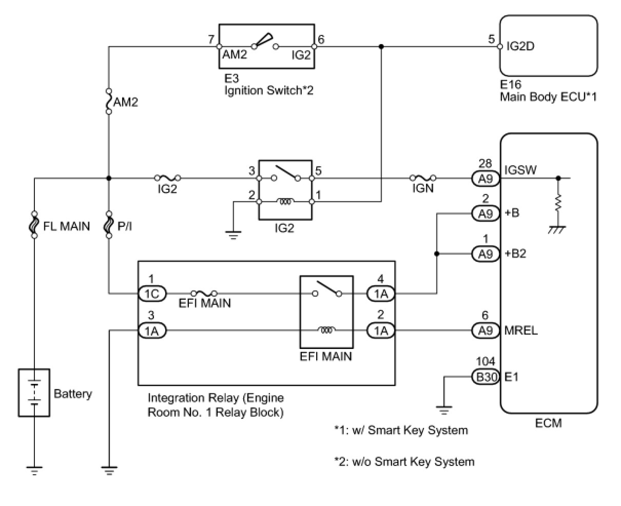
ECM Power Source Circuit





2AR-FE ENGINE CONTROL SYSTEM: SFI SYSTEM: ECM Power Source Circuit
- ECM Power Source Circuit

DESCRIPTION

When the ignition switch is turned to ON, battery voltage is applied to IGSW of the ECM. The output signal from the MREL terminal of the ECM causes a current to flow to the coil, closing the contacts of the integration relay (EFI MAIN relay) and supplying power to either terminal +B or +B2 of the ECM.

WIRING DIAGRAM





INSPECTION PROCEDURE

NOTICE:
Inspect the fuses of circuits related to this system before performing the following inspection procedure.

PROCEDURE

1. CHECK HARNESS AND CONNECTOR (INTEGRATION RELAY - BATTERY)

(a) Remove the integration relay from the engine room No. 1 relay block.





(b) Disconnect the integration relay connector.

(c) Measure the voltage according to the value(s) in the table below.

Standard Voltage:





(d) Reinstall the integration relay.

NG -- REPAIR OR REPLACE HARNESS OR CONNECTOR (INTEGRATION RELAY - BATTERY)
OK -- Continue to next step.

2. INSPECT INTEGRATION NO.1 RELAY (EFI MAIN RELAY)

(a) Inspect the EFI MAIN relay Integration Relay.

NG -- REPLACE INTEGRATION NO.1 RELAY
OK -- Continue to next step.

3. CHECK HARNESS AND CONNECTOR (INTEGRATION RELAY - ECM, BODY GROUND)





(a) Check the harness and connectors between the integration relay and ECM.

(1) Remove the integration relay from the engine room No. 1 relay block.

(2) Disconnect the ECM connector.

(3) Measure the resistance according to the value(s) in the table below.

Standard Resistance (Check for open):





Standard Resistance (Check for short):





(b) Check the harness and connectors between the integration relay and body ground.

(1) Measure the resistance according to the value(s) in the table below.

Standard Resistance (Check for open):





(c) Reinstall the integration relay.

(d) Reconnect the ECM connector.

NG -- REPAIR OR REPLACE HARNESS OR CONNECTOR
OK -- Continue to next step.

4. CHECK HARNESS AND CONNECTOR (ECM - BODY GROUND)

(a) Disconnect the ECM connector.





(b) Measure the resistance according to the value(s) in the table below.

Standard Resistance (Check for open):





(c) Reconnect the ECM connector.

NG -- REPAIR OR REPLACE HARNESS OR CONNECTOR
OK -- Continue to next step.

5. INSPECT ECM (IGSW VOLTAGE)

(a) Disconnect the ECM connectors.





(b) Turn the ignition switch to ON.

(c) Measure the voltage according to the value(s) in the table below.

Standard Voltage:





(d) Reconnect the ECM connectors.

OK -- REPLACE ECM Removal
NG -- Continue to next step.

6. INSPECT RELAY (IG2 RELAY POWER SOURCE)





(a) Remove the IG2 relay from the engine room No. 1 relay block.

(b) Measure the voltage according to the value(s) in the table below.

Standard Voltage:





NG -- REPAIR OR REPLACE HARNESS OR CONNECTOR (IG2 RELAY - BATTERY)
OK -- Continue to next step.

7. INSPECT IG2 RELAY





(a) Remove the IG2 relay from the engine room No. 1 relay block.

(b) Measure the resistance according to the value(s) in the table below.

Standard Resistance:





(c) Reinstall the relay.

NG -- REPLACE IG2 RELAY
OK -- Continue to next step.

8. CHECK HARNESS AND CONNECTOR (ECM - ENGINE ROOM NO. 1 RELAY BLOCK)





(a) Remove the IG2 relay from the engine room No. 1 relay block.

(b) Disconnect the ECM connector.

(c) Measure the resistance according to the value(s) in the table below.

Standard Resistance (Check for open):





Standard Resistance (Check for short):





(d) Reinstall the IG2 relay.

(e) Reconnect the ECM connector.

Result:





B -- CHECK HARNESS AND CONNECTOR (ENGINE ROOM NO. 1 RELAY BLOCK - MAIN BODY ECU)

C -- CHECK HARNESS AND CONNECTOR (ENGINE ROOM NO. 1 RELAY BLOCK - IGNITION SWITCH)

A -- REPAIR OR REPLACE HARNESS OR CONNECTOR

9. CHECK HARNESS AND CONNECTOR (ENGINE ROOM NO. 1 RELAY BLOCK - MAIN BODY ECU)





(a) Remove the IG2 relay from the engine room No. 1 relay block.

(b) Remove the instrument panel junction block (main body ECU).

(c) Measure the resistance according to the value(s) in the table below.

Standard Resistance (Check for open):





Standard Resistance (Check for short):





(d) Reinstall the IG2 relay.

(e) Reconnect the main body ECU.

OK -- CHECK SMART KEY SYSTEM Power Source Mode Does Not Change

NG -- REPAIR OR REPLACE HARNESS OR CONNECTOR

10. CHECK HARNESS AND CONNECTOR (ENGINE ROOM NO. 1 RELAY BLOCK - IGNITION SWITCH)





(a) Remove the IG2 relay from the engine room No. 1 relay block.

(b) Disconnect the ignition switch connector.

(c) Measure the resistance according to the value(s) in the table below.

Standard Resistance (Check for open):





Standard Resistance (Check for short):





(d) Reinstall the IG2 relay.

(e) Reconnect the ignition switch connector.

NG -- REPAIR OR REPLACE HARNESS OR CONNECTOR
OK -- Continue to next step.

11. INSPECT IGNITION SWITCH ASSEMBLY

(a) Inspect the ignition switch assembly Testing and Inspection.

NG -- REPLACE IGNITION SWITCH ASSEMBLY Removal

OK -- REPAIR OR REPLACE HARNESS OR CONNECTOR (IGNITION SWITCH - BATTERY)