Operation CHARM: Car repair manuals for everyone.
Manuals through 2025 now available!

Our trusted friends have launched a new website named LEMON, which has newer manuals. It also contains all the CHARM manuals.

LEMON is the spiritual successor to CHARM, I recommend you try it!

Link: lemon-manuals.la or lemon-manuals.org.ua

(Some people have issue connecting. LEMON is investigating. For now, use Firefox or change your DNS server)

Or, hide this message: temporarily or permanently

Heating and Air Conditioning: Service and Repair





HEATING / AIR CONDITIONING: REFRIGERANT: REPLACEMENT

NOTICE:
When recharging refrigerant, collect all the refrigerant remaining in the system, then recharge and seal the refrigerant as described below. Do not overcharge the system.

1. RECOVER REFRIGERANT FROM REFRIGERATION SYSTEM

(a) Start up the engine.

(b) Switch A/C ON.

(c) Turn the blower switch to ON.

(d) Operate the cooler compressor with an engine speed of approximately 1000 rpm for 5 to 6 minutes to circulate the refrigerant and collect the remaining compressor oil from each component, in the cooler compressor.

(e) Stop the engine.

(f) Remove the caps from the service valves on the refrigerant line.





(g) Connect the refrigerant recovery unit.

(h) Recover the refrigerant from the air conditioning system using a refrigerant recovery unit.

NOTICE:
Use the refrigerant recovery unit in accordance with the manufacturer's instruction manual.

2. CHARGE REFRIGERANT





NOTICE:
Charge refrigerant in accordance with the equipment manual.

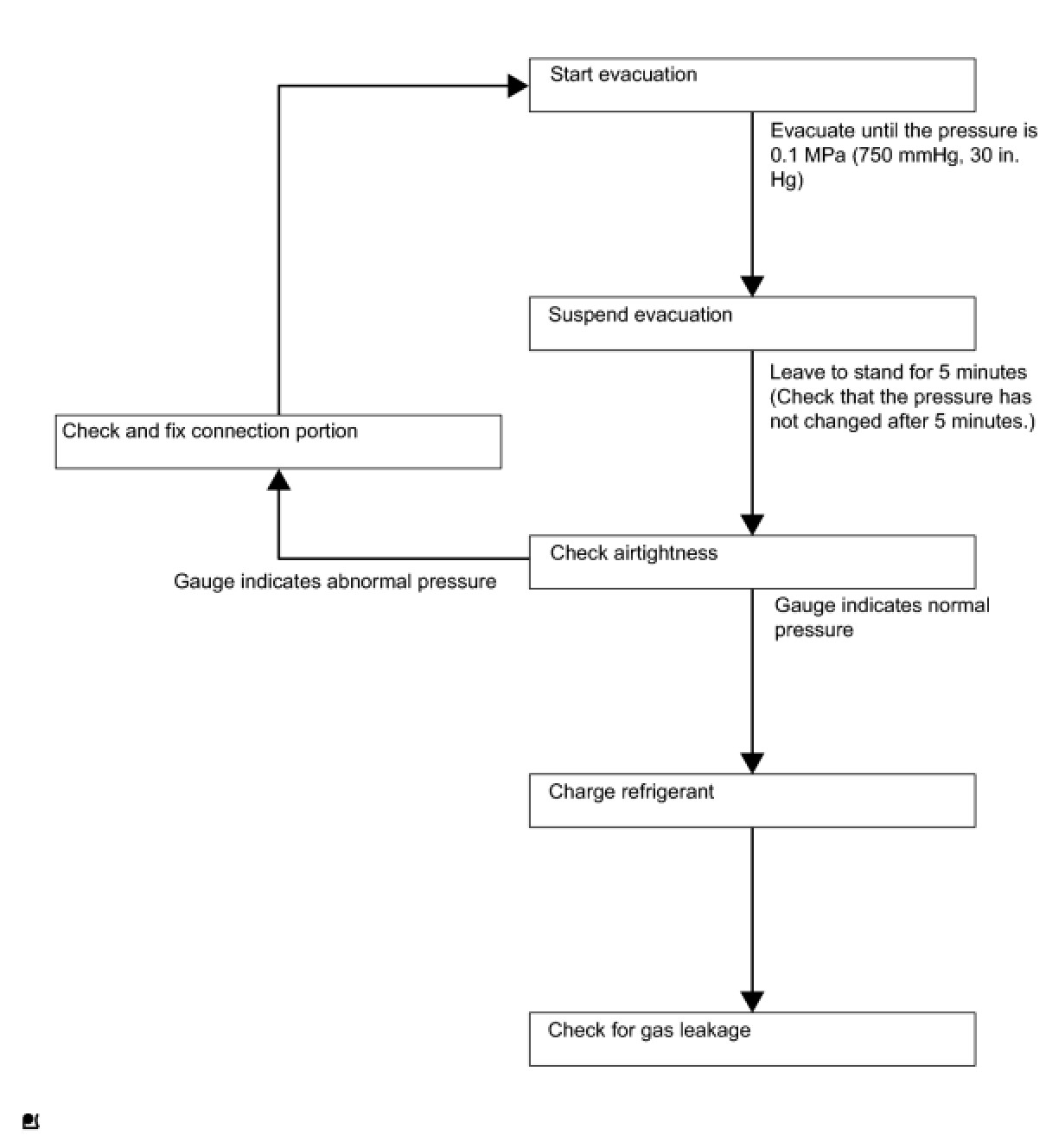
(a) Perform vacuum purging using a vacuum pump.

(b) Charge refrigerant HFC-134a (R134a).

SST : 09985-20010

09985-02010

09985-02050

09985-02060

09985-02070

09985-02080

09985-02090

09985-02110

09985-02130

09985-02140

09985-02150

Standard:

860 to 920 g (30.3 to 32.5 oz.)

NOTICE:
Do not start the engine before charging it with refrigerant as the cooler compressor does not work properly without sufficient refrigerant. This could cause the compressor to overheat.

HINT
* The relationship between the refrigerant charge amount and the pressure is as follows.





* High Charge Range:
If the refrigerant is overcharged, the pressure rises on the high-pressure side. High-pressure cut off frequently occurs. This causes insufficient cooling performance and also insufficient compressor lubrication.
* Low Charge Range:
A shortage of refrigerant causes insufficient cooling performance and low circulation of refrigerant oil, which shortens the compressor life. Operation with insufficient coolant raises the refrigerant temperature and causes heat deterioration of the rubber seals and hoses. Cracking and subsequent refrigerant leakage may occur.

(1) Install the caps onto the service valves on the refrigerant line.

3. WARM UP ENGINE

NOTICE:
Warm up the engine at less than 2000 rpm for 1 minute or more after charging it with refrigerant.

4. INSPECT FOR REFRIGERANT LEAK

(a) After recharging the refrigerant gas, check for refrigerant gas leakage using a halogen leak detector.

(b) Perform the operation as follows:

* Stop the engine.

* Secure good ventilation (the halogen leak detector may react to volatile gases other than refrigerant, such as evaporated gasoline or exhaust gas).

* Repeat the test 2 or 3 times.

* Make sure that some refrigerant remains in the refrigeration system.

When the compressor is off: approximately 392 to 588 kPa (4 to 6 kgf*cm2, 57 to 85 psi)

HINT
It is impossible for the above pressure to be maintained if there is leakage.

(c) Using the halogen leak detector, check the refrigerant line, especially at the connection points, for leakage.





(d) If no gas leakage is detected from the drain hose, remove the blower motor from the cooling unit. Insert the halogen leak detector sensor into the unit and perform the test.

(e) Disconnect the pressure switch connector and leave it for approximately 20 minutes. Bring the halogen leak detector close to the pressure switch and perform the test.