Operation CHARM: Car repair manuals for everyone.
Manuals through 2025 now available!

Our trusted friends have launched a new website named LEMON, which has newer manuals. It also contains all the CHARM manuals.

LEMON is the spiritual successor to CHARM, I recommend you try it!

Link: lemon-manuals.la or lemon-manuals.org.ua

(Some people have issue connecting. LEMON is investigating. For now, use Firefox or change your DNS server)

Or, hide this message: temporarily or permanently

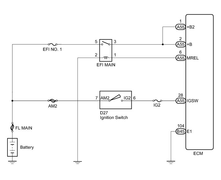
ECM Power Source Circuit





1AR-FE ENGINE CONTROL: SFI SYSTEM: ECM Power Source Circuit
- ECM Power Source Circuit

DESCRIPTION

When the ignition switch is turned to ON, the battery voltage is applied to terminal IGSW of the ECM. The ECM MREL output signal causes a current to flow to the coil, closing the contacts of the EFI MAIN relay and supplying power to terminals +B and +B2 of the ECM.

If the ignition switch is turned off, the ECM holds the EFI MAIN relay ON for a maximum of 2 seconds to allow for the initial setting of the throttle valve.

WIRING DIAGRAM





INSPECTION PROCEDURE

NOTICE:
* Inspect the fuses for circuits related to this system before performing the following inspection procedure.
* After turning ignition switch off, waiting time may be required before disconnecting the cable from the negative (-) battery terminal. Therefore, make sure to read the disconnecting the cable from the negative (-) battery terminal notices before proceeding with work Service Precautions.

PROCEDURE

1. CHECK HARNESS AND CONNECTOR (ECM - BODY GROUND)

(a) Disconnect the ECM connector.

(b) Measure the resistance according to the value(s) in the table below.

Standard Resistance (Check for Open):





(c) Reconnect the ECM connector.

NG -- REPAIR OR REPLACE HARNESS OR CONNECTOR
OK -- Continue to next step.

2. INSPECT ECM (IGSW VOLTAGE)

(a) Disconnect the ECM connector.

(b) Turn the ignition switch to ON.





(c) Measure the voltage according to the value(s) in the table below.

Standard Voltage:





Text in Illustration





NG -- INSPECT IGNITION SWITCH
OK -- Continue to next step.

3. INSPECT ECM (MREL VOLTAGE)

(a) Remove the EFI MAIN relay from the engine room relay block.





(b) Turn the ignition switch to ON.

(c) Measure the voltage according to the value(s) in the table below.

Standard Voltage:





Text in Illustration





(d) Reinstall the EFI MAIN relay.

NG -- CHECK HARNESS AND CONNECTOR (EFI MAIN RELAY - ECM)
OK -- Continue to next step.

4. INSPECT EFI MAIN RELAY

(a) Inspect the EFI MAIN relay Testing and Inspection.

NG -- REPLACE EFI MAIN RELAY
OK -- Continue to next step.

5. CHECK HARNESS AND CONNECTOR (EFI MAIN RELAY - ECM)

(a) Remove the EFI MAIN relay from the engine room relay block.

(b) Disconnect the ECM connector.

(c) Measure the resistance according to the value(s) in the table below.

Standard Resistance (Check for Open):





Standard Resistance (Check for Short):





(d) Reconnect the ECM connector.

(e) Reinstall the EFI MAIN relay.

NG -- REPAIR OR REPLACE HARNESS OR CONNECTOR
OK -- Continue to next step.

6. CHECK HARNESS AND CONNECTOR (BATTERY - EFI MAIN RELAY)

(a) Remove the EFI MAIN relay from the engine room relay block.

(b) Disconnect the cable from the negative (-) battery terminal.

(c) Disconnect the cable from the positive (+) battery terminal.

(d) Measure the resistance according to the value(s) in the table below.

Standard Resistance (Check for Open):





Standard Resistance (Check for Short):





(e) Reinstall the EFI MAIN relay.

(f) Reconnect the cable from the positive (+) battery terminal.

(g) Reconnect the cable from the negative (-) battery terminal.

NG -- REPAIR OR REPLACE HARNESS OR CONNECTOR
OK -- Continue to next step.

7. CHECK HARNESS AND CONNECTOR (EFI MAIN RELAY - BODY GROUND)

(a) Remove the EFI MAIN relay from the engine room relay block.

(b) Measure the resistance according to the value(s) in the table below.

Standard Resistance (Check for Open):





(c) Reinstall the EFI MAIN relay.

NG -- REPAIR OR REPLACE HARNESS OR CONNECTOR

OK -- PROCEED TO NEXT SUSPECTED AREA SHOWN IN PROBLEM SYMPTOMS TABLE Symptom Related Diagnostic Procedures

8. CHECK HARNESS AND CONNECTOR (EFI MAIN RELAY - ECM)

(a) Remove the EFI MAIN relay from the engine room relay block.

(b) Disconnect the ECM connector.

(c) Measure the resistance according to the value(s) in the table below.

Standard Resistance (Check for Open):





Standard Resistance (Check for Short):





(d) Reinstall the EFI MAIN relay.

(e) Reconnect the ECM connector.

NG -- REPAIR OR REPLACE HARNESS OR CONNECTOR

OK -- REPLACE ECM Removal

9. INSPECT IGNITION SWITCH

(a) Inspect the ignition switch Testing and Inspection.

NG -- REPLACE IGNITION SWITCH Removal
OK -- Continue to next step.

10. CHECK HARNESS AND CONNECTOR (IGNITION SWITCH - ECM)

(a) Disconnect the ignition switch connector.

(b) Disconnect the ECM connector.

(c) Measure the resistance according to the value(s) in the table below.

Standard Resistance (Check for Open):





Standard Resistance (Check for Short):





(d) Reconnect the ignition switch connector.

(e) Reconnect the ECM connector.

NG -- REPAIR OR REPLACE HARNESS OR CONNECTOR

OK -- REPAIR OR REPLACE HARNESS OR CONNECTOR (IGNITION SWITCH - BATTERY)