Operation CHARM: Car repair manuals for everyone.
Manuals through 2025 now available!

Our trusted friends have launched a new website named LEMON, which has newer manuals. It also contains all the CHARM manuals.

LEMON is the spiritual successor to CHARM, I recommend you try it!

Link: lemon-manuals.la or lemon-manuals.org.ua

(Some people have issue connecting. LEMON is investigating. For now, use Firefox or change your DNS server)

Or, hide this message: temporarily or permanently

LIN Communication System





NETWORKING: LIN COMMUNICATION SYSTEM: LIN Communication Circuit
- LIN Communication Circuit

DESCRIPTION

When a switch of the air conditioning control assembly or air conditioning control assembly No. 2 are operated, the air conditioning control assembly or air conditioning control assembly No. 2 uses LIN communication to communicate with air conditioning amplifier assembly. If a switch of the air conditioning control assembly or air conditioning control assembly No. 2 does not operate properly, a problem with the LIN communication between the air conditioning control assembly or air conditioning control assembly No. 2 and air conditioning control amplifier may be causing the malfunction.

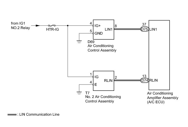
WIRING DIAGRAM





INSPECTION PROCEDURE

NOTICE:
* When using the Techstream with the ignition switch off to troubleshoot:
Connect the Techstream to the vehicle, and turn a courtesy switch on and off at 1.5 second intervals until communication between the Techstream and vehicle begins.
* Inspect the fuses for circuits related to this system before performing the following inspection procedure.

PROCEDURE

1. CHECK HARNESS AND CONNECTOR (AIR CONDITIONING AMPLIFIER ASSEMBLY (A/C ECU) - EACH ECU)





Text in Illustration





(a) Disconnect the D75 and D74 air conditioning amplifier assembly (A/C ECU) connectors.

(b) Disconnect the D69 air conditioning control assembly connector.

(c) Disconnect the T7 No. 2 air conditioning control assembly connector.

(d) Measure the resistance and voltage according to the value(s) in the tables below.

Standard Resistance (Check for Open):





Standard Resistance (Check for Short):





Standard Voltage:





NG -- REPAIR OR REPLACE HARNESS OR CONNECTOR
OK -- Continue to next step.

2. CHECK HARNESS AND CONNECTOR (AIR CONDITIONING CONTROL ASSEMBLY NO. 2 - BATTERY AND BODY GROUND)

(a) Disconnect the T7 No. 2 air conditioning control assembly connector.





(b) Measure the resistance and voltage according to the value(s) in the tables below.

Standard Resistance:





Standard Voltage:





Text in Illustration





NG -- REPAIR OR REPLACE HARNESS OR CONNECTOR
OK -- Continue to next step.

3. REPLACE NO. 2 AIR CONDITIONING CONTROL ASSEMBLY

(a) Temporarily replace the No. 2 air conditioning control assembly with a new or normally functioning one Removal.

(b) Check that the No. 2 air conditioning control assembly function is normal.

OK:

No. 2 Air conditioning control assembly function is normal.

NG -- CHECK HARNESS AND CONNECTOR (AIR CONDITIONING CONTROL ASSEMBLY - BATTERY AND BODY GROUND)

OK -- END (AIR CONDITIONING CONTROL ASSEMBLY NO. 2 IS MALFUNCTIONING)

4. CHECK HARNESS AND CONNECTOR (AIR CONDITIONING CONTROL ASSEMBLY - BATTERY AND BODY GROUND)

(a) Disconnect the D69 air conditioning control assembly connector.





(b) Measure the resistance and voltage according to the value(s) in the table below.

Standard Resistance:





Standard Voltage:





Text in Illustration





NG -- REPAIR OR REPLACE HARNESS OR CONNECTOR
OK -- Continue to next step.

5. REPLACE AIR CONDITIONING CONTROL ASSEMBLY

(a) Temporarily replace the air conditioning control assembly with a new or normally functioning one Removal.

(b) Check that the front air conditioning control assembly function is normal.

OK:

Front air conditioning control assembly function is normal.

NG -- REPLACE AIR CONDITIONING AMPLIFIER ASSEMBLY (A/C ECU) Removal

OK -- END (AIR CONDITIONING CONTROL ASSEMBLY IS MALFUNCTIONING)