Operation CHARM: Car repair manuals for everyone.
Manuals through 2025 now available!

Our trusted friends have launched a new website named LEMON, which has newer manuals. It also contains all the CHARM manuals.

LEMON is the spiritual successor to CHARM, I recommend you try it!

Link: lemon-manuals.la or lemon-manuals.org.ua

(Some people have issue connecting. LEMON is investigating. For now, use Firefox or change your DNS server)

Or, hide this message: temporarily or permanently

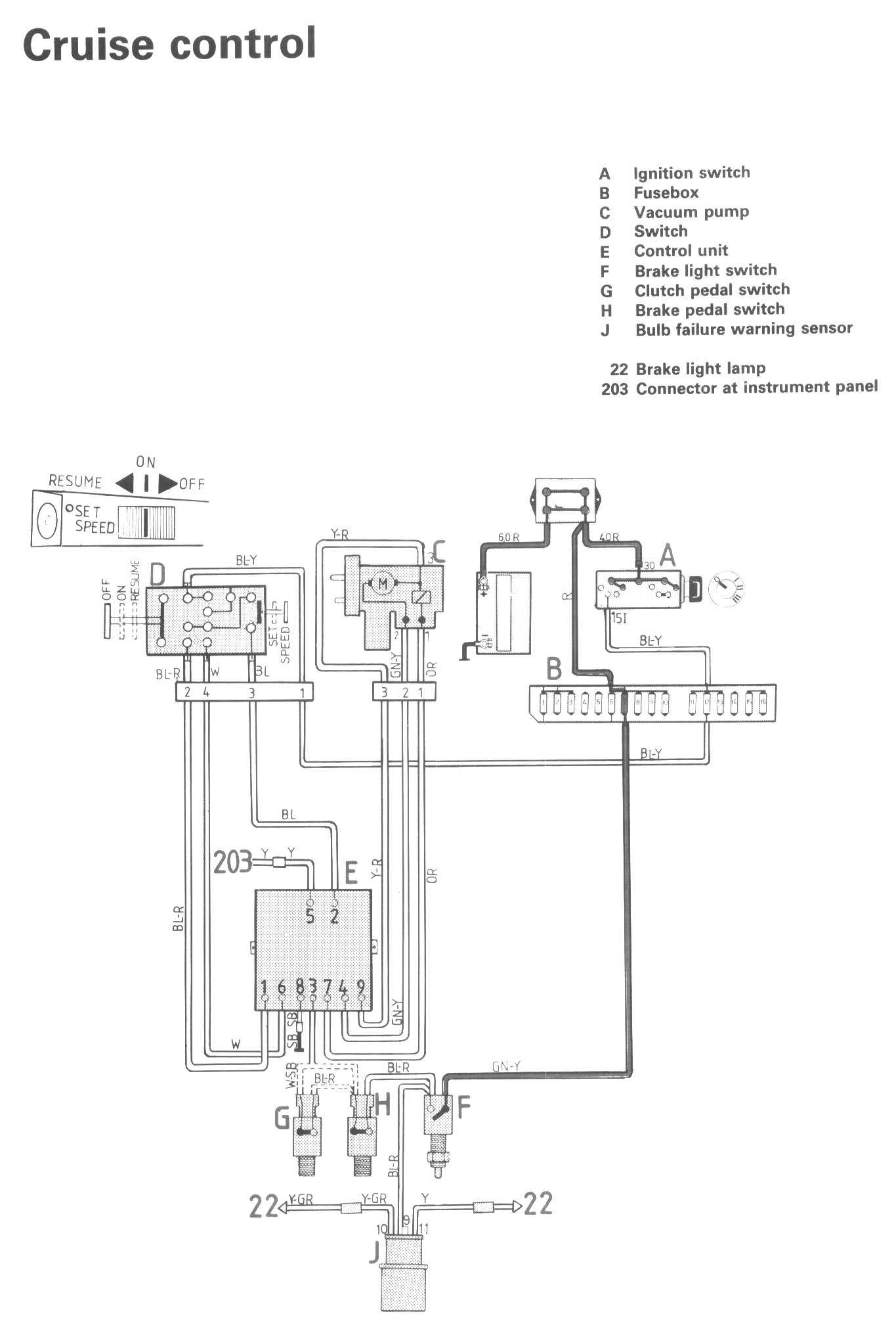
Cruise Control: Locations



Component / Connector Views:





Wiring Diagrams:






LEGEND
A Ignition switch
B Fusebox
C Vacuum pump
D Switch
E Control unit
F Brake light switch
G Clutch pedal switch
H Brake pedal switch
J Bulb failure warning sensor
22 Brake light lamp
203 Connector at instrument panel

Note: Additional wiring can be found under Electrical Diagrams. Electrical Diagrams