Operation CHARM: Car repair manuals for everyone.
Manuals through 2025 now available!

Our trusted friends have launched a new website named LEMON, which has newer manuals. It also contains all the CHARM manuals.

LEMON is the spiritual successor to CHARM, I recommend you try it!

Link: lemon-manuals.la or lemon-manuals.org.ua

(Some people have issue connecting. LEMON is investigating. For now, use Firefox or change your DNS server)

Or, hide this message: temporarily or permanently

Rear

Rear Brake Pad Inspection and Replacement

CAUTION: Frequent inhalation of brake pad dust, regardless of material composition, could be hazardous to your health.
^ Avoid breathing dust particles.
^ Never use an air hose or brush to clean brake assemblies. Use an OSHA-approved vacuum cleaner.

Replacement
1. Raise the rear of the vehicle, and support it with safety stands in the proper locations.
2. Remove the rear wheels.
3. Release the parking brake.





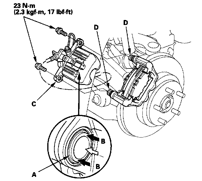
4. Remove the caliper bracket mounting bolts (A) while holding the caliper pins (B) with a wrench being careful not to damage the pin boot, and remove the caliper (C). Check the hose and pin boots for damage and deterioration. Thoroughly clean the outside of the caliper to prevent dust and dirt from entering inside. Support the caliper with a piece of wire so it does not hang from the brake hose.





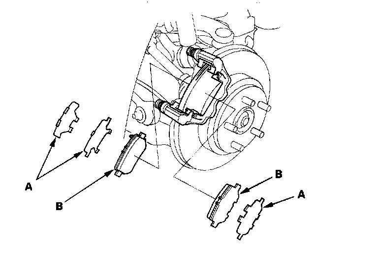
5. Remove the pad shims (A) and brake pads (B).





6. Remove the pad retainers (A).
7. Clean the caliper thoroughly; remove any rust and check for grooves and cracks.
8. Check the brake disc/drum for damage and cracks.
9. Apply M-77 assembly paste to the retainers on their mating surfaces against the caliper bracket indicated by arrows.
10. Install the pad retainers. Wipe excess assembly paste off the retainers. Contaminated brake discs and pads reduce stopping ability. Keep assembly paste off the discs and pads.
11. Install the pad retainers.





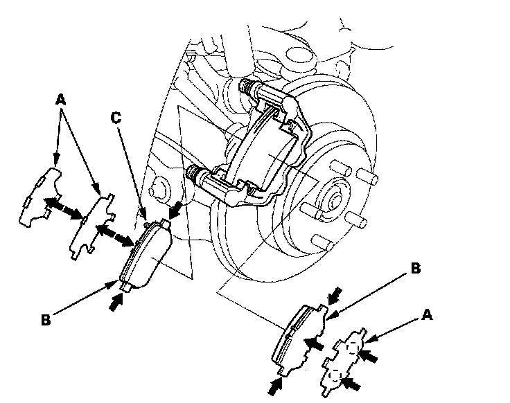
12. Apply M-77 assembly paste (P/N 08798-9010) to the pad side of the shims (A), and back of the brake pads (B) and the other areas indicated by the arrows. Wipe excess assembly paste off the pad shims and brake pads. Contaminated brake discs or pads reduce stopping ability. Keep assembly paste off the discs and pads.
13. Install the brake pads and pad shims on the caliper bracket. Install the inner brake pad with its wear indicator (C) facing on top.
If you are reusing the brake pads, always reinstall the brake pads in their original positions to prevent a momentary loss of braking efficiency.





14. Push in the piston (A) so the caliper will fit over the brake pads. Make sure the piston boot is in position to prevent damaging it when installing the caliper.

NOTE: Be careful when pushing in the caliper, brake fluid might overflow from the master cylinder's reservoir.

15. Apply M-77 assembly paste to the piston edges (B) on their mating surfaces against the inner pad shim.
16. Install the brake caliper (C).
17. Install the caliper bolts, and torque them to the specified torque while holding the caliper pins (D) with a wrench being careful not to damage the pin boot.
18. Press the brake pedal several times to make sure the brakes work, then road-test the vehicle.

NOTE: Engagement of the brake may require a greater pedal stroke immediately after the brake pads have been replaced as a set. Several applications of the brake pedal will restore the normal pedal stroke.

19. After installation, check for leaks at the hose and line joints and connections, and retighten if necessary.