Operation CHARM: Car repair manuals for everyone.
Manuals through 2025 now available!

Our trusted friends have launched a new website named LEMON, which has newer manuals. It also contains all the CHARM manuals.

LEMON is the spiritual successor to CHARM, I recommend you try it!

Link: lemon-manuals.la or lemon-manuals.org.ua

(Some people have issue connecting. LEMON is investigating. For now, use Firefox or change your DNS server)

Or, hide this message: temporarily or permanently

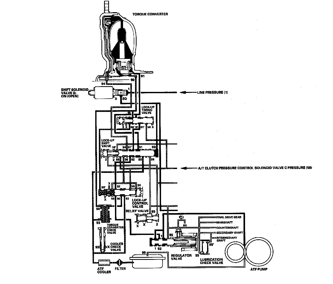
Lock-Up System

Lock-up System
The lock-up mechanism of the torque converter clutch operates in the D position (2nd, 3rd, 4th, and 5th), and the D position with sequential shift (M position). The pressurized fluid is drained from the back of the torque converter through a fluid passage; causing the torque converter clutch piston to be held against the torque converter cover. As this takes place, the mainshaft rotates at the same speed as the engine crankshaft. Together with the hydraulic control, the PCM optimizes the timing and amount of the lock-up mechanism. When shift solenoid valve D is turned on by the PCM, shift solenoid valve D pressure switches the lock-up shift valve lock-up on and off. A/T clutch pressure control solenoid valve C, the lock-up control valve, and lock-up timing valve control the amount of lock-up.

Torque Converter Clutch Lock-up ON (Engaging Torque Converter Clutch)
Fluid in the chamber between the torque converter cover and the torque converter clutch piston is drained off, and fluid entering from the chamber between the pump and stator exerts pressure through the torque converter clutch piston against the torque converter cover. The torque converter clutch piston engages with the torque converter cover; the torque converter clutch lock-up, ON, and the mainshaft rotates at the same as the engine.





Torque Converter Clutch Lock-up OFF (Disengaging Torque Converter Clutch)
Fluid entered from the chamber between the torque converter cover and the torque converter clutch piston passes through the torque converter and goes out from the chambers between the turbine and the stator, and between the pump and the stator. As a result, the torque converter clutch piston moves away from the torque converter cover, and the torque converter clutch lock-up is released; torque converter clutch lock-up OFF.





No Lock-up
PCM commands shift solenoid valve D to remain OFF, and shift solenoid valve D covers the port of shift solenoid valve D pressure (SD) to the lock-up shift valve. The lock-up shift valve is in the right side, and uncover the port leading torque converter pressure (92) to the left side of the torque converter. Torque converter pressure (92) from regulator valve becomes torque converter pressure (94) at the lock-up shift valve, and enters into the left side of the torque converter to disengage the torque converter clutch. The torque converter clutch is OFF.

NOTE: When used, "left" or "right" indicates direction on the hydraulic circuit.





Partial Lock-up
As the speed of the vehicle reaches the programmed value, PCM turns shift solenoid valve D ON, and shift solenoid valve D uncovers the port of shift solenoid valve D pressure (SD) to the lock-up shift valve. The lock-up shift valve is moved to the left side to uncover the port of torque converter pressure (91) leading to the right side of the torque converter to engage the torque converter clutch. The PCM also controls A/T clutch pressure control solenoid valve C, and A/T clutch pressure control solenoid valve C pressure (58) is applied to the lock-up control valve and lock-up timing valve. When A/T clutch pressure control solenoid valve C pressure (58) is low, torque converter pressure (91) from the lock-up timing valve is low. The torque converter clutch is engaged partially. A/T clutch pressure control solenoid valve C pressure (58) increases, and the lock-up timing valve is moved to the left side to uncover the port leading torque converter pressure to high. Under this condition, the torque converter clutch is engaged by pressure from the right side of the torque converter; this condition is partial lock-up.

NOTE: When used, "left" or "right" indicates direction on the hydraulic circuit.





Full Lock-up
When the vehicle speed further increases, the PCM controls A/T clutch pressure control solenoid valve C to increase A/T clutch pressure control solenoid valve C pressure (58). A/T clutch pressure control solenoid valve C pressure (58) is applied to the lock-up control valve and lock-up timing valve, and the lock-up control valve and lock-up timing valve are moved to the left side. Torque converter pressure (94) from the left side of the torque converter releases at the lock-up control valve, and lock-up timing valve uncovers the port of torque converter pressure (91) leading to the right side of the torque converter. Torque converter back pressure is released fully, and torque converter clutch is engaged fully.

NOTE: When used, "left" or "right" indicates direction on the hydraulic circuit.





Shift Lever Mechanism
The shift lever has five positions; the P, R, N, D, and L positions. The D position has two modes; automatic shift mode and sequential shift mode with the shift lever moved to the M position. The shift lever movement and position is indicated by the A/T gear position indicator panel. The shift lever can not be shifted out of the P position and into the R position without pressing the shift lever. The shift lock/reverse lock mechanism is an additional shift lever lockout mechanism. The shift lever is engaged with the shift lever link in the P, R, N, D, and L positions. This unit shifts the transmission using the shift cable connected between the shift cable link and the transmission selector control shaft.

In the M position, the shift lever is disengaged from the shift lever link, and the shift lever can be used to shift gears manually between 1st through 5th, much like a manual transmission.





Shift Lever Mechanism in M Position
When the shift lever shifts to the M position, the shift lever is disengaged from the shift lever link/shift lever pivot, and the shift lever link lock pops up to engage with the shift lever bracket base; the shift lever link/shift lever pivot and shifting position in the transmission are held in the D position.

The shift lever link lock is spring loaded, it pops up in the M position, and does not engage the shift lever link/shift lever pivot in any position except M.





The shift lever fits into the M position by using a detent plunger with a spring. When shifting to upshift and downshift positions, the detent plunger is depressed by the detent bracket inner wall, and detent plunger spring puts the shift lever back into the neutral position. The detent plunger also works in the P position.





Shift Lock/Reverse Lock Mechanism
The shift lock system reduces the risk of the unintentional engine starting. Starting the engine is possible only in the P and N positions. The shift lock mechanism consists of the shift lock solenoid, shift lock stop/reverse lock stop, shift lock release, and related parts. The reverse lock mechanism shares the shift lock mechanism, The shift lock solenoid is electronically controlled by the shift lock/reverse lock control system signals. If the shift lock solenoid does not operate, the shift lock/reverse lock mechanism can be released by pressing the shift lock release.

In the P position while pressing the brake pedal and releasing the accelerator, the shift lock solenoid is turned ON, and the shift lock solenoid plunger is retracted, releasing the shift lock stop. This allows the shift lever to be moved.





When the brake pedal is released or the accelerator is pressed, the shift lock solenoid stays OFF, and the shift lock stop locks the shift lever in the P position.





When the shift lever is shifted to the R position from the N position, the shift lock solenoid is turned ON, and the shift lock solenoid plunger is retracted to release the reverse lock stop. This allows the shift lever to be moved to the R position.





If the conditions (acceleration at 6 mph (10 km/h) or less, and deceleration at 5 mph (8 km/h) or less in the D position) for turning ON the solenoid are not met, the shift lock solenoid stays OFF, and the reverse lock stop locks the shift lever in the N position.