Operation CHARM: Car repair manuals for everyone.
Manuals through 2025 now available!

Our trusted friends have launched a new website named LEMON, which has newer manuals. It also contains all the CHARM manuals.

LEMON is the spiritual successor to CHARM, I recommend you try it!

Link: lemon-manuals.la or lemon-manuals.org.ua

(Some people have issue connecting. LEMON is investigating. For now, use Firefox or change your DNS server)

Or, hide this message: temporarily or permanently

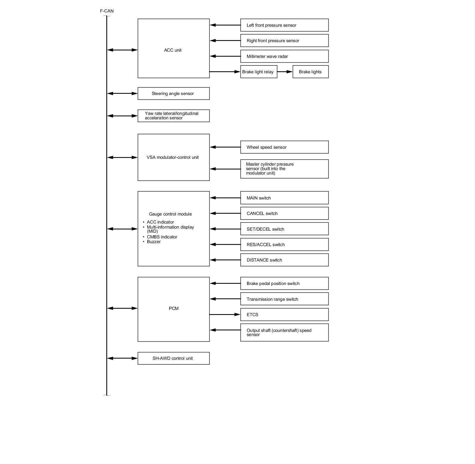
System Description




Adaptive Cruise Control (ACC) System Description

The adaptive cruise control (ACC) system automatically controls the vehicle speed, within the set speed, to maintain a safe distance to the vehicle ahead.

Operation Criteria

- When there is no vehicle ahead, the ACC maintains the set speed.
- When there is a vehicle ahead, the ACC maintains a set distance within the set speed.
- If the vehicle ahead pulls over out of the way, the ACC accelerates the vehicle to the set speed and maintains that speed.
- The ACC measures the distance from the vehicle ahead using the millimeter wave radar, and it determines if the target vehicle driving ahead is in the same lane by using inputs from the vehicle speed sensor and the yaw rate-lateral/longitudinal acceleration sensor.
- If the ACC detects a slow vehicle and the distance to the vehicle ahead is closing, the vehicle speed is reduced primarily by closing the throttle, and additional slowing is accomplished by using the brakes. If the vehicle ahead is too close, an alarm sounds.
- If a slower vehicle ahead accelerates, the throttle is opened to accelerate the vehicle (up to the set speed) to maintain the following distance.

Basic ACC Pattern

- Radar detection: Max. 0.06 mile (100 m) ahead in a 16 degree field of view
- Vehicle operating speed: 25-90 mph (40-145 km/h)





ACC Unit

The ACC unit obtains information from external sensors and switches that are connected to their respective control units.

ACC Operation Range:

- Setting speed range is 25-90 mph (40-145 km/h)
- Setting following distance from vehicle ahead is 1.0-2.0 seconds
- Maximum deceleration is 0.30 G





Millimeter Wave Radar

The millimeter wave radar is installed on the main bracket attached to the front bulkhead. The main bracket allows the radar angle to be adjusted ±3 degrees vertically by moving the main bracket adjusters.






The millimeter wave radar has these functions:

Basic distance function
The millimeter wave radar radiates 76-77 GHz radar waves up to a range of 100 m (328 ft) ahead, 16 degrees horizontally, 3.9 degrees vertically, and it receives the reflected waves. In doing so, it can calculate the distance to the vehicle ahead, the relative speed (the difference in speed between the two vehicles), and its position. This data is sent to the ACC unit.

Aiming function
The millimeter wave radar has a horizontal auto-aiming function range of ±3 degrees and is directed by ACC unit.

Self-diagnosis function
The millimeter wave radar has a self-diagnostic function; it sends this information to the ACC unit.

Sensitivity-lowering detection function
When the detecting ability of the radar is reduced by dirt, dust, or other contaminants, it signals the condition malfunction to the ACC unit until the problem goes away.

Adjuster-misalignment detection function
When more than ±5 degrees of adjuster misalignment is detected while driving, it signals the condition to the ACC unit.

Brake Fluid Pressure Sensor

The brake fluid pressure sensors are installed in the right and left sides of the brake line 4-way joint. The brake fluid pressure is converted to a signal (voltage value) and is output to the ACC unit. The ACC unit is always monitoring the ACC brake operation and the brake pressure controlled by the signals sent from the brake fluid pressure sensors.






Adaptive Cruise Control (ACC) Unit Inputs and Outputs









Millimeter Wave Radar Inputs and Outputs









Front Brake Fluid Pressure Sensor Inputs and Outputs





RIGHT FRONT BRAKE FLUID PRESSURE SENSOR (GRY)





LEFT FRONT BRAKE FLUID PRESSURE SENSOR (BLU)