Operation CHARM: Car repair manuals for everyone.
Manuals through 2025 now available!

Our trusted friends have launched a new website named LEMON, which has newer manuals. It also contains all the CHARM manuals.

LEMON is the spiritual successor to CHARM, I recommend you try it!

Link: lemon-manuals.la or lemon-manuals.org.ua

(Some people have issue connecting. LEMON is investigating. For now, use Firefox or change your DNS server)

Or, hide this message: temporarily or permanently

System Description




Multiplex Integrated Control System Description

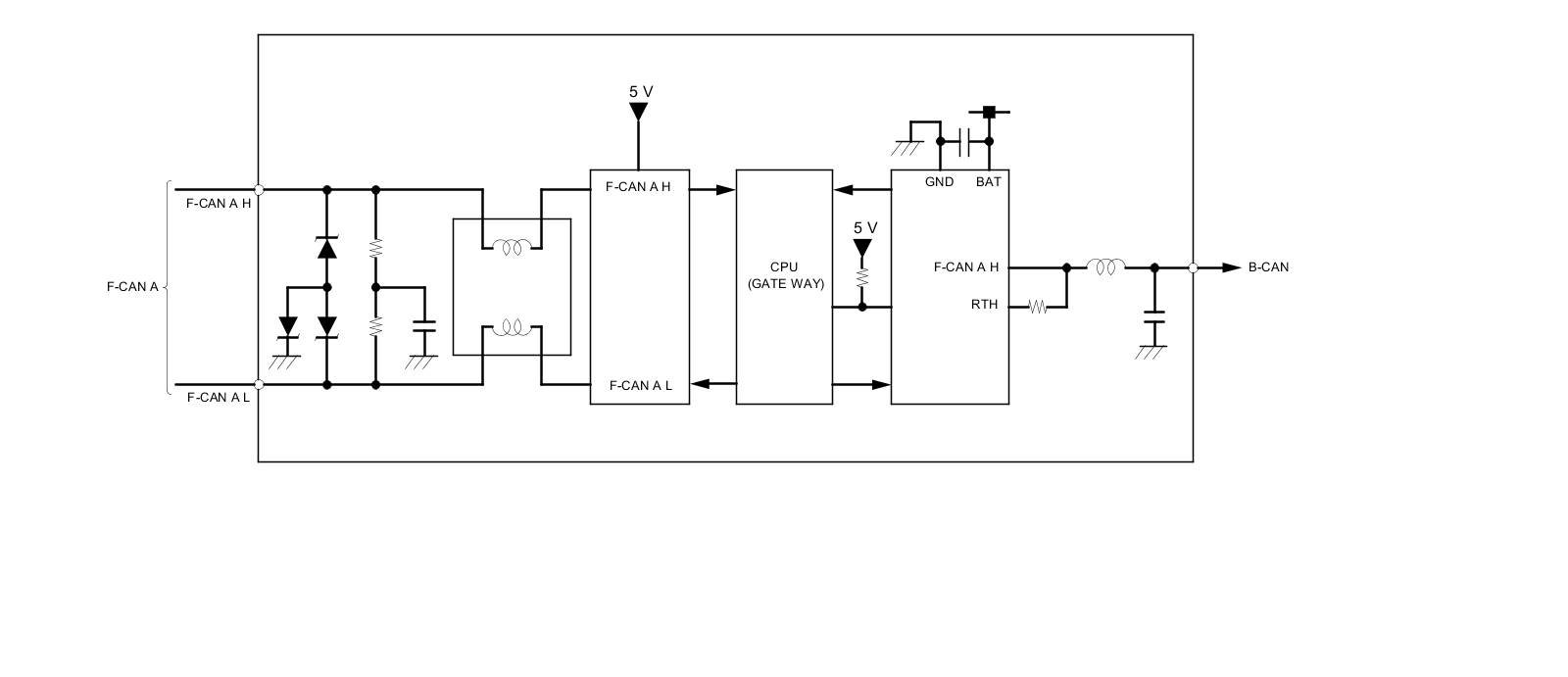
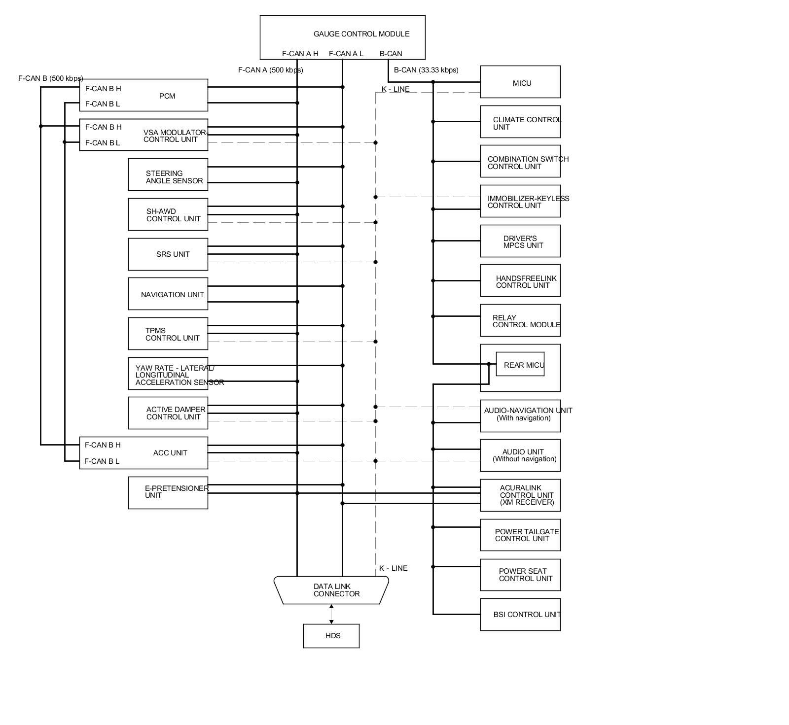
Body Controller Area Network (B-CAN) and Fast Controller Area Network (F-CAN)

The body controller area network (B-CAN) and the fast controller area network (F-CAN) share information between multiple electronic control units (ECUs). B-CAN communication moves at a slower speed (33.33 kbps) for convenience related items and for other functions. F-CAN information moves at a faster speed (500 kbps) for "real time" functions such as fuel and emissions data. To allow both systems to share information, the gauge control module translates and relays the information from B-CAN to F-CAN A and from F-CAN A to B-CAN. This is called the Gateway function.






Gateway Function

The gauge control module acts as a gateway to allow both systems to share information. The gauge control module translates and relays the information from B-CAN to F-CAN A, and from F-CAN A to B-CAN.






Network "Loss of Communication" Error Checking Function

The ECUs on the CAN circuit send messages to each other. If there are any communication malfunctions on the network, the multi-information display (MID) on the gauge control module can indicate the error messages by entering the gauge control module self-diagnostic function Testing and Inspection.






Self-diagnostic Function

By connecting the HDS to the data link connector (DLC), the HDS can retrieve the diagnostic information from the MICU via a diagnostic BUS called the K-LINE. The K-LINE is a separate communication line that is connected to some of the CAN-related ECUs. The MICU is a gateway between the HDS and B-CAN related ECUs, and sends B-CAN diagnostic information to the HDS. When doing a function test with the HDS, the HDS sends an output signal through the K-LINE to the MICU. The MICU either relays the request to another ECU, or commands the function itself.






Wake-up and Sleep Function

The multiplex integrated control system has wake-up and sleep functions to decrease parasitic draw on the battery when the ignition switch is in LOCK (0).

- In the sleep mode, the multiplex integrated control system stops functioning (communication and CPU control) when it is not necessary for the system to operate.
- As soon as any operation is requested (for example, a door is unlocked), the related control units in sleep mode immediately wake up and begin to function.
- When the ignition switch is turned to LOCK (0) with all the doors and the hatch closed, and the driver's door is opened, then closed, there is a delay of about 40 seconds before the control unit goes from the wake-up mode to the sleep mode.
- The sleep mode will not function if any door or the hatch is open, or if a key is in the ignition switch.

NOTE: Sleep and Wake-up Mode Test Multiplex Integrated Control System Sleep and Wake-Up Mode Test.

Fail-safe Function

To prevent improper operation, the MICU has a fail-safe function. In fail-safe mode, the output signal is fixed when any part of the system malfunctions (for example, a faulty control unit or communication line).
Each control unit has a hardware fail-safe function that fixes the output signal when there is a CPU malfunction, and a software fail-safe function that ignores the signal from a malfunctioning control unit, which allows the system to operate normally.

Hardware Fail-safe Control

Fail-safe function

When a CPU problem or an abnormal power supply voltage is detected, the MICU moves to the hardware fail-safe mode, and each system output load is set to the pre-programmed fail-safe value.

Software Fail-safe Control

When any of the data from the B-CAN circuit cannot be received within a specified time, or an unusual combination of data is recognized, the MICU moves to the software fail-safe mode. The data that was not received is forced to a pre-programmed value.

MICU

Power Supply Voltage Monitoring Function

The MICU monitors the power supply voltage (back-up voltage). If the voltage goes below 10 V, the MICU does not store a DTC.






Entry Lights Control System (Ceiling Lights, Ignition Key Light)

The MICU controls the interior lights and ignition key light ON/OFF based on inputs from each switch.






Back-up Lights

The MICU controls the back-up lights based on inputs from each switch.






Turn Signal/Hazard Warning Lights

The MICU controls the turn signal/hazard warning lights based on inputs from each switch.






Collision Detection Signal (CDS)

The MICU controls the door lock actuators based on inputs from SRS signals sent by B-CAN..






Automatic Lighting System*

The MICU controls the automatic lighting system based on inputs from each switch.










Headlight Washer Operation

The MICU controls the headlight washer system based on input from the headlight washer switch.






Key Interlock

The MICU controls the key interlock solenoid based on inputs from each switch.






Power Door Locks (Unlock all doors and tailgate at the same time)*

The MICU controls the door lock actuators based on inputs from each switch.










Power Door Locks (Unlock only the driver's door first)*

The MICU controls the door lock actuators based on inputs from each switch.










Door Lock Response Operation

The MICU controls the door lock actuators based on inputs from the door lock signals.






Keyless Entry System (Unlock all doors and tailgate at the same time)*

The MICU controls the door lock actuators based on inputs from each switch.










Keyless Entry System (Unlock only the driver's door first)*

The MICU controls the door lock actuators based on inputs from each switch.










Answer Back Response Operation

The MICU controls the turn signal lights based on keyless signals sent by B-CAN.






Auto Power Door Locks (LOCK operation)*

The MICU controls the door lock actuators based on inputs from each switch.










Auto Power Door Locks (UNLOCK operation)*

The MICU controls the door lock actuators based on inputs from each switch.










Security Alarm System

The MICU controls the lighting system and the horn based on inputs from each switch.






Prevention of Key Locked Inside Vehicle

The MICU controls the door lock actuators based on inputs from each switch.






Interior Lights Reminder

The MICU controls the interior lights OFF based on inputs from each switch.






Power Mirror Operation

The MICU controls the power mirror based on inputs from each switch.






Rear MICU

Rear Window Defogger Timer Operation

The rear MICU controls the rear window defogger timer based on inputs from each switch.






Rear Window Wiper Operation

The rear MICU controls the rear window wiper motor and washer motor based on inputs from each switch.






Answer Back Response Operation

The rear MICU controls the keyless buzzer based on inputs from the answer back signals.






Fuel Fill Door Opener Operation

The rear MICU controls the fuel fill door based on inputs from the door lock signals.






Tailgate Lights

The rear MICU controls the tailgate lights based on inputs from each switch.






Rear Door Courtesy Lights

The rear MICU controls the rear door courtesy lights based on inputs from each switch.






Relay Control Module

Exterior Lights

The relay control module controls the exterior lights based on inputs from the combination light switch signals.






Daytime Running Lights

The relay control module controls the daytime running lights based on inputs from each switch.






Automatic Lighting System*

The relay control module controls the automatic lighting based on inputs from each switch.










Interior Illuminations*

The relay control module controls the interior illuminations based on inputs from the interior light relay signals.










Exterior Lights Shutoff System*

The relay control module controls the exterior lights shutoff based on inputs from each switch.










Fog lights

The relay control module controls the fog lights based on inputs from the combination light switch signals.






Windshield Wiper/Washer (Normally operation)

The relay control module controls the windshield wiper/washer based on inputs from each switch.






Windshield Wiper (Vehicle Speed Sense)*

The relay control module controls the windshield wiper (vehicle speed sense) based on inputs from each switch.










Rear Window Washer

The relay control module controls the rear window washer based on inputs from the window washer switch.






Security Alarm System

The relay control module controls the security system and the horn based on inputs from the security hood switch.






Security Answer Back*

The relay control module controls the exterior lights and the horn based on inputs from the answer back signals.










Keyless Panic Function

The relay control module controls the keyless PANIC function based on inputs from the PANIC signals.






Headlight Washer

The relay control module controls the headlight washer based on inputs from each switch.






HDS Inputs and Commands

Certain inputs happen so quickly that the HDS can not update fast enough. Hold the switch that is being tested while monitoring the Data List. This should give the HDS time to update the signal on the Data List.
Because the HDS software is updated to support the release for newer vehicles, it is not uncommon to see system function tests that are not supported.
Make sure that the most current software is loaded.

Input:

































Function Test: