Operation CHARM: Car repair manuals for everyone.
Manuals through 2025 now available!

Our trusted friends have launched a new website named LEMON, which has newer manuals. It also contains all the CHARM manuals.

LEMON is the spiritual successor to CHARM, I recommend you try it!

Link: lemon-manuals.la or lemon-manuals.org.ua

(Some people have issue connecting. LEMON is investigating. For now, use Firefox or change your DNS server)

Or, hide this message: temporarily or permanently

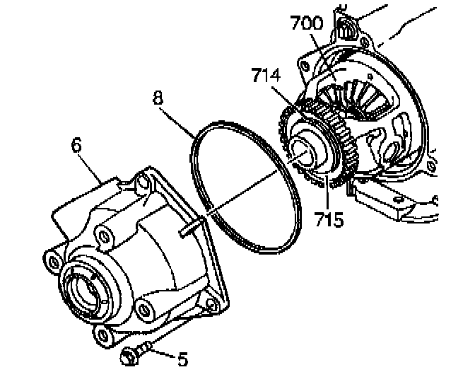
Extension Housing: Service and Repair

Removal Procedure





1. Disconnect the battery ground (negative) cable. Refer to Battery Negative Cable Disconnect/Connect Procedure.
2. Raise and support the vehicle. Refer to Vehicle Lifting.
3. Disconnect the right drive axle from the transaxle. Refer to Wheel Drive Shafts Replacement.
4. Remove the transaxle brace. Refer to Automatic Transmission Mount Frame Bracket Replacement.
5. Remove the vehicle speed sensor. Refer to Vehicle Speed Sensor Replacement.
6. Remove the case extension housing bolts (5).
7. Remove the case extension housing (6) with axle seal and the O-ring (8).





8. Inspect the case extension (6) for the following conditions and replace if necessary:
^ A damaged or porous sealing surface for the case extension seal
^ A damaged or porous sealing surface for the vehicle speed sensor
^ A damaged or porous sealing surface for the right drive axle oil seal
^ A damaged or porous sealing surface for the case extension housing
^ A damaged or worn differential carrier bushing or output shaft bearing
^ Damaged bolt holes
^ A damaged drive axle seal

Installation Procedure





1. If removed, install the drive axle seal. Refer to Front Wheel Drive Shaft Seal Replacement (Left) or Front Wheel Drive Shaft Oil Seal Replacement (Right).
2. Install the case extension housing (6) with the axle seal and the O-ring (8).

Notice: Refer to Fastener Notice in Service Precautions.

3. Install the case extension housing bolts (5).
Tighten
Tighten the case extension housing bolts (5) to 36 Nm (27 ft. lbs.).
4. Install the vehicle speed sensor. Refer to Vehicle Speed Sensor Replacement.
5. Install the transaxle brace. Refer to Automatic Transmission Mount Frame Bracket Replacement.
6. Connect the right drive axle to the transaxle. Refer to Wheel Drive Shafts Replacement.
7. Lower the vehicle.
8. Connect the battery ground (negative) cable. Refer to Battery Negative Cable Disconnect/Connect Procedure in Starting and Charging.

Notice: Refer to Do Not Overfill Transmission in Service Precautions.

9. Adjust the fluid level.
10. Inspect for completion of the repairs.
11. Inspect for fluid leaks.