Operation CHARM: Car repair manuals for everyone.
Manuals through 2025 now available!

Our trusted friends have launched a new website named LEMON, which has newer manuals. It also contains all the CHARM manuals.

LEMON is the spiritual successor to CHARM, I recommend you try it!

Link: lemon-manuals.la or lemon-manuals.org.ua

(Some people have issue connecting. LEMON is investigating. For now, use Firefox or change your DNS server)

Or, hide this message: temporarily or permanently

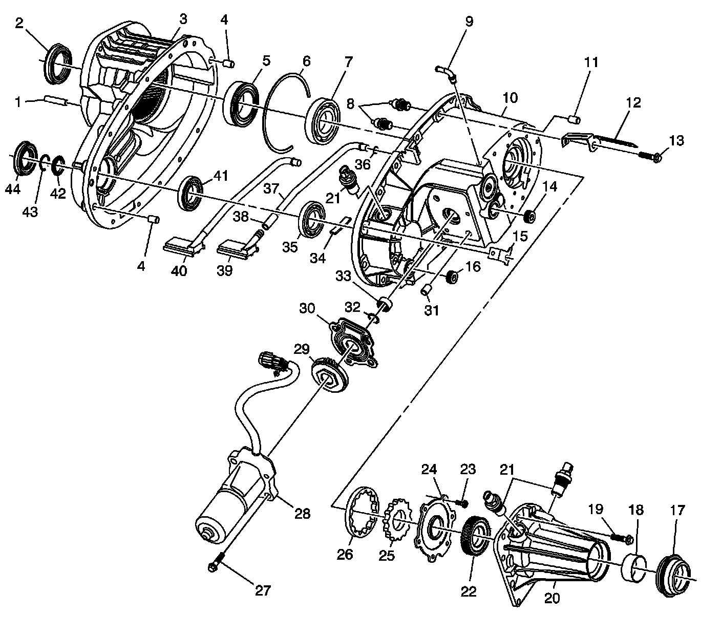
NVG 226-NP8 - Transfer Case



Transfer Case Disassembled View

Case Components

Case Components:




1 - Adapter Stud
2 - Input Shaft Seal
3 - Front Case Half
4 - Location Pin
4 - Location Pin
5 - Front Input Bearing
6 - High/Low Internal Gear Retaining Ring
7 - Rear Output Rear Bearing
8 - Control Lever Studs
9 - Vent Pipe
10 - Rear Case Half
11 - Location Pin
12 - Wiring Harness Bracket
13 - Case Half Bolt
14 - Oil Fill Plug
15 - Bracket
16 - Oil Drain Plug
17 - Rear Output Shaft Seal
18 - Rear Extension Bushing
19 - Rear Extension Bolt
20 - Rear Extension
21 - Vehicle Speed Sensor
21 - Vehicle Speed Sensors
22 - Output Shaft Speed Reluctor Wheel
23 - Oil Pump Cover Bolt
24 - Oil Pump Cover
25 - Oil Pump Drive Gear
26 - Oil Pump Driven Gear
27 - Encoder Motor Bolt
28 - Encoder Motor
29 - Encoder Sensor
30 - Insulator
31 - Location Pin
32 - Actuator Lever Shaft Retaining Ring
33 - Actuator Lever Shaft Bearing
34 - Chip Collector Magnet
35 - Front Output Shaft Rear Bearing
36 - Oil Pump Suction Pipe Seal O-Ring
37 - Oil Pump Suction Pipe, 1st Design
38 - Oil Pump Suction Hose, 1st Design
39 - Oil Pump Screen, 1st Design
40 - Oil Pump Suction Pipe Assembly, 2nd Design
41 - Front Output Shaft Front Bearing
42 - Front Output Shaft Dust Seal
43 - Front Output Shaft Ring
44 - Front Output Shaft Seal

Internal Components

Internal Components:




1 - High/Low Planetary Thrust Washer - Front
2 - High/Low Planetary Carrier
3 - High/Low Planetary Thrust Washer - Rear
4 - Input Shaft Gear
5 - Input Shaft Bore Seal
6 - Input Gear Thrust Bearing
7 - Range Sleeve
8 - Drive Sprocket Retaining Ring
9 - Drive Sprocket
10 - Drive Chain
11 - Rear Output Shaft
12 - Clutch Lever
13 - Shift Shaft Link Pin
14 - Shift Detent Lever
15 - Control Actuator Lever Shaft
16 - Front Output Shaft Speed Reluctor Wheel
17 - Front Output Shaft
18 - Driven Sprocket
19 - Driven Sprocket Retaining Ring
20 - Shift Fork Shaft
21 - Shift Fork Spring Retainer
22 - Shift Fork Spring
23 - Range Shift Fork Control Pad
24 - High/Low Shift Fork
25 - Shift Fork Spring
26 - Shift Fork Spring Retainer

Rear Output Shaft Assembly

Rear Output Shaft Assembly:




1 - Clutch Retaining Ring
2 - Rear Output Shaft Thrust Washer
3 - Clutch Housing
4 - Clutch Housing Bearing
5 - Rear Output Shaft
6 - Clutch Hub
7 - Clutch Retaining Ring
8 - Clutch Pressure Plate - Outer
9 - Clutch Pressure Plate - Inner
10 - Clutch Spring
11 - Clutch Pressure Plate - Apply
12 - Clutch Pressure Plate Bearing
13 - Clutch Inner Plate
14 - Clutch Pressure Plate Bearing Hub Retaining Ring