Operation CHARM: Car repair manuals for everyone.
Manuals through 2025 now available!

Our trusted friends have launched a new website named LEMON, which has newer manuals. It also contains all the CHARM manuals.

LEMON is the spiritual successor to CHARM, I recommend you try it!

Link: lemon-manuals.la or lemon-manuals.org.ua

(Some people have issue connecting. LEMON is investigating. For now, use Firefox or change your DNS server)

Or, hide this message: temporarily or permanently

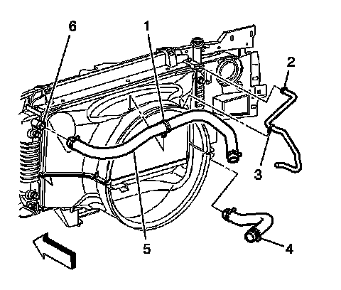
Radiator Outlet Hose Replacement



Radiator Outlet Hose Replacement (LR4, LM7, LQ4)

Tools Required

J 38185 Hose Clamp Pliers

Removal Procedure

1. Drain the cooling system.
2. Remove the clamp at the radiator outlet using the J 38185.
3. Remove the radiator outlet hose clamp at the engine using the J 38185.
4. Remove the radiator outlet hose clamp at the coolant recovery reservoir using the J 38185.
5. Remove the radiator outlet hose from the coolant recovery reservoir.
6. Remove the radiator outlet hose from the radiator.
7. Remove the radiator outlet hose from the engine.




8. Remove the radiator outlet hose (4).

Installation Procedure




1. Install the radiator outlet hose (4).
2. Install the radiator outlet hose to the engine.
3. Install the radiator outlet hose to the radiator.
4. Install the radiator outlet hose to the coolant recovery reservoir.
5. Install the radiator outlet hose clamp to the coolant recovery reservoir using the J 38185.
6. Install the radiator outlet hose clamp to the engine using the J 38185.
7. Install the radiator outlet clamp to the radiator outlet using the J 38185.
8. Fill the cooling system.