Operation CHARM
: Car repair manuals for everyone.
Home
>>
Chevrolet
>>
2008
>>
Aveo L4-1.6L
>>
Repair and Diagnosis
>>
Diagrams
>>
Electrical Diagrams
>>
Transmission Control Systems
>>
Notchback
Manuals through 2025 now available!
Our trusted friends have launched a new website named LEMON, which has newer manuals. It also contains all the CHARM manuals.
LEMON is the spiritual successor to CHARM, I recommend you try it!
Link:
lemon-manuals.la
or
lemon-manuals.org.ua
(Some people have issue connecting. LEMON is investigating. For now, use Firefox or change your DNS server)
Or, hide this message:
temporarily
or
permanently
Notchback
Automatic Transmission Controls Schematics (Notchback)
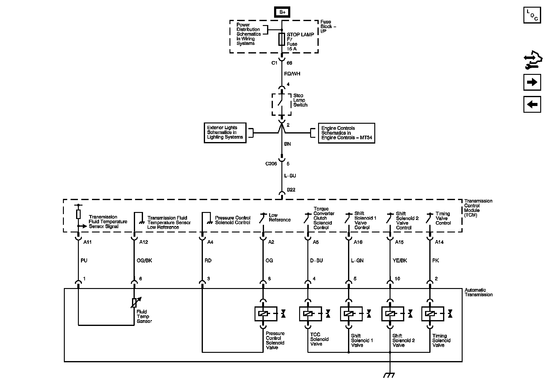
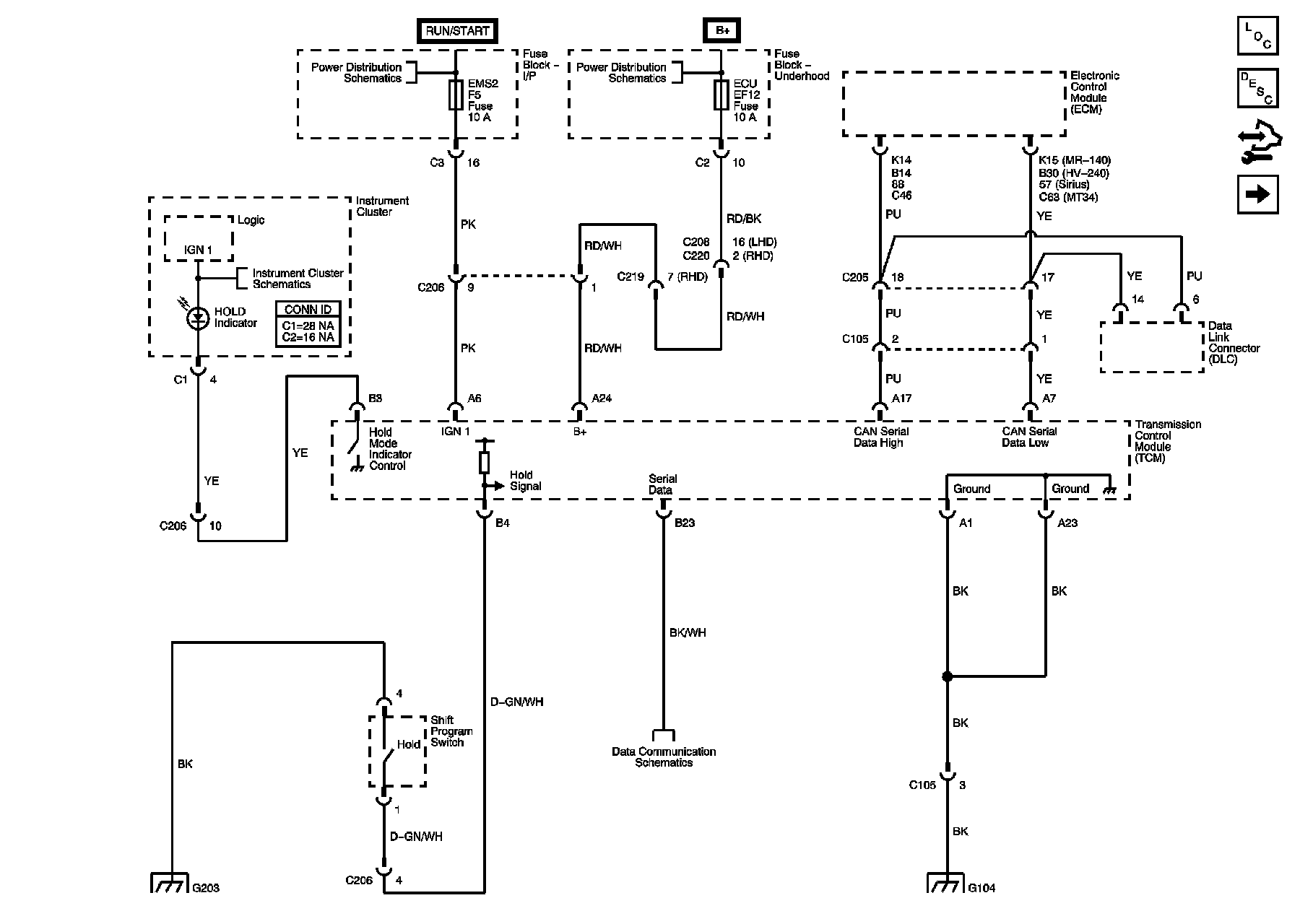
Transmission Control Module
Pressure, TCC, Shift, Timing Solenoid Valves and TFT Sensor
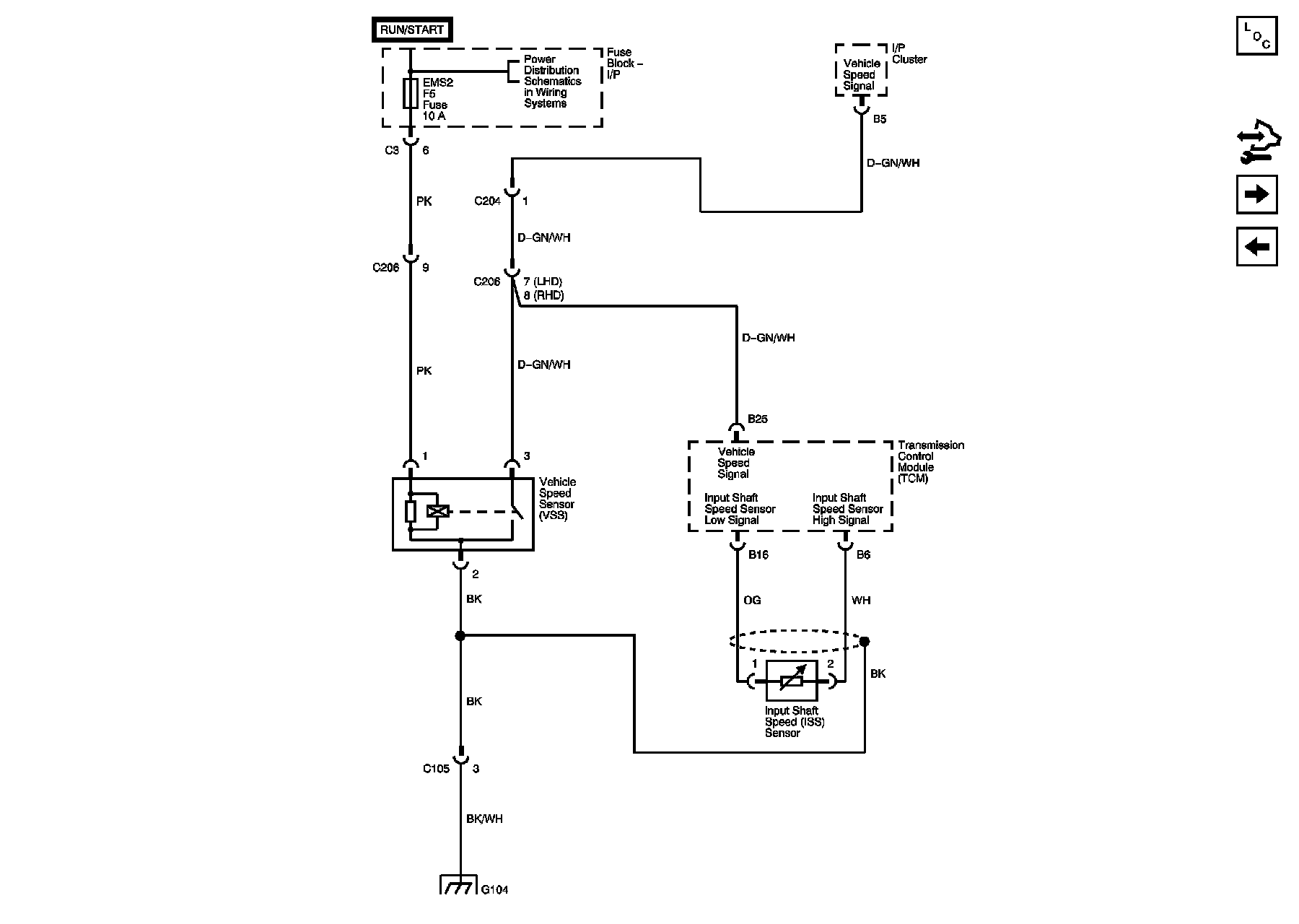
Vehicle and Input Shaft Speed Sensors
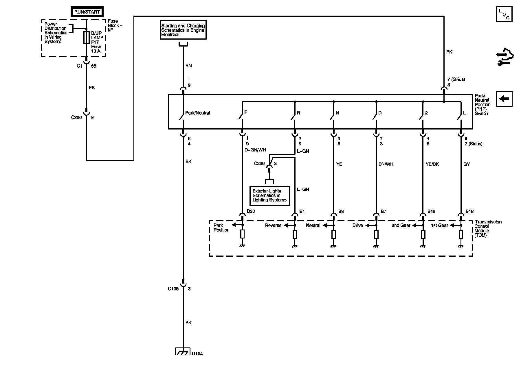
Park Neutral Position (PNP)