Operation CHARM: Car repair manuals for everyone.
Manuals through 2025 now available!

Our trusted friends have launched a new website named LEMON, which has newer manuals. It also contains all the CHARM manuals.

LEMON is the spiritual successor to CHARM, I recommend you try it!

Link: lemon-manuals.la or lemon-manuals.org.ua

(Some people have issue connecting. LEMON is investigating. For now, use Firefox or change your DNS server)

Or, hide this message: temporarily or permanently

Transmission Replacement



Transmission Replacement (RWD)

Tools Required

J 21366 Converter Holding Strap

Removal Procedure

1. Ensure the vehicle is in the PARK position.
2. Remove the filler tube. Refer to Transmission Fluid Filler Tube and Seal Replacement (2.9L and 3.7L) (Service and Repair) .
3. Drain the transmission fluid if necessary. Refer to Automatic Transmission Fluid and Filter Replacement (Removal and Replacement) .
4. Remove the rear propeller shaft. Refer to One-Piece Propeller Shaft Replacement (One-Piece Propeller Shaft Replacement) or Two-Piece Propeller Shaft Replacement (Two-Piece Propeller Shaft Replacement)





Important: Do not pull on the boot portion of the cable.


5. Complete the following in order to disconnect the range selector cable (3) from the transmission range selector lever ball stud.

1. Insert a flat-bladed tool between the range selector cable end (5) and the range selector lever (1).
2. Pry the range selector cable end (5) away from the range selector lever (1).

6. Remove the retainer (4) from the range selector cable (3).
7. Push the range selector cable locking tabs inward toward each other to release from the bracket (2).




8. Disconnect the following engine wiring harness electrical connectors:

* The heated oxygen sensor (6)
* The transmission main connector (5)
* The vehicle speed sensor (VSS) (1)

9. Remove the screw (4) securing the engine wiring harness (3) to the right side of the transmission, and position the harness over the transmission.




10. Disconnect the park/neutral back up switch electrical connector (3).
11. Remove the screw (2) securing the engine wiring harness (1) to the left side of the transmission, and position the wiring harness aside.




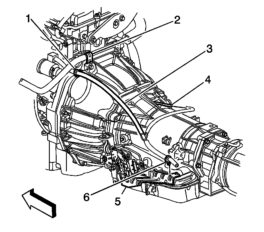
12. Disconnect the transmission vent hose retainer (1) from the heater pipe bracket (2).




13. Remove the nuts (2) securing the fuel hose/pipe bracket (1) to the transmission.
14. Disconnect the fuel hose/pipe retainer (4) from the range selector cable bracket (3), and position aside the fuel hose/pipe bundle.




15. Remove the inspection plug (3) from the transmission (1).
16. Mark the torque converter to flexplate/flywheel orientation to ensure proper realignment.
17. Remove the engine protection shield in order to access the harmonic balancer bolt. Refer to Engine Protection Shield Replacement (Service and Repair) .




18. Remove the service slot plug.
19. Repeat the following steps for all 3 torque converter bolts:

1. Rotate the harmonic balancer center bolt clockwise ONLY, in order to access the torque converter bolt through the service slot.
2. Remove the torque converter bolt using one of the following:

- 18 mm crowfoot wrench
- Short T50 TORX bit

20. Place an oil pan under the transmission fluid cooler pipes.
21. Disconnect the transmission oil cooler pipes from the transmission ONLY. Refer to Transmission Fluid Cooler Hose/Pipe Replacement (Service and Repair) .
22. Plug the open outlet ports to prevent fluid loss and contamination.




23. Support and secure the transmission using a suitable transmission jack.
24. Remove the transmission crossmember. Refer to Transmission Support Crossmember Replacement (2WD) (Transmission Support Crossmember Replacement (2WD)).




25. Remove the 9 transmission mounting bolts.




26. Remove the remaining transmission mounting bolts (2).





Important: Ensure clearance is maintained between the transmission and the following:


* The catalytic converter

* The engine wiring harness

* The fuel hose/pipe brackets

* The heater pipe

* The transmission oil cooler pipes


27. Using the transmission jack, carefully lower the transmission from the vehicle.




28. Install the J 21366 onto the transmission bell housing to retain the torque converter.
29. Perform the flush and flow test on the automatic transmission oil cooler. Refer to Transmission Fluid Cooler Flushing and Flow Test (J 45096) (Automatic Transmission Oil Cooler Flushing and Flow Test (J 45096))Transmission Fluid Cooler Flushing and Flow Test (J 35944-A) (Automatic Transmission Oil Cooler Flushing and Flow Test (J 35944-A)) .

Installation Procedure




1. Remove the J 21366 from the transmission.
2. Ensure the torque converter is fully engaged with the transmission oil pump.





Important: Ensure clearance is maintained between the transmission and the following:


* The catalytic converter

* The engine wiring harness

* The fuel hose/pipe brackets

* The heater pipe

* The transmission oil cooler pipes


3. Using the transmission jack, carefully raise the transmission to the engine.




4. Align the transmission with the engine dowels (1).

Notice: Refer to Fastener Notice (Fastener Notice) .

Important: Ensure the torque converter turns freely while tightening the transmission mounting bolts.


5. Install the 2 transmission mounting bolts (2).

Tighten the transmission mounting bolts to 50 N.m (37 lb ft).





Important:
* Ensure the studded mounting bolts (2) are located in the correct position.

* The heater pipe (1) must be secured with the 2 upper mounting bolts.


6. Install the remaining transmission mounting bolts.

Tighten the transmission mounting bolts to 50 N.m (37 lb ft).

7. Install the transmission crossmember. Refer to Transmission Support Crossmember Replacement (2WD) (Transmission Support Crossmember Replacement (2WD)).
8. Remove the transmission jack from under the vehicle.
9. Connect the transmission oil cooler pipes to the transmission. Refer to Transmission Fluid Cooler Hose/Pipe Replacement (Service and Repair) .
10. Align the torque converter to flexplate/flywheel orientation marks made during the removal procedure.
11. Repeat the following steps for all 3 torque converter bolts:

1. Rotate the harmonic balancer center bolt clockwise ONLY, in order to access the torque converter bolt holes in the flexplate/flywheel through the service slot.
2. To aid in alignment of the torque converter to the flexplate/flywheel. Install all 3 torque converter bolts before fully tightening using one of the following:

Tighten the torque converter bolts to 60 N.m (44 lb ft).

- 18 mm crowfoot wrench
- Short T50 TORX bit




12. Install the inspection plug (3) to the transmission (1).




13. Install the service slot plug.




14. Install the nuts (2) securing the fuel hose/pipe bracket (1) to the transmission.

Tighten the fuel hose/pipe bracket nuts to 20 N.m (15 lb ft).

15. Connect the fuel hose/pipe retainer (4) to the range selector cable bracket (3).




16. Connect the transmission vent hose retainer (1) to the heater pipe bracket (2).




17. Install the screw (1) securing the engine wiring harness (2) to the left side of the transmission.

Tighten the engine wiring harness retainer to transmission screw to 9 N.m (80 lb in).

18. Connect the park/neutral back up switch electrical connector (3).
19. Lay the engine wiring harness over the transmission.




20. Connect the following engine wiring harness electrical connectors:

* The heated oxygen sensor (6)
* The transmission main connector (5)
* The vehicle speed sensor (VSS) (1)

21. Install the screw (4) securing the engine wiring harness (3) to the right side of the transmission.

Tighten the engine wiring harness retainer to transmission screw to 9 N.m (80 lb in).




22. Install the range selector cable (3) to the bracket (2).
23. Install the retainer (4) to the range selector cable (3).
24. Adjust the automatic transmission range selector cable. Refer to Range Selector Lever Cable Adjustment (Adjustments) .
25. Install the rear propeller shaft. Refer to One-Piece Propeller Shaft Replacement (One-Piece Propeller Shaft Replacement) or Two-Piece Propeller Shaft Replacement (Two-Piece Propeller Shaft Replacement) .
26. Install the engine protection shield. Refer to Engine Protection Shield Replacement (Service and Repair) .
27. Install the filler tube. Refer to Transmission Fluid Filler Tube and Seal Replacement (2.9L and 3.7L) (Service and Repair) .
28. Fill the transmission fluid if necessary. Refer to Automatic Transmission Fluid and Filter Replacement (Removal and Replacement) .
29. Lower the vehicle.

Transmission Final Test and Inspection

Complete the following procedure after the transmission is installed in the vehicle:

1. With the ignition OFF or disconnected, crank the engine several times. Listen for any unusual noises or evidence that any parts are binding.
2. Place transmission in neutral, start the engine and listen for any unusual noises or evidence that any parts are binding.
3. While the engine continues to idle raise and support the vehicle. Refer to Lifting and Jacking the Vehicle (Service and Repair) .
4. Perform a final inspection for the proper fluid level. Refer to Transmission Fluid Check (Testing and Inspection) .
5. Lower the vehicle.

Important: It is recommended that transmission adaptive pressure (TAP) information be reset.


Resetting the TAP values using a scan tool will erase all learned values in all cells. As a result, The ECM, PCM or TCM will need to relearn TAP values. Transmission performance may be affected as new TAP values are learned.


6. Reset the TAP values. Refer to Transmission Adaptive Functions (Transmission Adaptive Functions) .
7. Road test the vehicle.