Operation CHARM: Car repair manuals for everyone.
Manuals through 2025 now available!

Our trusted friends have launched a new website named LEMON, which has newer manuals. It also contains all the CHARM manuals.

LEMON is the spiritual successor to CHARM, I recommend you try it!

Link: lemon-manuals.la or lemon-manuals.org.ua

(Some people have issue connecting. LEMON is investigating. For now, use Firefox or change your DNS server)

Or, hide this message: temporarily or permanently

36. Engine Block Disassemble



Engine Block Disassemble





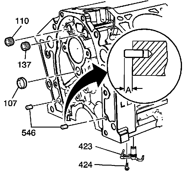
Notice: Maximum gasket performance is achieved when using new fasteners, which contain a thread-locking patch. If the fasteners are not replaced, a thread locking chemical must be applied to the fastener threads. Failure to replace the fasteners or apply a thread-locking chemical MAY reduce gasket sealing capability.

1. Remove the camshaft rear bearing hole plug.




2. Remove the rear oil gallery plugs (102, 103).




3. Remove the front oil gallery plugs (107, 110, 137).
4. Remove the engine front cover locating pins (546).




5. Remove the engine block plug.
6. Remove the transmission locating pins (A).




7. Remove the knock sensors.




8. Remove the engine oil pressure indicator switch.