Operation CHARM: Car repair manuals for everyone.
Manuals through 2025 now available!

Our trusted friends have launched a new website named LEMON, which has newer manuals. It also contains all the CHARM manuals.

LEMON is the spiritual successor to CHARM, I recommend you try it!

Link: lemon-manuals.la or lemon-manuals.org.ua

(Some people have issue connecting. LEMON is investigating. For now, use Firefox or change your DNS server)

Or, hide this message: temporarily or permanently

Shift Interlock Solenoid: Service and Repair



Automatic Transmission Shift Lock Actuator Replacement

Removal Procedure

1. Remove the steering column. Refer to Steering Column Replacement (Steering Column Replacement).
2. Remove the trim covers from the steering column. Refer to Steering Column Trim Covers Replacement (Steering Column Trim Covers Replacement).




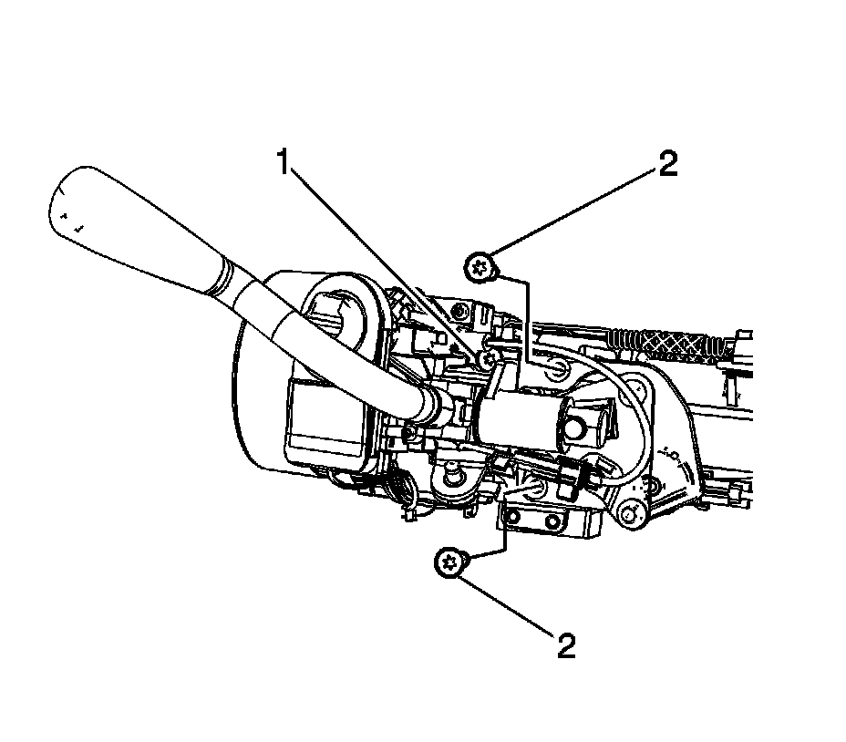
3. Remove the linear shift front bolts (2).




4. Loosen the liner shift rear bolt (1).
5. Rotate the linear shift assembly (2) down to access the shift lock actuator screws.




6. Disconnect the shift lock actuator electrical connector (1).
7. Remove the shift lock actuator screws (3).
8. Remove the shift lock actuator (2) from the linear shift assembly.

Installation Procedure




1. Install the shift lock actuator (2) to the linear shift assembly.

Notice: Refer to Fastener Notice (Fastener Notice).

2. Install the shift lock actuator screws (3).

Tighten the screws to 2 N.m (18 lb in).

3. Connect the shift lock actuator electrical connector (1).




4. Rotate the linear shift assembly (2) up to align the linear shift assembly bolt holes.




5. Install the linear shift front bolts (2).

Tighten the bolts (1, 2) to 10 N.m (89 lb in).

6. Install the steering column. Refer to Steering Column Replacement (Steering Column Replacement).
7. Install the trim covers to the steering column. Refer to Steering Column Trim Covers Replacement (Steering Column Trim Covers Replacement).