Operation CHARM: Car repair manuals for everyone.
Manuals through 2025 now available!

Our trusted friends have launched a new website named LEMON, which has newer manuals. It also contains all the CHARM manuals.

LEMON is the spiritual successor to CHARM, I recommend you try it!

Link: lemon-manuals.la or lemon-manuals.org.ua

(Some people have issue connecting. LEMON is investigating. For now, use Firefox or change your DNS server)

Or, hide this message: temporarily or permanently

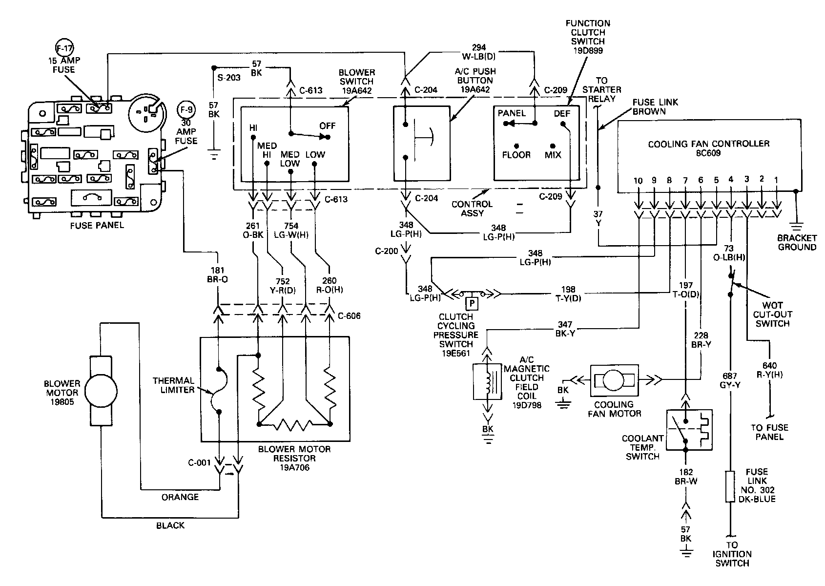
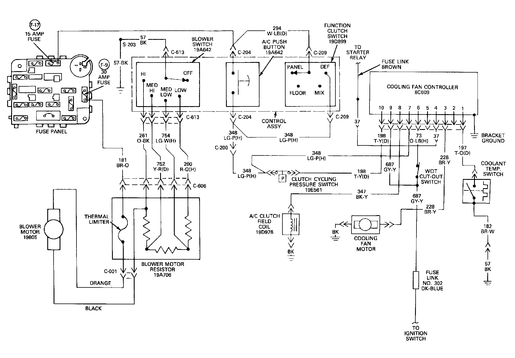
With Air Conditioning

DIAGNOSIS

Cooling Fan - With Fan Controller

Each cooling fan controller has the part number stamped on the housing or on the mounting bracket to identify the controller. It is important that the correct controller be installed for proper operation. Locate the correct cooling fan controller diagnosis procedure and wiring diagram. Then, determine the position (open or closed) of each switch in the system (listed at top of diagnosis chart). Then, locate the appropriate row of the diagnosis chart to correspond with the switch positions. Follow the row to the right to determine if the letter F appears in that row. An E in the column at the right indicates that the component listed at the top of that column should be energized for the switch positions.

If the position of a switch cannot be determined, disconnect the connector from the switch. This will be the same as an open switch in the circuit. To check a switch for proper operation, disconnect the connector and connect a self-powered test lamp across the switch. Then, cycle the switch. The test lamp should glow when the switch closes and should go out when the switch opens.

Electrical Diagram:






Diagnosis Chart:






1.9L Engine, ATX With A/C


Electrical Diagram:






Diagnosis Chart:






1.9L Engine, MTX With A/C

Cooling Fan Controller Diagnosis

If it is suspected that the cooling fan controller is not operating properly, diagnosis of the controller can be performed by taking voltage/continuity readings at the controller connector with the connector plugged into the controller. The readings should be made during the following three tests:

Test 1: Ignition Switch In OFF:






Test 2: Ignition Switch In RUN, Engine And A/C OFF:






Test 3: Ignition Switch In RUN, Engine Running And A/C ON:






1.9L Engine, ATX Without EFI

Test 1: Ignition Switch In OFF:






Test 2: Ignition Switch In RUN, Engine And A/C OFF:






Test 3: Ignition Switch In RUN, Engine Running And A/C ON:






1.9L lv Engine MTX With A/C

The reading should be obtained at the indicated connector pins. If the indicated voltage/continuity reading is not present, refer to the system schematics in this Section and to the diagnostic charts under System Component Diagnosis to determine whether the problem is inside the controller or elsewhere in the system.

Service Component Diagnosis

Once it has been determined that the cooling fan controller is not at fault, the following diagnostic charts can be used to check the rest of the cooling fan system to pinpoint the problem.

Steps 1 - 5:






Steps 6 - 11:






Steps 12 - 14:






Escort/Lynx MTX With A/C

Steps 1 - 6:






Steps 7 - 11:






Steps 12 - 14:






Escort/Lynx ATX, EFI, With A/C

NOTE: Indicated voltages in the 50 States and Canada procedures can vary, depending on the type of meter used.