Engine Controls
Electronic Engine Controls:
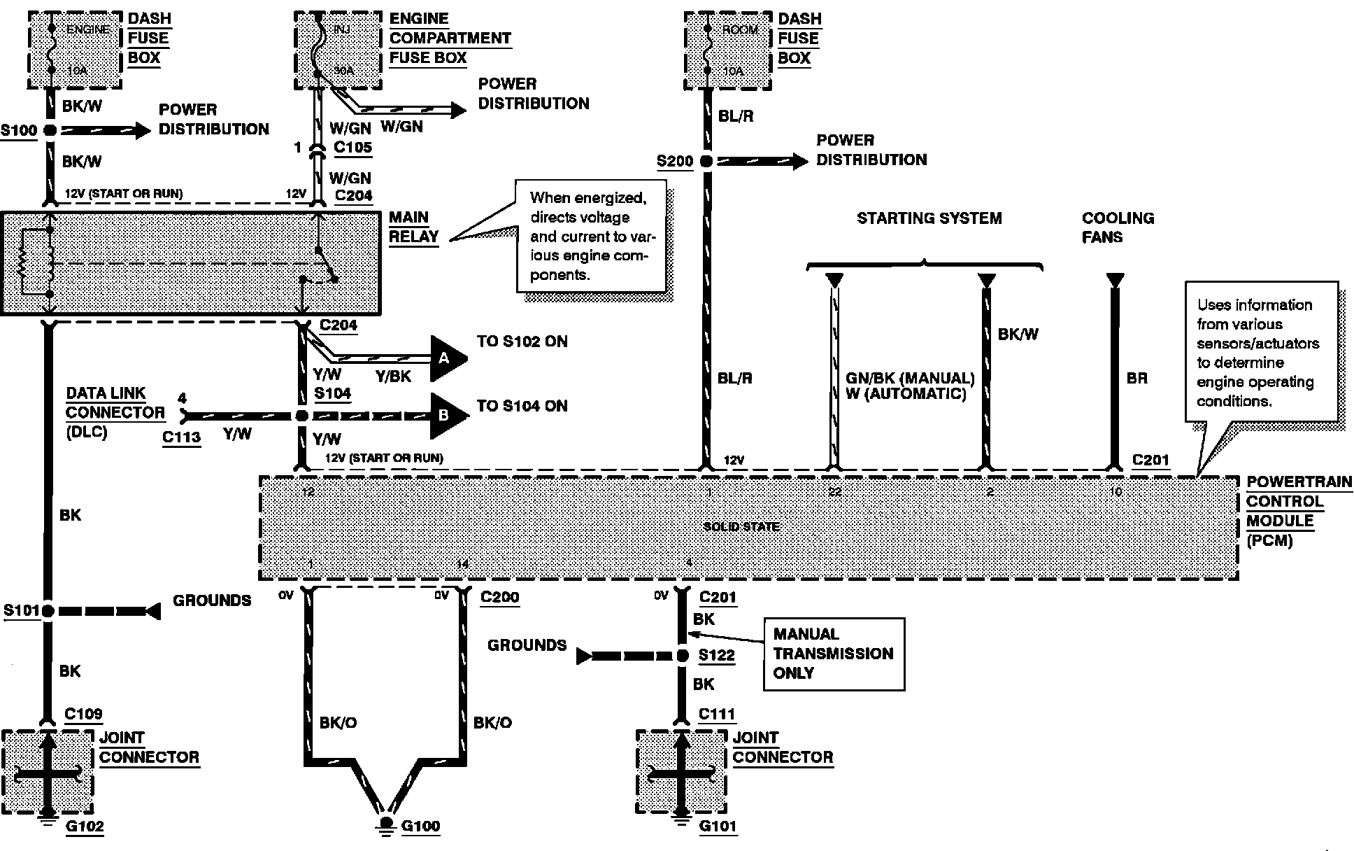
DASH FUSE BOX
ENGINE COMPARTMENT FUSE BOX
JOINT CONNECTOR
MAIN RELAY
Electronic Engine Controls:
CANISTER PURGE (CANP) SOLENOID
FUEL PUMP RELAY
[1][2]FUEL PUMP/FUEL GAUGE SENDER
IDLE AIR CONTROL(IAC) VALVE
INERTIA FUEL SHUTOFF SWITCH
JUNCTION CONNECTOR
Electronic Engine Controls:
FUEL INJECTOR
Electronic Engine Controls:
A/C CONDENSER FAN SWITCH
BRAKE ON/OFF (BOO) SWITCH
DASH FUSE BOX
EGR CONTROL SOLENOID
EGR VENT SOLENOID
JOINT CONNECTOR
MASS AIR FLOW (MAF) SENSOR
POWER STEERING PRESSURE (PSP) SWITCH
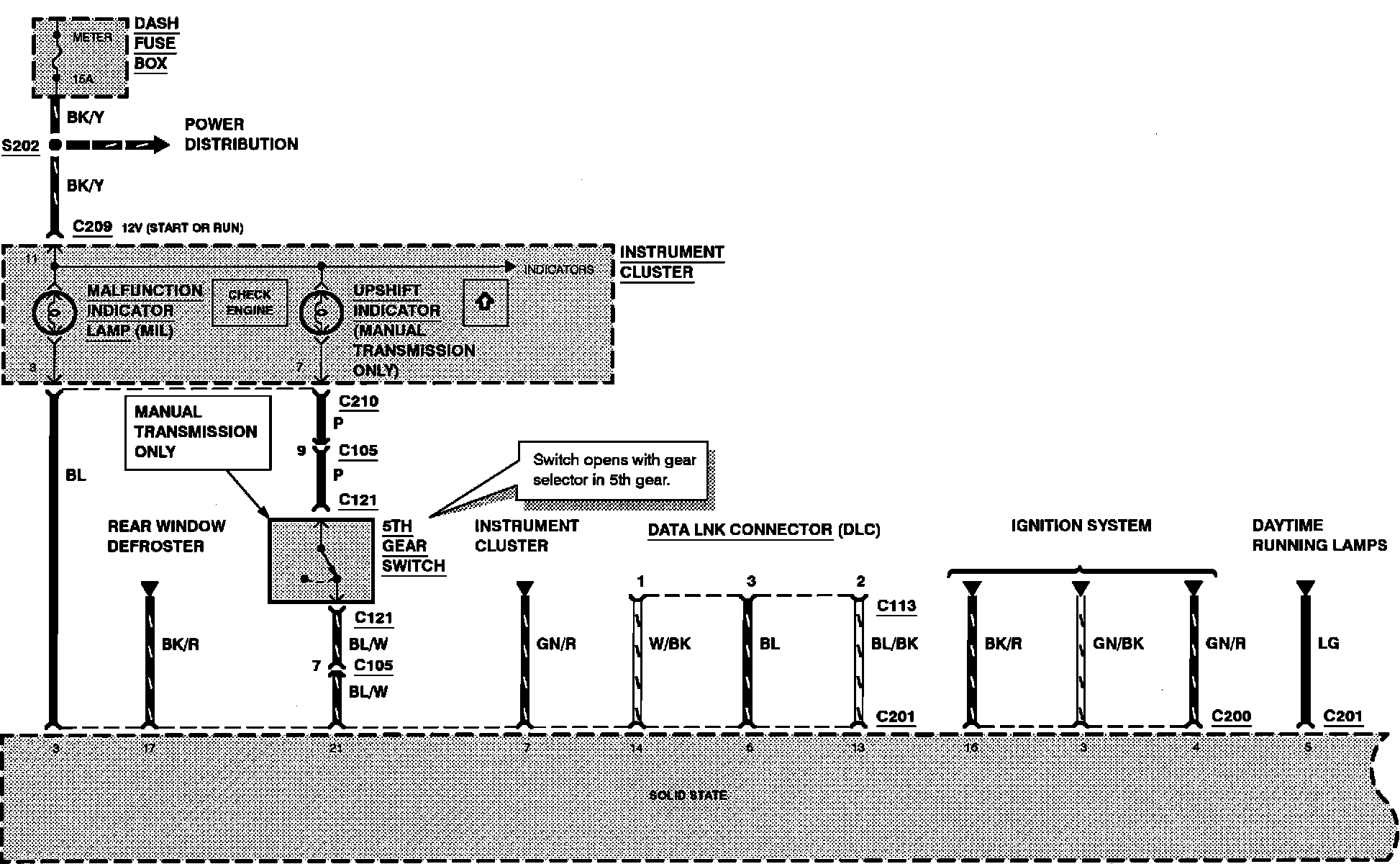
Electronic Engine Controls:
5TH GEAR SWITCH
DASH FUSE BOX
Electronic Engine Controls:
EGR VALVE POSITION SENSOR
ENGINE COOLANT TEMPERATURE (ECT) SENSOR
INTAKE AIR TEMPERATURE (IAT) SENSOR
THROTTLE POSITION (TP) SENSOR
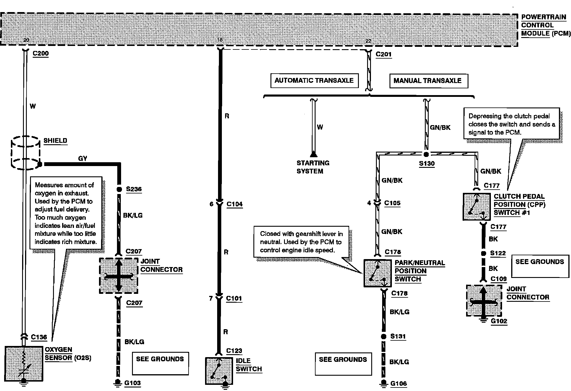
Electronic Engine Controls:
CLUTCH PEDAL POSITION (CPP) SWITCH
IDLE SWITCH
JOINT CONNECTOR
OXYGEN SENSOR (O2S)
[1][2]PARK/NEUTRAL POSITION SWITCH