Operation CHARM: Car repair manuals for everyone.
Manuals through 2025 now available!

Our trusted friends have launched a new website named LEMON, which has newer manuals. It also contains all the CHARM manuals.

LEMON is the spiritual successor to CHARM, I recommend you try it!

Link: lemon-manuals.la or lemon-manuals.org.ua

(Some people have issue connecting. LEMON is investigating. For now, use Firefox or change your DNS server)

Or, hide this message: temporarily or permanently

Engine Controls

Electronic Engine Controls (Part 1 Of 7):





MAIN RELAY

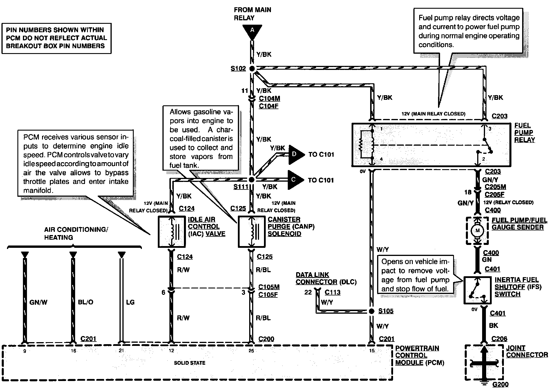
Electronic Engine Controls (Part 2 Of 7):





CANISTER PURGE SOLENOID
FUEL PUMP RELAY
IDLE AIR CONTROL VALVE
INERTIA FUEL SHUTOFF SWITCH

Electronic Engine Controls (Part 3 Of 7):





FUEL INJECTOR #1
FUEL INJECTOR #2
FUEL INJECTOR #3
FUEL INJECTOR #4

Electronic Engine Controls (Part 4 Of 7):





A/C CONDENSER FAN SWITCH
BRAKE ON/OFF SWITCH
EGR CONTROL SOLENOID
EGR VENT SOLENOID
MASS AIR FLOW SENSOR
POWER STEERING PRESSURE SWITCH

Electronic Engine Controls (Part 5 Of 7):





5TH GEAR SWITCH
MALFUNCTION INDICATOR LAMP
UPSHIFT INDICATOR

Electronic Engine Controls (Part 6 Of 7):





EGR VALVE POSITION SENSOR
ENGINE COOLANT TEMPERATURE SENSOR
INTAKE AIR TEMPERATURE SENSOR
THROTTLE POSITION SENSOR

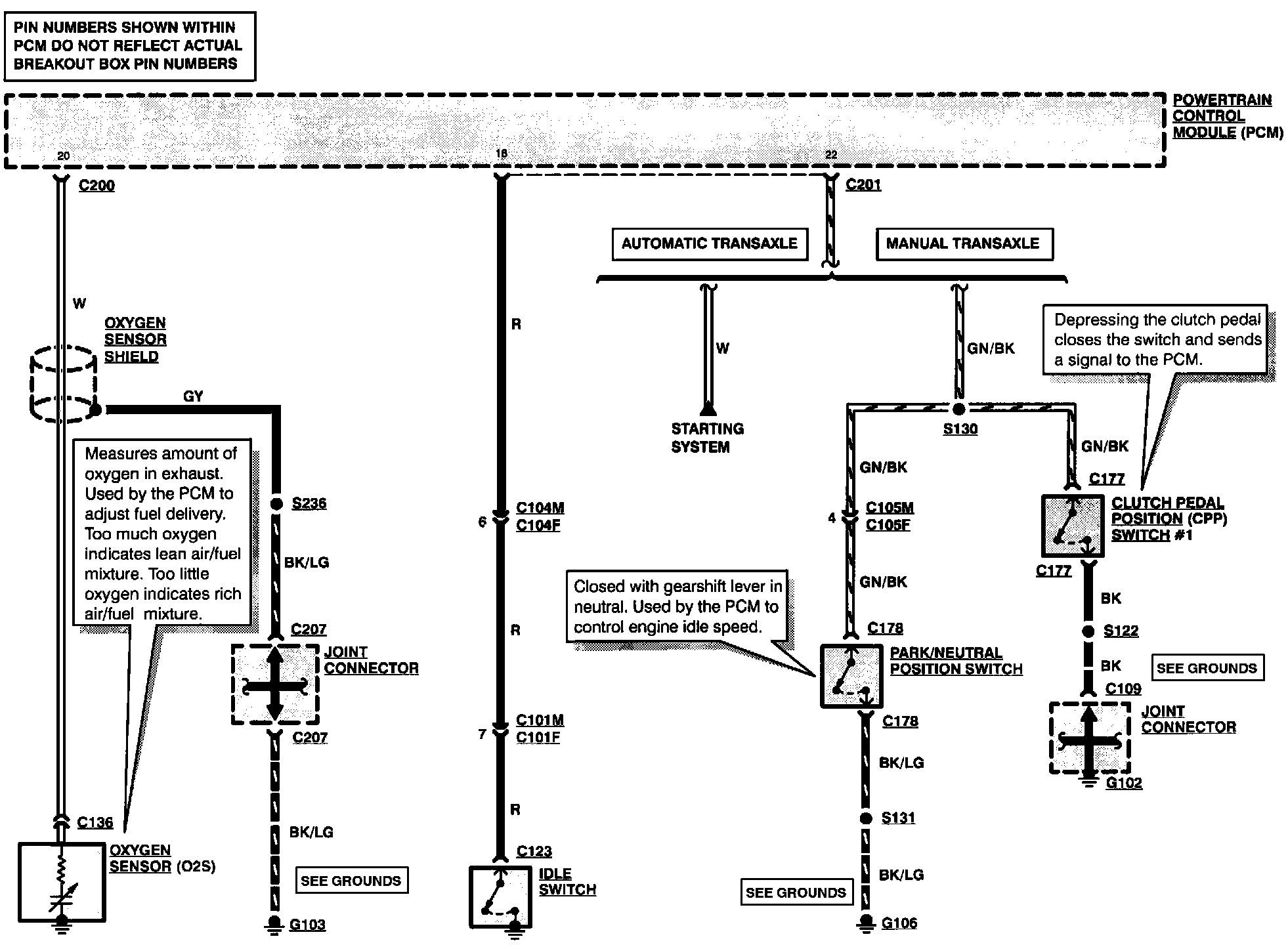
Electronic Engine Controls (Part 7 Of 7):





CLUTCH PEDAL POSITION SWITCH #1
IDLE SWITCH
OXYGEN SENSOR
[1][2]PARK/NEUTRAL POSITION SWITCH