Operation CHARM: Car repair manuals for everyone.
Manuals through 2025 now available!

Our trusted friends have launched a new website named LEMON, which has newer manuals. It also contains all the CHARM manuals.

LEMON is the spiritual successor to CHARM, I recommend you try it!

Link: lemon-manuals.la or lemon-manuals.org.ua

(Some people have issue connecting. LEMON is investigating. For now, use Firefox or change your DNS server)

Or, hide this message: temporarily or permanently

Central Timer Module

DETAILED DIAGRAMS

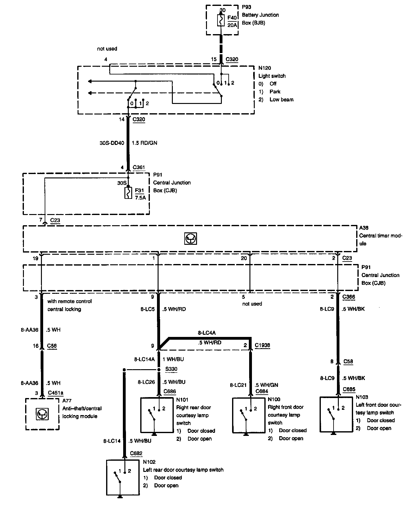
Diagram 419-10-00-1:






Anti-Theft/Central Locking Module
Central Junction Box
Central Timer Module
Courtesy Lamp Relay
Fuse F31
Instrument Cluster
Light Switch
Seat Belt Indicator

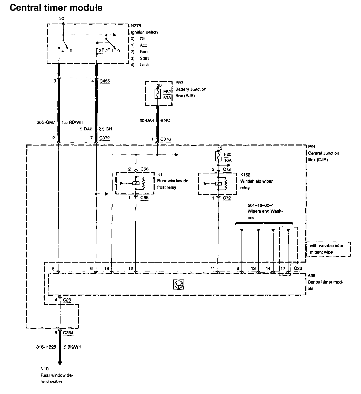
Diagram 419-10-00-2:






Battery Junction Box
Central Junction Box
Central Timer Module
Fuse F20
Fuse F52
Ignition Switch
Rear Window Defrost Relay
Windshield Wiper Relay


RELATED DIAGRAMS

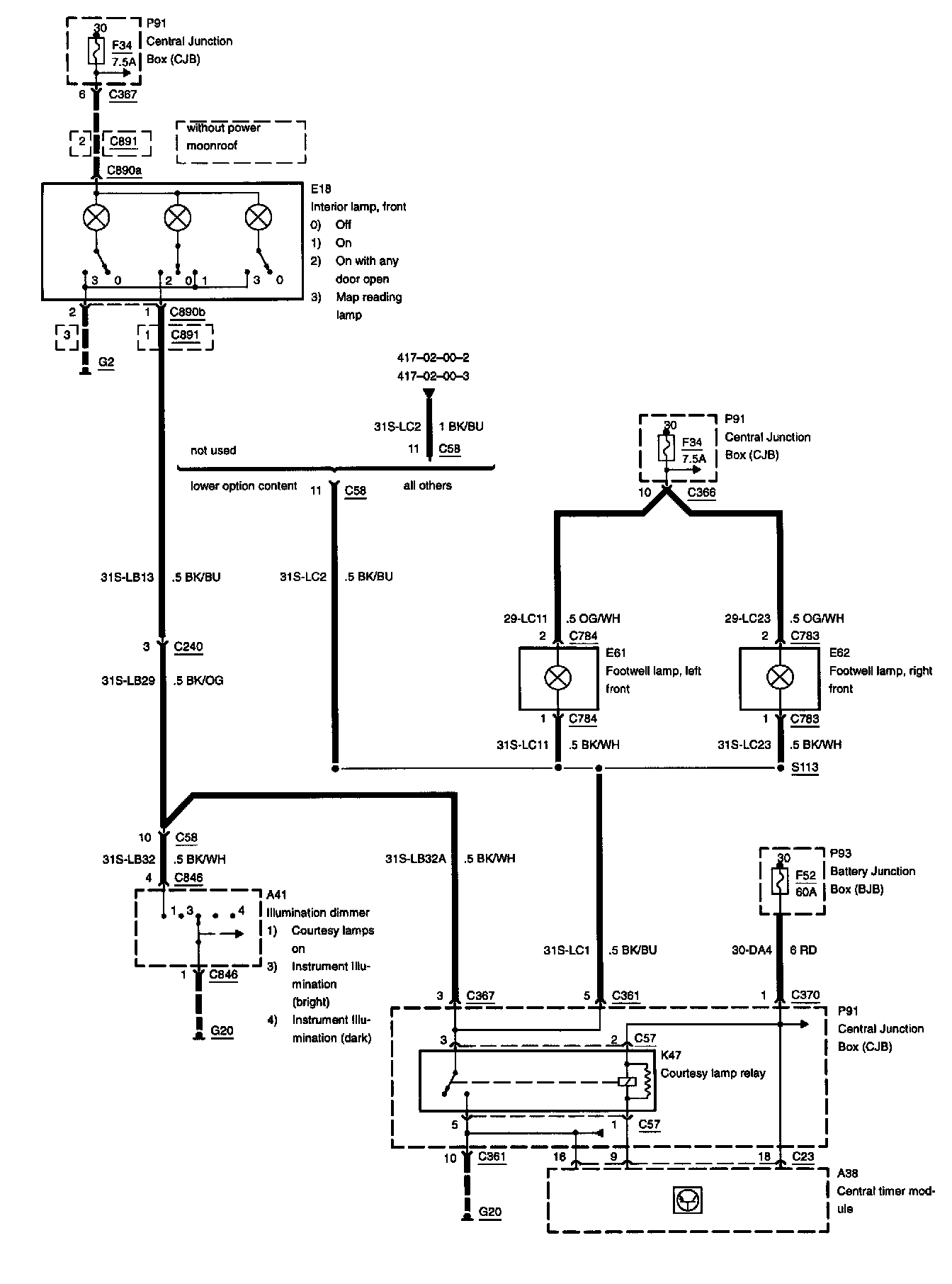
Diagram 417-02-00-1:





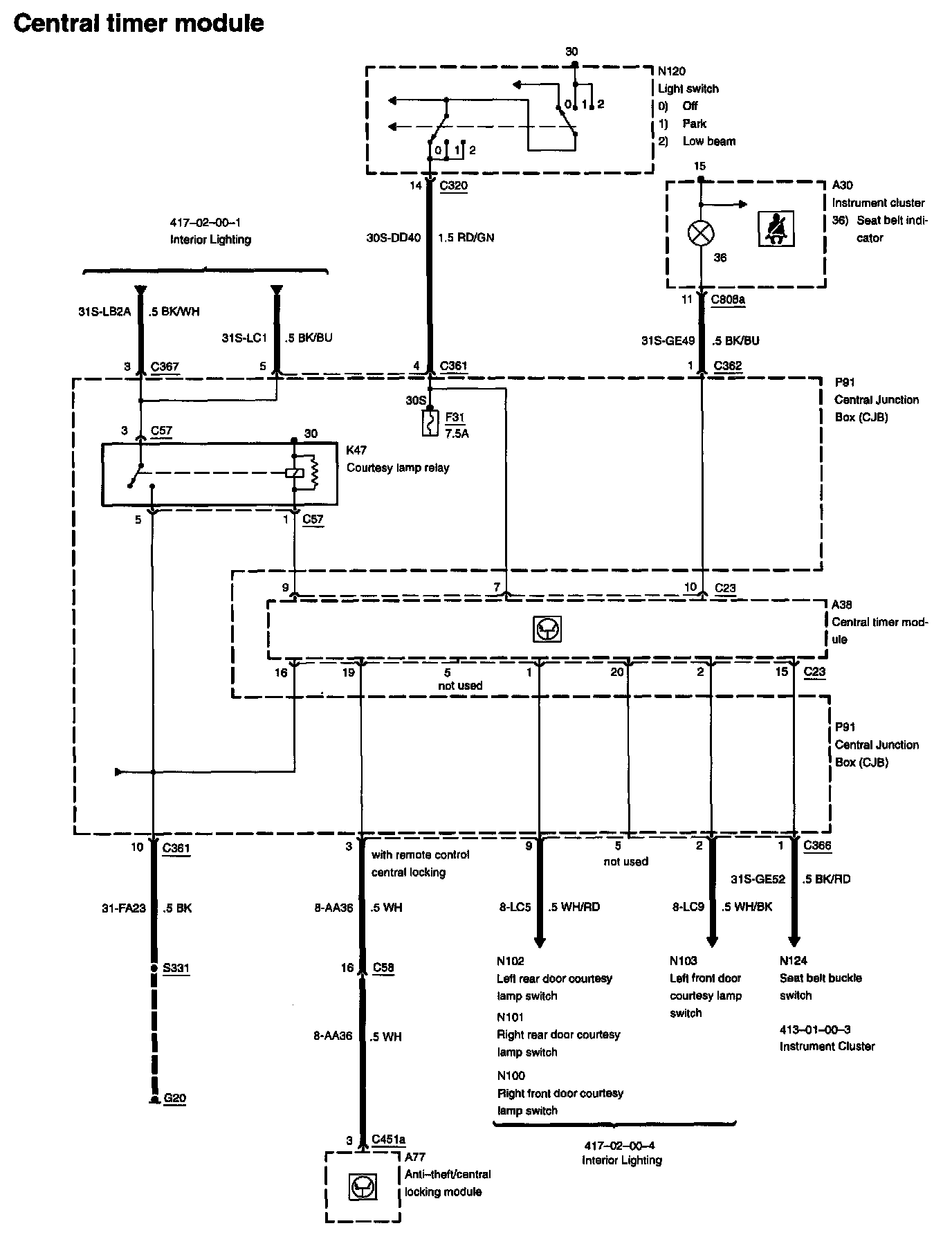
Diagram 417-02-00-4:





Diagram 413-01-00-3:





Diagram 501-16-00-1: