Operation CHARM: Car repair manuals for everyone.
Manuals through 2025 now available!

Our trusted friends have launched a new website named LEMON, which has newer manuals. It also contains all the CHARM manuals.

LEMON is the spiritual successor to CHARM, I recommend you try it!

Link: lemon-manuals.la or lemon-manuals.org.ua

(Some people have issue connecting. LEMON is investigating. For now, use Firefox or change your DNS server)

Or, hide this message: temporarily or permanently

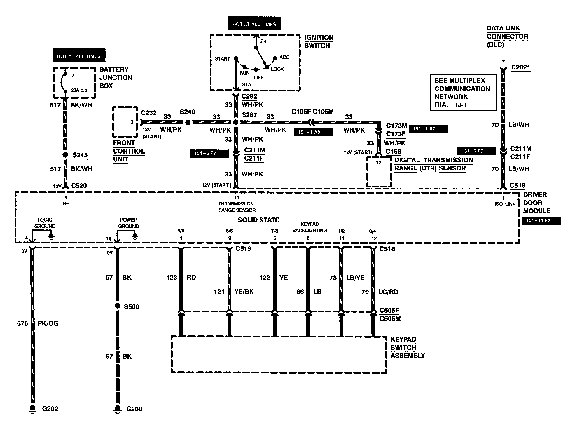
Power Door Lock Control Module

Diagram 57-1:







Battery Junction Box
Circuit Breaker 7
Data Link Connector
Digital Transmission Range Sensor
Driver Door Module
Front Control Unit
Ignition Switch
Keypad Switch Assembly



Diagram 57-2:







Driver Door Module
LF Window Motor
Lighting Control Module
Luggage Compartment Lid Release Solenoid/Ajar Switch
Luggage Compartment Lid Release Switch
Master Window/Door Lock Control Switch
RF Window/Door Lock Control Switch



Diagram 57-3:







Air Suspension/Electronic Variable Orifice Steering Module
Brake Pedal Position Switch
Central Junction Box
Circuit Breaker 14
Driver Door Module
Fuse 1
Instrument Cluster
Key Warning Switch
Lighting Control Module