Operation CHARM: Car repair manuals for everyone.
Manuals through 2025 now available!

Our trusted friends have launched a new website named LEMON, which has newer manuals. It also contains all the CHARM manuals.

LEMON is the spiritual successor to CHARM, I recommend you try it!

Link: lemon-manuals.la or lemon-manuals.org.ua

(Some people have issue connecting. LEMON is investigating. For now, use Firefox or change your DNS server)

Or, hide this message: temporarily or permanently

Electrical Diagrams

Diagram 23-1:







A/C Clutch Relay
Battery Junction box
Dual Auxiliary Relay Box
Engine Cooling Fan Motor High Speed Relay
Engine Cooling Fan Motor Low Speed Relay
Fuse 1
Fuse 19
Fuse 20
Powertrain Control Module
Powertrain Control Module Diode
Powertrain Control Module Power Relay


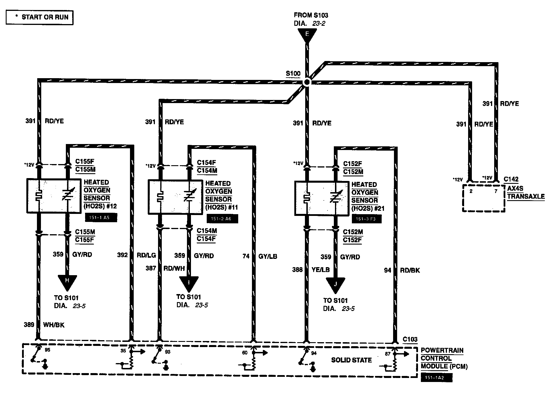
Diagram 23-2:







EGR Vacuum Regulator Solenoid Valve
Evaporative Canister Purge Valve
Heated Oxygen Sensor #22
Intake Manifold Runner Control Monitor
Powertrain Control Module



Diagram 23-3:







AX4S Transaxle
Heated Oxygen Sensor #11
Heated Oxygen Sensor #12
Heated Oxygen Sensor #21
Powertrain Control Module



Diagram 23-4:







Battery Junction Box
Fuse 2
Idle Air Control Valve
Mass Air Flow Sensor
Powertrain Control Module



Diagram 23-5:







AX4S Transaxle
Camshaft Position Sensor
Differential Pressure Feedback EGR Sensor
Digital Transmission Range Sensor
Engine Coolant Temperature Sensor
Output Shaft Speed Sensor
Power Steering Pressure Switch
Powertrain Control Module
Throttle Position Sensor
Turbine Shaft Speed Sensor



Diagram 23-6:







Canister Vent Solenoid
Data Link Connector
Fuel Injector #1
Fuel Injector #2
Fuel Injector #3
Fuel Injector #4
Fuel Injector #5
Fuel Injector #6
Powertrain Control Module



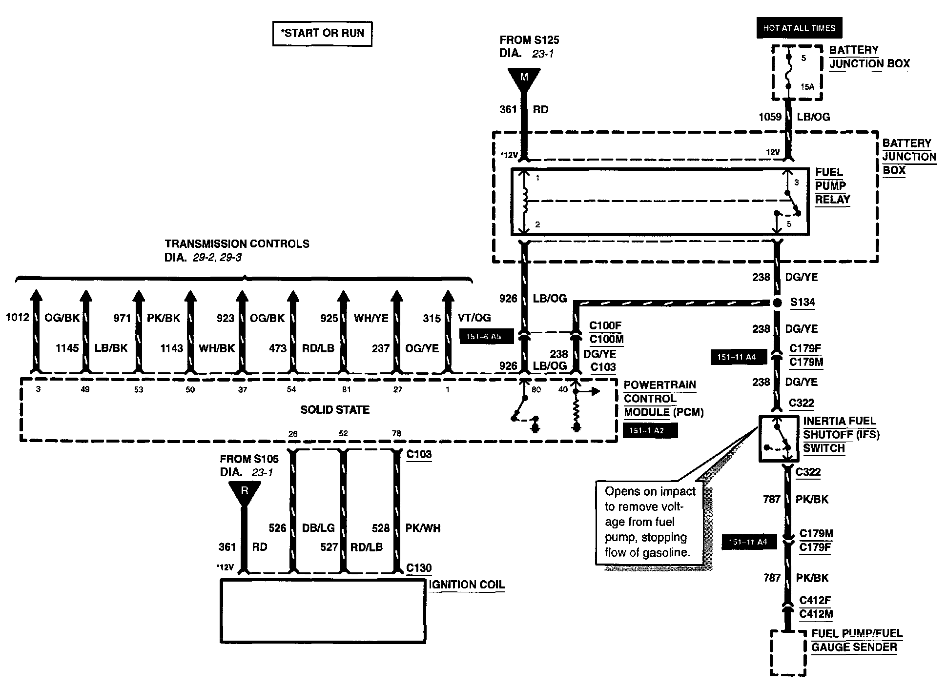
Diagram 23-7:







Battery Junction Box
Fuel Pump Relay
Fuel Pump/Fuel Gauge Sender
Fuse 5
Ignition Coil
Inertia Fuel Shutoff Switch
Powertrain Control Module



Diagram 23-8:







Crankshaft Position Sensor
Crankshaft Position Sensor Shield
Fuel Pump/Fuel Gauge Sender
Powertrain Control Module
Rear Electronic Module