Operation CHARM: Car repair manuals for everyone.
Manuals through 2025 now available!

Our trusted friends have launched a new website named LEMON, which has newer manuals. It also contains all the CHARM manuals.

LEMON is the spiritual successor to CHARM, I recommend you try it!

Link: lemon-manuals.la or lemon-manuals.org.ua

(Some people have issue connecting. LEMON is investigating. For now, use Firefox or change your DNS server)

Or, hide this message: temporarily or permanently

Pinpoint Test M: No High Speed Controller Area Network (HS-CAN) Communication, All Modules Are Not Responding




Communications Network

Pinpoint Tests

Pinpoint Test M: No High Speed Controller Area Network (HS-CAN) Communication, All Modules Are Not Responding

Refer to Wiring Diagram Set 14, Module Communications Network for schematic and connector information. Diagrams By Number

Normal Operation

The High Speed Controller Area Network (HS-CAN) uses an unshielded twisted pair cable

This pinpoint test is intended to diagnose the following:

- Fuse
- Wiring, terminals or connectors
- Data Link Connector (DLC)
- ABS module
- Instrument Cluster (IC)
- Steering Angle Sensor Module (SASM) (if equipped)
- PCM



PINPOINT TEST M: NO HS-CAN COMMUNICATION, ALL MODULES ARE NOT RESPONDING

NOTICE: Use the correct probe adapter(s) when making measurements. Failure to use the correct probe adapter(s) may damage the connector.

NOTE: Most faults are due to connector and/or wiring concerns. Carry out a thorough inspection and verification before proceeding with the pinpoint test. Inspection and Verification

NOTE: Failure to disconnect the battery when instructed will result in false resistance readings. Refer to Battery.

-------------------------------------------------
M1 CHECK THE DLC PINS FOR DAMAGE


- Ignition OFF.
- Inspect DLC pins 6 and 14 for damage.




- Are DLC pins 6 and 14 OK?

Yes
GO to M2.

No
REPAIR the DLC as necessary. CLEAR the DTCs. REPEAT the network test with the scan tool.

-------------------------------------------------
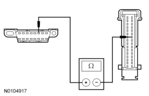
M2 CHECK THE HS-CAN TERMINATION RESISTANCE


- Disconnect: Negative Battery Cable.
- Measure the resistance between the DLC C251-6, circuit 4-EC7 (GY/RD)/4-EC8 (GY/VT), harness side and the DLC C251-14, circuit 5-EC7 (BU/RD)/5-EC8 (BU/WH), harness side.




- Is the resistance between 54 and 66 ohms?

Yes
GO to M3.

No
GO to M5.

-------------------------------------------------
M3 CHECK THE HS-CAN (+) AND HS-CAN (-) CIRCUITS FOR A SHORT TO GROUND


- Measure the resistance between the DLC C251-6, circuit 4-EC7 (GY/RD)/4-EC8 (GY/VT), harness side and ground; and between the DLC C251-14, circuit 5-EC7 (BU/RD)/5-EC8 (BU/WH), harness side and ground.




- Are the resistances greater than 1,000 ohms?

Yes
CONNECT the negative battery cable. GO to M4.

No
GO to M15.

-------------------------------------------------
M4 CHECK THE HS-CAN (+) AND HS-CAN (-) CIRCUITS FOR A SHORT TO VOLTAGE


- Ignition ON.
- Measure the voltage between the DLC C251-6, circuit 4-EC7 (GY/RD)/4-EC8 (GY/VT), harness side and ground; and between the DLC C251-14, circuit 5-EC7 (BU/RD)/5-EC8 (BU/WH), harness side and ground.




- Is the voltage greater than 6 volts?

Yes
REPAIR the circuit. CLEAR the DTCs. REPEAT the network test with the scan tool.

No
The HS-CAN has tested within specifications. GO to Pinpoint Test N to test for an intermittent network fault condition. Pinpoint Test N: Intermittent No High Speed Controller Area Network (HS-CAN) Communication, One Or More Modules Are Not Respond

-------------------------------------------------
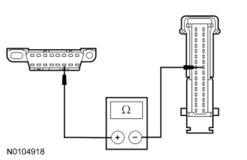
M5 CHECK THE HS-CAN TERMINATION RESISTOR


- Measure the resistance between the DLC C251-6, circuit 4-EC7 (GY/RD)/4-EC8 (GY/VT), harness side and the DLC C251-14, circuit 5-EC7 (BU/RD)/5-EC8 (BU/WH), harness side.




- Is the resistance between 108 and 132 ohms?

Yes
GO to M6.

No
GO to M9.

-------------------------------------------------
M6 CHECK THE HS-CAN TERMINATION RESISTOR WITH THE PCM DISCONNECTED


- Disconnect: PCM C175b.
- Measure the resistance between the DLC C251-6, circuit 4-EC7 (GY/RD)/4-EC8 (GY/VT), harness side and the DLC C251-14, circuit 5-EC7 (BU/RD)/5-EC8 (BU/WH), harness side.




- Is the resistance between 108 and 132 ohms?

Yes
GO to M7.

No
GO to M8.

-------------------------------------------------
M7 CHECK THE HS-CAN CIRCUITS BETWEEN THE PCM AND THE DLC FOR AN OPEN


- Measure the resistance between the PCM C175b-59, circuit 4-EC7 (GY/RD), harness side and the DLC C251-6, circuit 4-EC7 (GY/RD)/4-EC8 (GY/VT), harness side.




- Measure the resistance between the PCM C175b-43, circuit 5-EC7 (BU/RD), harness side and the DLC C251-14, circuit 5-EC7 (BU/RD)/5-EC8 (BU/WH), harness side.




- Are the resistances less than 5 ohms?

Yes
CONNECT the negative battery cable. GO to M19.

No
REPAIR the circuit in question. CONNECT the negative battery cable. CLEAR the DTCs. REPEAT the network test with the scan tool.

-------------------------------------------------
M8 CHECK THE HS-CAN CIRCUITS BETWEEN THE DLC AND THE IC FOR AN OPEN


- Disconnect: IC C220b.
- Measure the resistance between the DLC C251-6, circuit 4-EC7 (GY/RD)/4-EC8 (GY/VT), harness side and the IC C220b-23, circuit 4-EC8 (GY/VT), harness side.




- Measure the resistance between the DLC C251-14, circuit 5-EC7 (BU/RD)/5-EC8 (BU/WH), harness side and the IC C220b-24, circuit 5-EC8 (BU/WH), harness side.




- Are the resistances less than 5 ohms?

Yes
CONNECT the negative battery cable. GO to M22.

No
REPAIR the circuit in question. CONNECT the negative battery cable. CLEAR the DTCs. REPEAT the network test with the scan tool.

-------------------------------------------------
M9 CHECK THE HS-CAN (+) AND HS-CAN (-) CIRCUITS FOR A SHORT TOGETHER


- Measure the resistance between the DLC C251-6, circuit 4-EC7 (GY/RD)/4-EC8 (GY/VT), harness side and the DLC C251-14, circuit 5-EC7 (BU/RD)/5-EC8 (BU/WH), harness side.




- Is the resistance less than 5 ohms?

Yes
GO to M11.

No
GO to M10.

-------------------------------------------------
M10 CHECK THE HS-CAN CIRCUITS FOR AN OPEN AT THE DLC


- Measure the resistance between the DLC C251-6, circuit 4-EC7 (GY/RD)/4-EC8 (GY/VT), harness side and the DLC C251-14, circuit 5-EC7 (BU/RD)/5-EC8 (BU/WH), harness side.




- Is the resistance greater than 1,000 ohms?

Yes
REPAIR the DLC or REPAIR the circuit in question. CONNECT the negative battery cable. CLEAR the DTCs. REPEAT the network test with the scan tool.

No
A capacitor internal to a module may still be draining causing irregular resistance readings. WAIT 5 minutes. REPEAT the pinpoint test.

-------------------------------------------------
M11 CHECK THE HS-CAN (+) AND HS-CAN (-) CIRCUITS FOR A SHORT TOGETHER WITH THE PCM DISCONNECTED


- Disconnect: PCM C175b.
- Measure the resistance between the DLC C251-6, circuit 4-EC7 (GY/RD)/4-EC8 (GY/VT), harness side and the DLC C251-14, circuit 5-EC7 (BU/RD)/5-EC8 (BU/WH), harness side.




- Is the resistance less than 5 ohms?

Yes
GO to M12.

No
CONNECT the negative battery cable. GO to M19.

-------------------------------------------------
M12 CHECK THE HS-CAN (+) AND HS-CAN (-) CIRCUITS FOR A SHORT TOGETHER WITH THE ABS MODULE DISCONNECTED


- Disconnect: ABS Module C135 or C155.
- Measure the resistance between the DLC C251-6, circuit 4-EC7 (GY/RD)/4-EC8 (GY/VT), harness side and the DLC C251-14, circuit 5-EC7 (BU/RD)/5-EC8 (BU/WH), harness side.




- Is the resistance less than 5 ohms?

Yes
If the vehicle is equipped with a Steering Angle Sensor Module (SASM), GO to M13.

If the vehicle is not equipped with an SASM, GO to M14.

No
CONNECT the negative battery cable. GO to M20.

-------------------------------------------------
M13 CHECK THE HS-CAN (+) AND HS-CAN (-) CIRCUITS FOR A SHORT TOGETHER WITH THE SASM DISCONNECTED


- Disconnect: SASM C226.
- Measure the resistance between the DLC C251-6, circuit 4-EC7 (GY/RD)/4-EC8 (GY/VT), harness side and the DLC C251-14, circuit 5-EC7 (BU/RD)/5-EC8 (BU/WH), harness side.




- Is the resistance less than 5 ohms?

Yes
GO to M14.

No
CONNECT the negative battery cable. GO to M21.

-------------------------------------------------
M14 CHECK THE HS-CAN (+) AND HS-CAN (-) CIRCUITS FOR A SHORT TOGETHER WITH THE IC DISCONNECTED


- Disconnect: IC C220b.
- Measure the resistance between the DLC C251-6, circuit 4-EC7 (GY/RD)/4-EC8 (GY/VT), harness side and the DLC C251-14, circuit 5-EC7 (BU/RD)/5-EC8 (BU/WH), harness side.




- Is the resistance less than 5 ohms?

Yes
REPAIR the circuit. CONNECT all modules. CONNECT the negative battery cable. CLEAR the DTCs. REPEAT the network test with the scan tool.

No
CONNECT the negative battery cable. GO to M22.

-------------------------------------------------
M15 CHECK THE HS-CAN (+) AND HS-CAN (-) CIRCUITS FOR A SHORT TO GROUND WITH THE PCM DISCONNECTED


- Disconnect: PCM C175b.
- Measure the resistance between the DLC C251-6, circuit 4-EC7 (GY/RD)/4-EC8 (GY/VT), harness side and ground; and between the DLC C251-14, circuit 5-EC7 (BU/RD)/5-EC8 (BU/WH), harness side and ground.




- Are the resistances greater than 1,000 ohms?

Yes
CONNECT the negative battery cable. GO to M19.

No
GO to M16.

-------------------------------------------------
M16 CHECK THE HS-CAN (+) AND HS-CAN (-) CIRCUITS FOR A SHORT TO GROUND WITH THE ABS MODULE DISCONNECTED


- Disconnect: ABS Module C135 or C155.
- Measure the resistance between the DLC C251-6, circuit 4-EC7 (GY/RD)/4-EC8 (GY/VT), harness side and ground; and between the DLC C251-14, circuit 5-EC7 (BU/RD)/5-EC8 (BU/WH), harness side and ground.




- Are the resistances greater than 1,000 ohms?

Yes
CONNECT the negative battery cable. GO to M20.

No
If the vehicle is equipped with a Steering Angle Sensor Module (SASM), GO to M17.

If the vehicle is not equipped with an SASM, GO to M18.

-------------------------------------------------
M17 CHECK THE HS-CAN (+) AND HS-CAN (-) CIRCUITS FOR A SHORT TO GROUND WITH THE SASM DISCONNECTED


- Disconnect: SASM C226.
- Measure the resistance between the DLC C251-6, circuit 4-EC7 (GY/RD)/4-EC8 (GY/VT), harness side and ground; and between the DLC C251-14, circuit 5-EC7 (BU/RD)/5-EC8 (BU/WH), harness side and ground.




- Are the resistances greater than 1,000 ohms?

Yes
CONNECT the negative battery cable. GO to M21.

No
GO to M20.

-------------------------------------------------
M18 CHECK THE HS-CAN (+) AND HS-CAN (-) CIRCUITS FOR A SHORT TO GROUND WITH THE IC DISCONNECTED


- Disconnect: IC C220b.
- Measure the resistance between the DLC C251-6, circuit 4-EC7 (GY/RD)/4-EC8 (GY/VT), harness side and ground; and between the DLC C251-14, circuit 5-EC7 (BU/RD)/5-EC8 (BU/WH), harness side and ground.




- Are the resistances greater than 1,000 ohms?

Yes
CONNECT the negative battery cable. GO to M22.

No
REPAIR the circuit. CONNECT all modules. CONNECT the negative battery cable. CLEAR the DTCs. REPEAT the network test with the scan tool.

-------------------------------------------------
M19 CHECK FOR CORRECT PCM OPERATION


- Disconnect all the PCM connectors.
- Check for:
- corrosion
- damaged pins
- pushed-out pins
- Connect all the PCM connectors and make sure they seat correctly.
- Operate the system and verify the concern is still present.
- Is the concern still present?

Yes
INSTALL a new PCM. REFER to Computers and Control Systems. CLEAR the DTCs. REPEAT the network test with the scan tool.

No
REPAIR the circuit. CLEAR the DTCs. REPEAT the network test with the scan tool.

-------------------------------------------------
M20 CHECK FOR CORRECT ABS MODULE OPERATION


- Disconnect the ABS module connector.
- Check for:
- corrosion
- damaged pins
- pushed-out pins
- Connect the ABS module connector and make sure it seats correctly.
- Operate the system and verify the concern is still present.
- Is the concern still present?

Yes
INSTALL a new ABS module. REFER to Antilock Brakes / Traction Control Systems. CONNECT all modules. CLEAR the DTCs. REPEAT the network test with the scan tool.

No
The system is operating correctly at this time. The concern may have been caused by a loose or corroded connector. CONNECT all modules. CLEAR the DTCs. REPEAT the network test with the scan tool.

-------------------------------------------------
M21 CHECK FOR CORRECT SASM OPERATION


- Disconnect the SASM connector.
- Check for:
- corrosion
- damaged pins
- pushed-out pins
- Connect the SASM connector and make sure it seats correctly.
- Verify the concern is still present.
- Is the concern still present?

Yes
INSTALL a new SASM. REFER to Antilock Brakes / Traction Control Systems. CONNECT all modules. CLEAR the DTCs. REPEAT the network test with the scan tool.

No
The system is operating correctly at this time. The concern may have been caused by a loose or corroded connector. CONNECT all modules. CLEAR the DTCs. REPEAT the network test with the scan tool.

-------------------------------------------------
M22 CHECK FOR CORRECT IC OPERATION


- Disconnect all the IC connectors.
- Check for:
- corrosion
- damaged pins
- pushed-out pins
- Connect all the IC connectors and make sure they seat correctly.
- Operate the system and verify the concern is still present.
- Is the concern still present?

Yes
INSTALL a new IC. REFER to Instrument Panel, Gauges and Warning Indicators. CONNECT all modules. CLEAR the DTCs. REPEAT the network test with the scan tool.

No
The system is operating correctly at this time. The concern may have been caused by a loose or corroded connector. CONNECT all modules. CLEAR the DTCs. REPEAT the network test with the scan tool.

-------------------------------------------------