Operation CHARM: Car repair manuals for everyone.
Manuals through 2025 now available!

Our trusted friends have launched a new website named LEMON, which has newer manuals. It also contains all the CHARM manuals.

LEMON is the spiritual successor to CHARM, I recommend you try it!

Link: lemon-manuals.la or lemon-manuals.org.ua

(Some people have issue connecting. LEMON is investigating. For now, use Firefox or change your DNS server)

Or, hide this message: temporarily or permanently

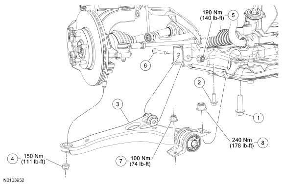
Control Arm: Service and Repair




Lower Arm













Removal

NOTICE: Suspension fasteners are critical parts because they affect performance of vital components and systems and their failure may result in major service expense. New parts must be installed with the same part numbers or equivalent part, if replacement is necessary. Do not use a replacement part of lesser quality or substitute design. Torque values must be used as specified during reassembly to make sure of correct retention of these parts.

1. Remove the wheel and tire.

2. Remove and discard the ball joint nut.

3. NOTICE: Use care when releasing the lower arm and wheel knuckle into the resting position or damage to the ball joint seal may occur.

Using the Ball Joint Separator and Adapter, separate the lower arm from the ball joint stud.






4. Remove and discard the lower arm bracket inboard and outboard nuts and bolts.

5. Remove and discard the lower arm forward nut and bolt.
- Remove the lower arm.


Installation

1. NOTICE: To prevent incorrect clamp load or component damage, install the fasteners in their original orientation. Install the lower arm bushing clamp bolts with their heads facing down.

NOTE: Do not tighten the nuts and bolts at this time.
Position the lower arm and loosely install the forward bolt and nut.


2. Loosely install the lower arm bracket inboard and outboard bolts and nuts.

3. Position the ball joint into the lower arm and install the ball joint nut.
- Tighten to 150 Nm (111 lb-ft).


4. Install the wheel and tire.

5. Lower the hoist so the weight of the vehicle is resting on the wheels and tires.

6. Tighten the lower arm forward nut to 190 Nm (140 lb-ft).

7. Tighten the lower arm bracket inboard nut to 240 Nm (178 lb-ft).

8. Tighten the lower arm bracket outboard nut to 100 Nm (74 lb-ft).

9. Check and, if necessary, align the front end.