Operation CHARM: Car repair manuals for everyone.
Manuals through 2025 now available!

Our trusted friends have launched a new website named LEMON, which has newer manuals. It also contains all the CHARM manuals.

LEMON is the spiritual successor to CHARM, I recommend you try it!

Link: lemon-manuals.la or lemon-manuals.org.ua

(Some people have issue connecting. LEMON is investigating. For now, use Firefox or change your DNS server)

Or, hide this message: temporarily or permanently

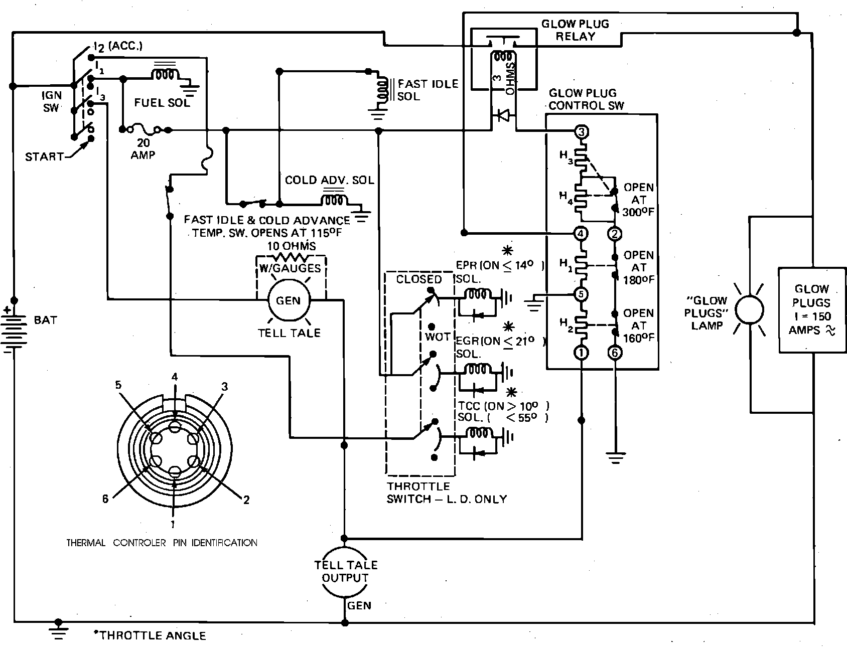
Glow Plug System Diagnosis

Engine Control System Wiring Schematic:




Glow Plug System Diagnosis (Part 1 of 2):




Glow Plug System Diagnosis (Part 2 of 2):






CAUTION: The glow plug relays are automatically controlled. Do not attempt to bypass the separate glow plug relay as the glow plugs will be damaged.

1. Inspect all system electrical connectors and ensure terminals are free from corrosion and that connectors are fully seated.
2. Inspect engine harness ground stud, ensuring wire end terminals are free from corrosion and that stud nut is properly tightened.
3. On all models, if glow plugs function normally but glow plug lamp fails to light, inspect connections and bulb in instrument panel jumper harness and repair as needed.
4. If system fails to operate properly refer to wiring schematic and diagnostic charts.