Operation CHARM: Car repair manuals for everyone.
Manuals through 2025 now available!

Our trusted friends have launched a new website named LEMON, which has newer manuals. It also contains all the CHARM manuals.

LEMON is the spiritual successor to CHARM, I recommend you try it!

Link: lemon-manuals.la or lemon-manuals.org.ua

(Some people have issue connecting. LEMON is investigating. For now, use Firefox or change your DNS server)

Or, hide this message: temporarily or permanently

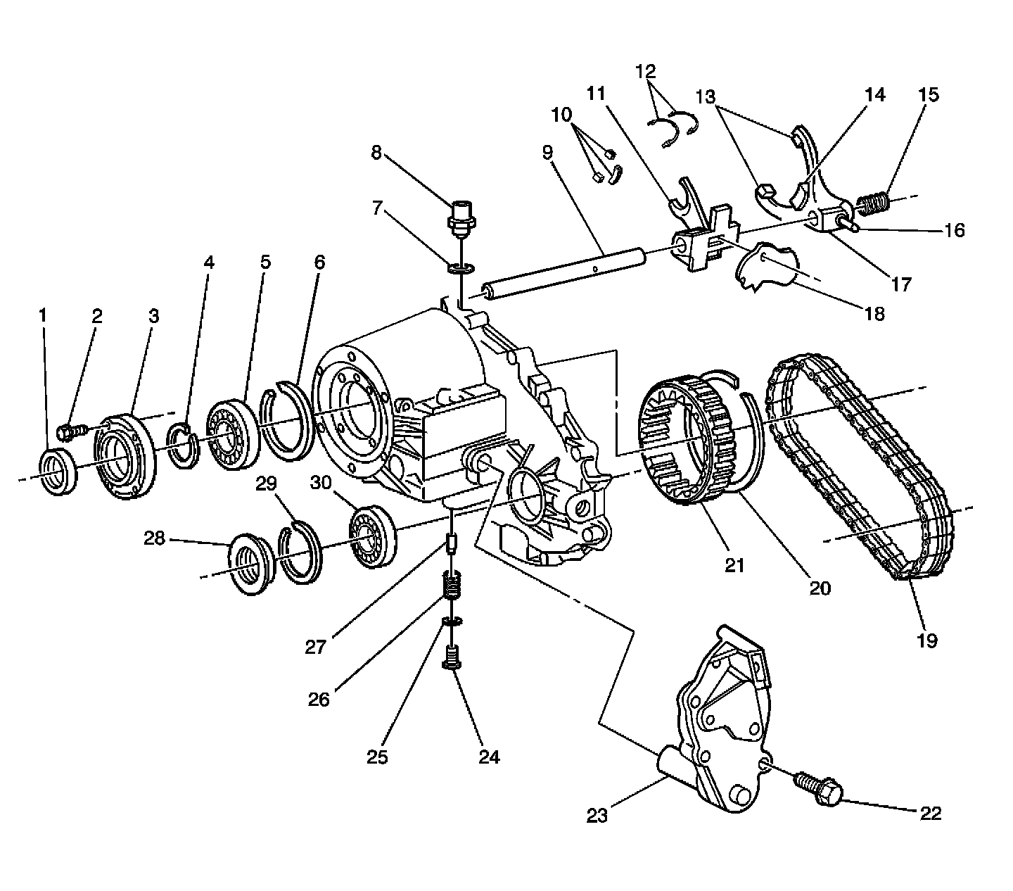
Case Components



Case Components





1 - Input Bearing Retainer Seal
2 - Input Gear Bearing Retainer Bolt
3 - Input Bearing Retainer
4 - Input Bearing Retaining Ring
5 - Front Input Bearing
6 - Bearing Retainer Ring
7 - Switch Seal
8 - Vacuum Switch
9 - Shift Rail
10 - Range Shift Fork Pads, 1st Design
11 - Range Shift Fork
12 - Range Shift Fork Pads, 2nd Design
13 - Mode Shift Fork Side Pad
14 - Mode Shift Fork Center Pad
15 - Shift Fork Spring
16 - Shift Fork Pin
17 - Mode Shift Fork
18 - Sector Shaft
19 - Drive Chain
20 - Annulus Gear Retainer Ring
21 - Annulus Gear
22 - Encoder Motor Bolt
23 - Encoder Motor
24 - Detent Bolt
25 - Detent Plunger Bolt O-Ring
26 - Detent Plunger Spring
27 - Detent Plunger
28 - Front Output Shaft Seal
29 - Front Output Bearing Retaining Ring
30 - Front Output Bearing