Operation CHARM: Car repair manuals for everyone.
Manuals through 2025 now available!

Our trusted friends have launched a new website named LEMON, which has newer manuals. It also contains all the CHARM manuals.

LEMON is the spiritual successor to CHARM, I recommend you try it!

Link: lemon-manuals.la or lemon-manuals.org.ua

(Some people have issue connecting. LEMON is investigating. For now, use Firefox or change your DNS server)

Or, hide this message: temporarily or permanently

Ignition Switch: Locations



Instrument Panel/Center Console Component Views

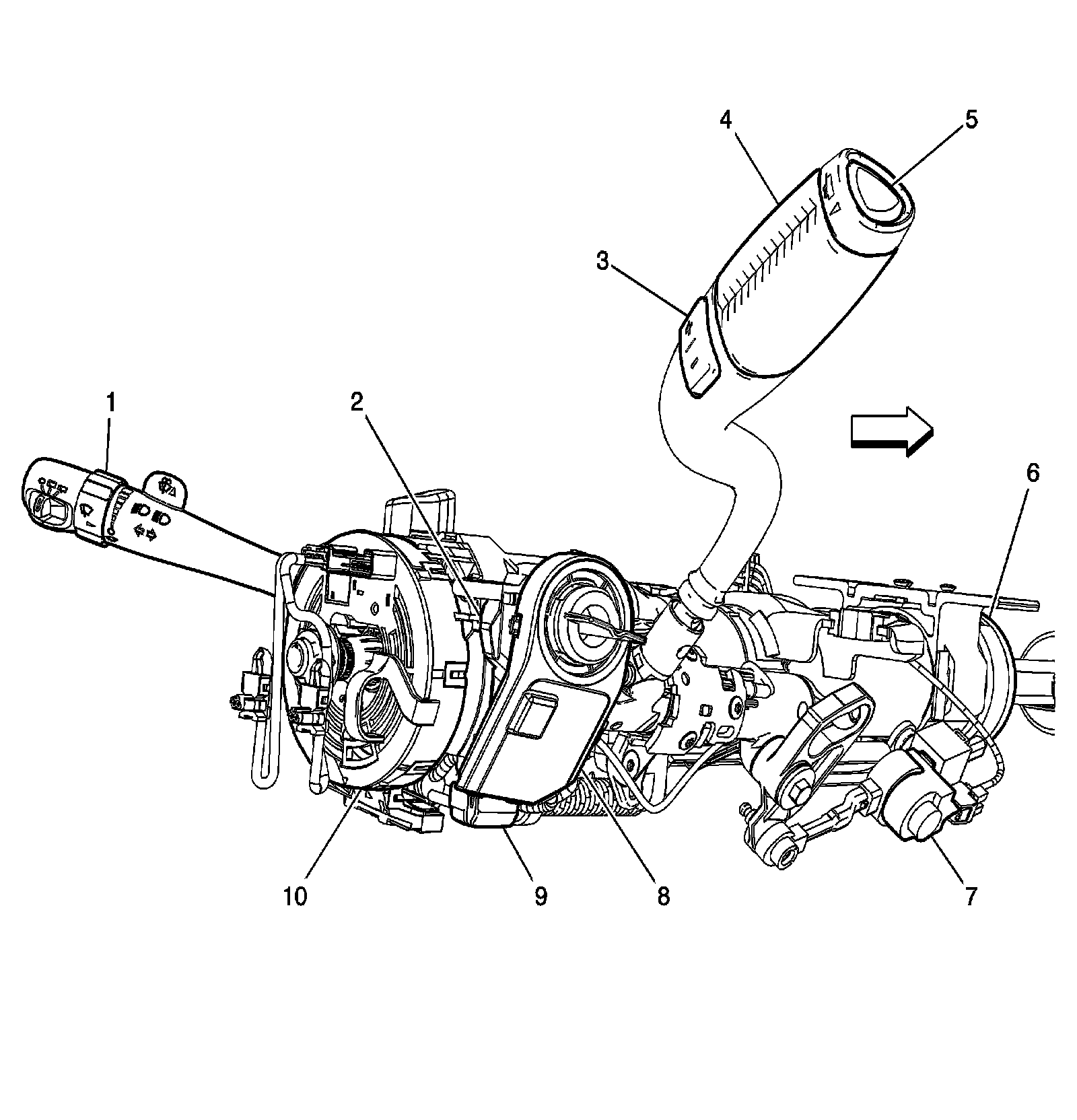
Steering Column Components




1 - Turn Signal Multifunction Switch
2 - Ignition Lock Cylinder
3 - Driver Shift Request Switch (MYC/MYD/MW7)
4 - Automatic Transmission Shift Lever (M30/M70/MYC/MYD/MW7)
5 - Tow/Haul Switch (M30/M70/MYC/MYD/MW7)
6 - Steering Angle Sensor
7 - A/T Shift Lock Control Solenoid
8 - Theft Deterrent Control Module
9 - Ignition Switch
10 - Inflatable Restraint Steering Wheel Module Coil