Operation CHARM: Car repair manuals for everyone.
Manuals through 2025 now available!

Our trusted friends have launched a new website named LEMON, which has newer manuals. It also contains all the CHARM manuals.

LEMON is the spiritual successor to CHARM, I recommend you try it!

Link: lemon-manuals.la or lemon-manuals.org.ua

(Some people have issue connecting. LEMON is investigating. For now, use Firefox or change your DNS server)

Or, hide this message: temporarily or permanently

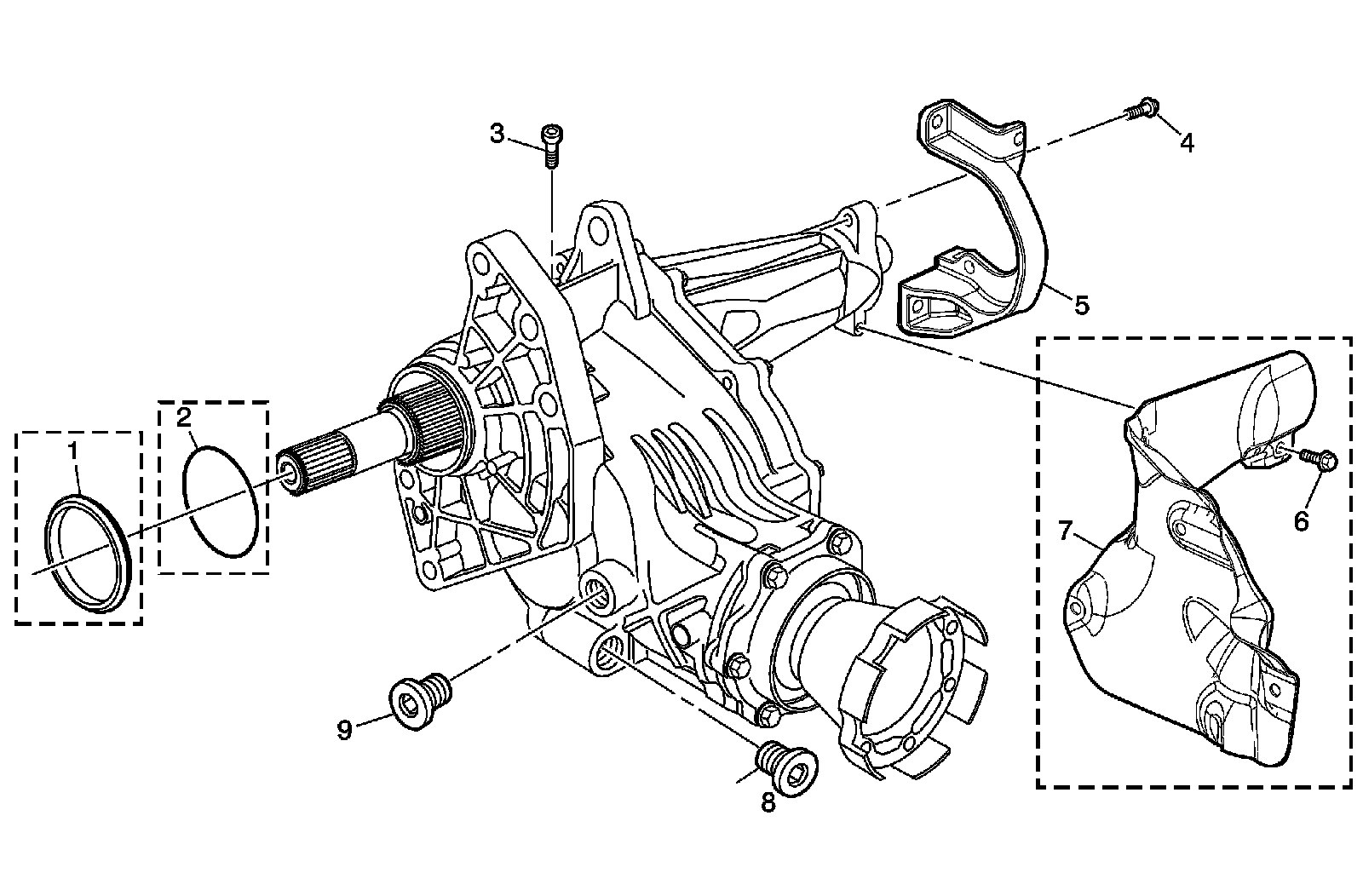
Transfer Case Disassemble




Transfer Case Disassemble

Housing O-Ring, Vent Assembly, Drain and Fill Plug Removal










Intermediate Drive Shaft Removal










Rear Output Shaft Housing Removal










Right Transfer Case, Input and Output Drive Shaft Removal










Rear Output Shaft Housing Disassembly










Intermediate Drive Shaft Disassembly